Oharra
Baimena behar duzu orria atzitzeko. Direktorioetan saioa has dezakezu edo haiek alda ditzakezu.
Baimena behar duzu orria atzitzeko. Direktorioak alda ditzakezu.
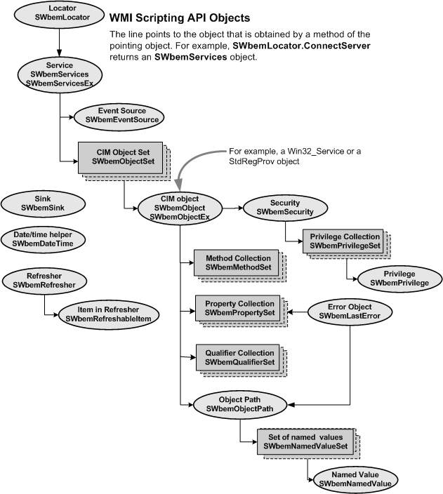
En el diagrama siguiente se muestran las relaciones entre los objetos de scripting de WMI.