Oharra
Baimena behar duzu orria atzitzeko. Direktorioetan saioa has dezakezu edo haiek alda ditzakezu.
Baimena behar duzu orria atzitzeko. Direktorioak alda ditzakezu.
La atribución "sin conexión" es la atribución de conversión que implica insertar todo el procesamiento de datos necesario para la atribución de conversión "sin conexión" al almacenamiento de datos de Microsoft Advertising.
La atribución sin conexión proporciona:
- Escalabilidad: ante todo, realizar la atribución de conversión a escala es un problema difícil. La asignación de conversiones requiere ordenar grandes cantidades de datos, muy rápidamente, para encontrar un evento de conversión destacado. Hacerlo de forma eficaz es un desafío. La atribución sin conexión elimina una serie de pasos del proceso de atribución, así como los componentes de nuestra infraestructura de procesamiento de datos que no se escalaron bien.
- Precisión: la atribución sin conexión implementa con mayor precisión el modelo de atribución de "última vista/último clic". En concreto, atribuye con mayor precisión las conversiones cuando el tiempo transcurrido entre la activación del píxel de conversión y una vista o clic es muy corto. También realiza un seguimiento de las conversiones de los rastreadores de impresiones, mientras que el diseño anterior no lo hizo. Para obtener más información sobre el modelo de atribución "last-view/last-click" que usamos, consulte atribución de conversión.
- Flexibilidad: esta arquitectura nos proporciona más flexibilidad para implementar modelos de atribución de conversión. Como tal, este cambio prepara nuestro sistema para controlar modelos de atribución adicionales más allá de "last-view/last-click".
Importante
En el texto y diagramas siguientes se describen los detalles de infraestructura de nivel inferior; para obtener información general de nivel superior sobre cómo se realiza la atribución de conversión, consulte atribución de conversión.
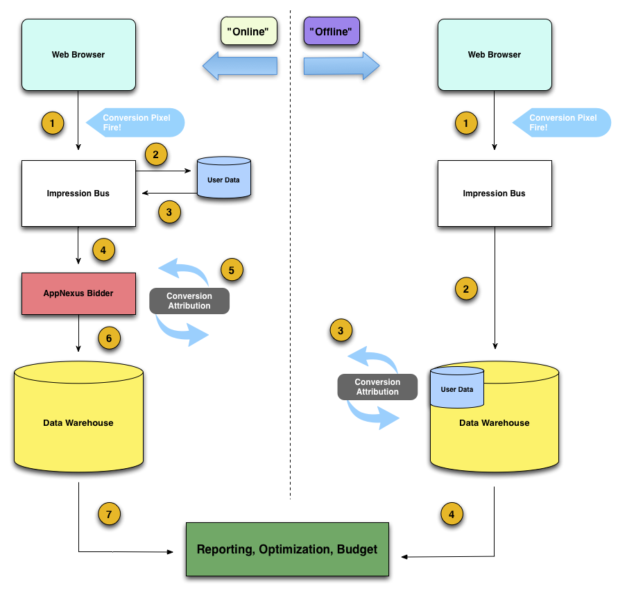
Atribución de conversión: "Online" frente a "Offline"
En el diagrama siguiente se muestran los componentes principales implicados en el proceso de atribución de conversión, así como los pasos que se producen entre la conversión de un usuario y la conversión que se atribuye y se pone a disposición en los informes. En el lado izquierdo del diagrama se muestra el proceso de atribución de conversión "en línea" anterior. En el lado derecho del diagrama se muestra el proceso "sin conexión" actual.
Método anterior ("Online")
Paso 1. Cargas de píxeles de conversión
El explorador del usuario carga la página de aterrizaje de conversión, que activa el píxel de conversión hospedado por el bus de impresiones.
Paso 2. El bus de impresiones solicita los datos de usuario.
El Bus de impresiones solicita al almacén de datos de usuario información sobre el usuario.
Paso 3. Los datos de usuario se devuelven al bus de impresiones
El almacén de datos de usuario responde al Bus de impresiones con información sobre el usuario.
Debido a la naturaleza del diseño del almacén de datos y a la velocidad con la que debe responder a las solicitudes, la información sobre el usuario que puede pasar al bus de impresiones en este paso es limitada. Tampoco puede recibir información sobre vistas o clics tan rápido como debe responder a las solicitudes de la última vista y la información de clics. Como resultado, la información puede estar ligeramente obsoleta ( donde "ligeramente" se mide en segundos ), lo que conduce a una menor precisión en la asignación de conversiones.
Paso 4. Los datos de usuario se pasan al licitador de Microsoft
Impression Bus pasa la información sobre el usuario que recibió del almacén de datos de usuario al postor de Microsoft para la atribución.
Paso 5. La atribución la realiza el licitador de Microsoft
El Licitador de Microsoft realiza la atribución de conversión real, buscando en los datos del usuario la vista más reciente o el clic asociado con la creatividad del anunciante.
Paso 6. Los datos de usuario se pasan al almacenamiento de datos para su procesamiento adicional.
El Licitador de Microsoft ha atribuido la conversión y pasa esa información a la Data Warehouse, junto con la información que le han proporcionado el bus de impresiones y el almacén de datos de usuario.
Como se indica en el paso 3, la información de usuario que puede proporcionar el almacén de datos de usuario es limitada. Ese conjunto limitado de datos del usuario ahora debe pasar por un largo paso posterior al procesamiento, por el que se combina con los datos de usuario más completos almacenados en el Data Warehouse.
Paso 7. Los datos relacionados con la conversión están disponibles para informes, optimización y presupuesto
El Data Warehouse ha terminado de procesar posteriormente la cantidad limitada de información sobre el usuario convertido que se ha pasado desde el almacenamiento de datos de usuario e integrándola con sus propios datos más completos. En este punto, los datos relacionados con la conversión están disponibles para la Plataforma de Microsoft Advertising con fines de informes, optimización y presupuesto.
Método actual ("sin conexión")
Paso 1: Cargas de píxeles de conversión
El explorador del usuario carga la página de aterrizaje de conversión, que activa el píxel de conversión hospedado por el bus de impresiones.
Paso 2: Los datos de nivel de impresión se envían al Data Warehouse
El Bus de impresiones pasa los datos que tiene sobre la impresión y el usuario al Data Warehouse.
Paso 3: Se atribuye la conversión, se procesan otros datos
El Data Warehouse recibe información sobre la impresión y el usuario del bus de impresiones. Como puede ver en el diagrama, el almacén de datos de usuario ahora se encuentra dentro de la Data Warehouse. Esto permite una integración y procesamiento más rápidos de los datos proporcionados por El Bus de impresiones.
Paso 4: Los datos relacionados con la conversión están disponibles para informes, optimización y presupuesto
El Data Warehouse ha terminado de procesar e integrar la información sobre la impresión y el usuario convertido pasado desde el bus de impresiones. En este punto, los datos relacionados con la impresión y la conversión están disponibles para la Plataforma de Microsoft Advertising con fines de informes, optimización y presupuesto.