Muokkaa

Jaa


Tutorial: Build a Java metrics dashboard with Azure Managed Grafana

In this tutorial, you will learn how to set up a metrics dashboard using Azure Managed Grafana to monitor Java applications running in Azure Container Apps.

Grafana is a popular tool for centralized metrics visualization and monitoring in the observability industry. Azure Managed Grafana is a fully managed Azure service that allows you to deploy and manage Grafana dashboards with seamless Azure integration. You can use Azure Managed Grafana to visualize Java metrics exposed by Azure Container Apps or integrate Java metrics into your existing Grafana dashboards.

In this tutorial, you:

  • Create an Azure Managed Grafana instance.
  • Create a Java metrics dashboard in Grafana.
  • Visualize Java metrics for Azure Container Apps with Grafana.

Prerequisites

Set up the environment

Use the following steps to define environment variables and ensure your Azure Managed Grafana extension is up to date.

  1. Create variables to support your Grafana configuration.

    export LOCATION=eastus
    export SUBSCRIPTION_ID={subscription-id}
    export RESOURCE_GROUP=grafana-resource-group
    export GRAFANA_INSTANCE_NAME=grafana-name
    
    Variable Description
    LOCATION The Azure region location where you create your Azure Managed Grafana instance.
    SUBSCRIPTION_ID The subscription ID which you use to create your Azure Container Apps and Azure Managed Grafana instance.
    RESOURCE_GROUP The Azure resource group name for your Azure Managed Grafana instance.
    GRAFANA_INSTANCE_NAME The instance name for your Azure Managed Grafana instance.
  2. Log in to Azure with the Azure CLI.

    az login
    
  3. Create a resource group.

    az group create --name $RESOURCE_GROUP --location $LOCATION
    
  4. Use the following command to ensure that you have the latest version of the Azure CLI extensions for Azure Managed Grafana.

    az extension add --name amg --upgrade
    

Set up an Azure Managed Grafana instance

First, create an Azure Managed Grafana instance, and grant necessary role assignments.

  1. Create an Azure Managed Grafana instance.

    az grafana create \
        --name $GRAFANA_INSTANCE_NAME \
        --resource-group $RESOURCE_GROUP \
        --location $LOCATION
    
  2. Grant the Azure Managed Grafana instance "Monitoring Reader" role to read metrics from Azure Monitor. Find more about the authentication and permissions for Azure Managed Grafana.

    GRAFA_IDDENTITY=$(az grafana show --name $GRAFANA_INSTANCE_NAME --resource-group $RESOURCE_GROUP --query "identity.principalId" --output tsv)
    
    az role assignment create --assignee $GRAFA_IDDENTITY --role "Monitoring Reader" --scope /subscriptions/$SUBSCRIPTION_ID
    

Create a Java metrics dashboard

Important

To add a new dashboard in Grafana, you need to have Grafana Admin or Grafana Editorrole, see Azure Managed Grafana roles.

  1. Assign the Grafana Admin role to your account on the Azure Managed Grafana resource.

    Get the resource ID for your Azure Managed Grafana instance.

    GRAFANA_RESOURCE_ID=$(az grafana show --resource-group $RESOURCE_GROUP --name $GRAFANA_INSTANCE_NAME --query id --output tsv)
    

    Before running this command, replace the <USER_OR_SERVICE_PRINCIPAL_ID> placeholder with your user or service principal ID.

    az role assignment create \
        --assignee <USER_OR_SERVICE_PRINCIPAL_ID> \
        --role "Grafana Admin" \
        --scope $GRAFANA_RESOURCE_ID
    
  2. Download the sample Java metric dashboard for Azure Container Apps json file.

  3. Get the endpoint of the Azure Managed Grafana resource.

    az grafana show --resource-group $RESOURCE_GROUP \
       --name $GRAFANA_INSTANCE_NAME \
       --query "properties.endpoint" \
       --output tsv
    

    This command returns the URL you can use to access the Azure Managed Grafana dashboard. Open your browser with URL and login.

  4. Go to Dashboard > New -> Import. Upload the above sample dashboard JSON file, and choose the default built-in Azure Monitor data source, then click Import button.

    Screenshot of importing Java metric dashboard for Azure Container Apps.

Visualize Java metrics for Azure Container Apps with Grafana

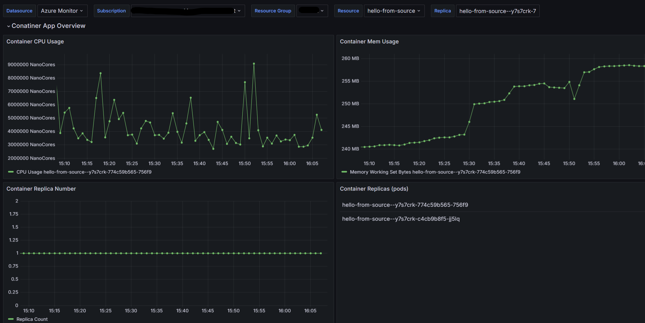
  1. Input your resource information in the filters for your Azure Container Apps. Now you can view all the supported Java metrics in Azure Container Apps within the dashboard. The sample dashboard provides live metric data, including

    • Container App Overview
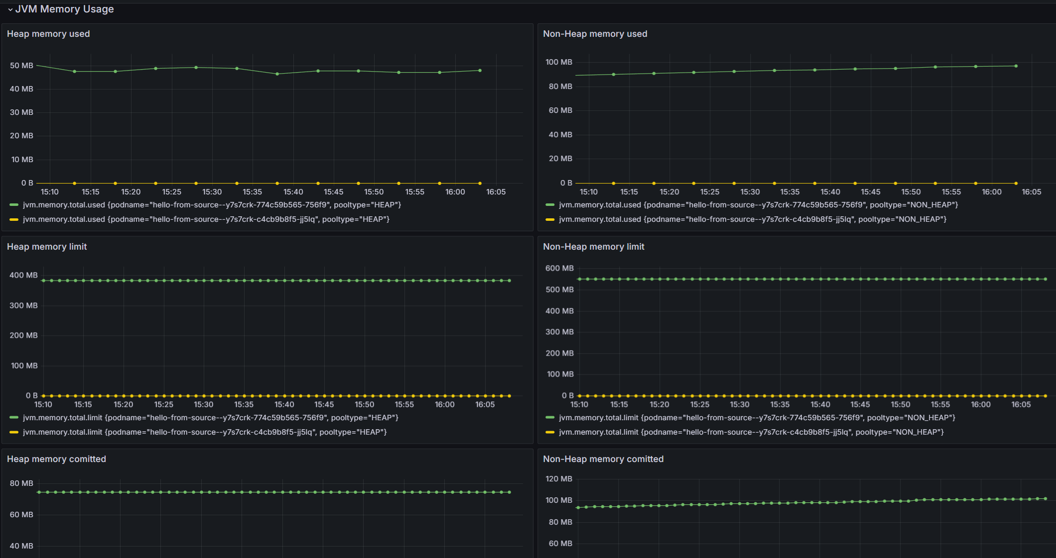
    • JVM Memory Usage
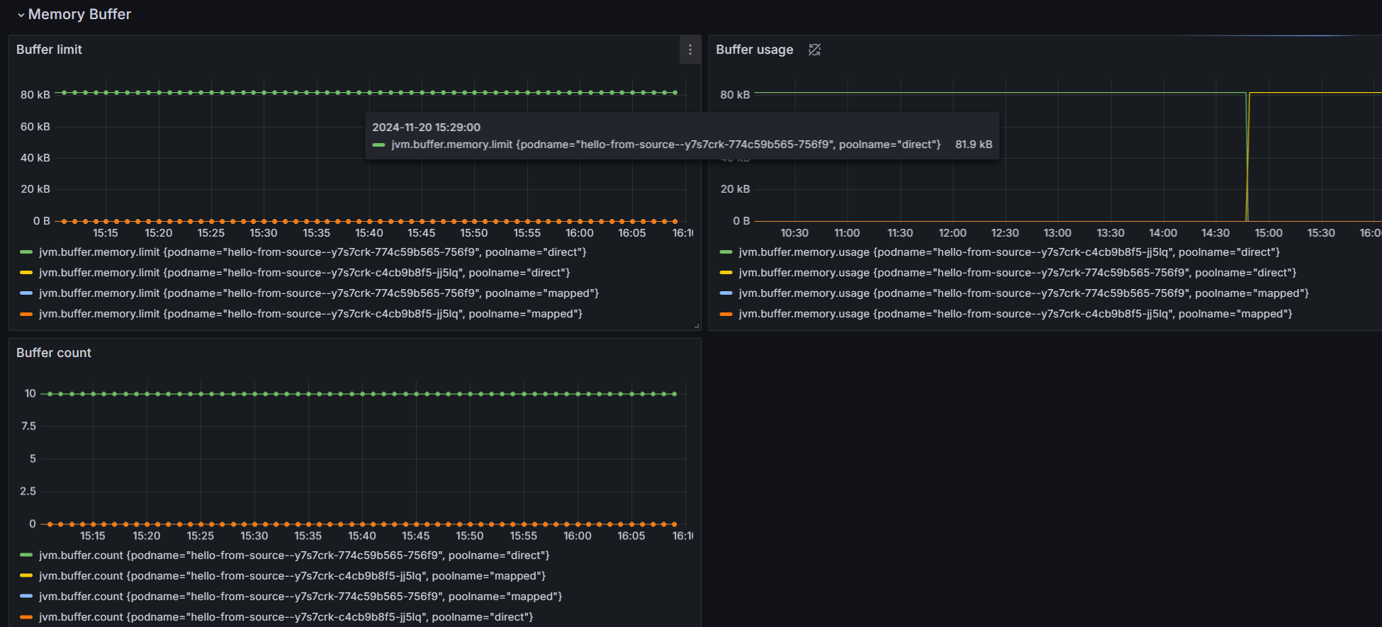
    • JVM Memory Buffer
    • JVM GC JVM GC
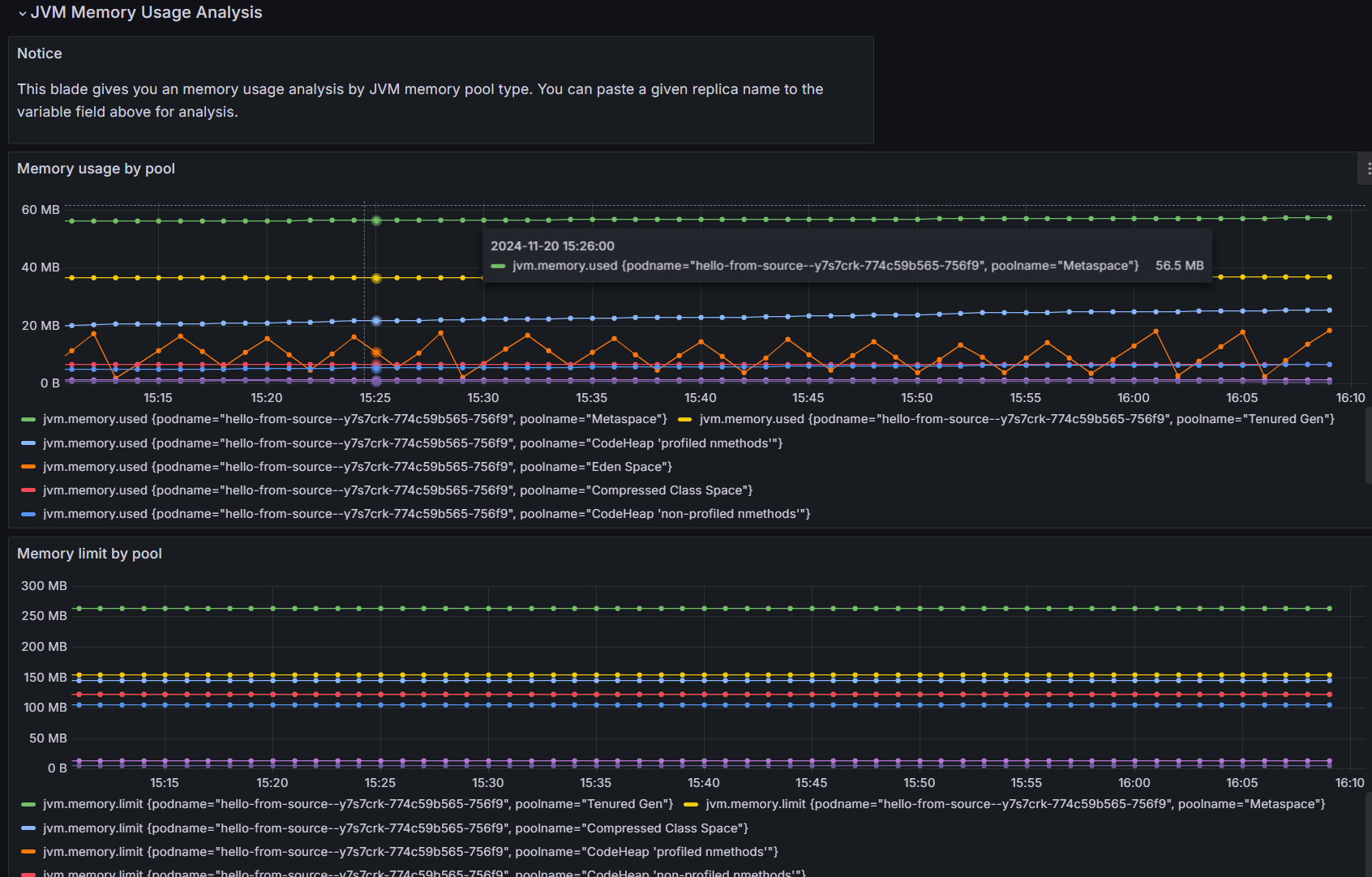
    • A detailed JVM Memory Usage Analysis

    Screenshot of Overview tab in Grafana.

    Screenshot of JVM memory tab in Grafana.

    Screenshot of JVM buffer memory tab in Grafana.

    Screenshot of JVM GC tab in Grafana.

    Screenshot of JVM memory analysis tab in Grafana.

You can use this dashboard as a starting point to create your own customized metric visualizations and monitoring solution.

Clean up resources

The resources created in this tutorial have an effect on your Azure bill. If you aren't going to use these services long-term, run the following command to remove everything created in this tutorial.

az group delete --resource-group $RESOURCE_GROUP