Muistiinpano
Tämän sivun käyttö edellyttää valtuutusta. Voit yrittää kirjautua sisään tai vaihtaa hakemistoa.
Tämän sivun käyttö edellyttää valtuutusta. Voit yrittää vaihtaa hakemistoa.
Applies to:
SQL Server on Windows
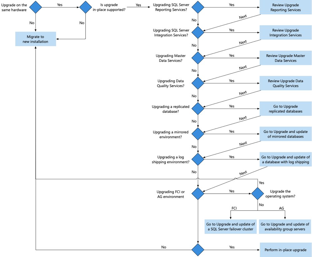
There are several approaches to consider when you're planning to upgrade the Database Engine from a prior release of SQL Server, in order to minimize downtime and risk. You can perform an upgrade in-place, migrate to a new installation, or perform a rolling upgrade. The following diagram helps you to choose among these approaches. Each approach in the diagram is also discussed in the article. To assist you with the decision points in the diagram, also review Plan and test the Database Engine upgrade plan.
Download
To download SQL Server, visit the Evaluation Center.
Have an Azure account? Then go to the Azure Marketplace to spin up a Virtual Machine with SQL Server Developer edition already installed.
Azure SQL upgrade options
You might also consider upgrading your Azure SQL database, Azure SQL managed instance, or virtualizing your SQL Server environment as part of your upgrade plan. For more information about these options, see the following links:
Upgrade in-place
With this approach, the SQL Server Setup program upgrades the existing SQL Server installation by replacing the existing SQL Server bits with the new SQL Server bits and then upgrades each of the system and user databases.
The upgrade in-place approach is easiest, requires some amount of downtime, takes longer to fallback if a fallback is necessary, and it isn't supported for all scenarios.
For a list of features supported by the editions of SQL Server on Windows, see:
- Editions and supported features of SQL Server 2025
- Editions and supported features of SQL Server 2022
- Editions and supported features of SQL Server 2019
- Editions and supported features of SQL Server 2017
- Editions and supported features of SQL Server 2016
This approach is frequently used in the following scenarios:
A development environment without a high-availability (HA) configuration.
A non-mission critical production environment that can tolerate downtime and that is running on a recent hardware and software. The amount of downtime is dependent upon the size of your database and the speed of your I/O subsystem. Upgrading SQL Server 2014 (12.x) when memory-optimized tables are in use takes some extra time. For more information, see Plan and test the Database Engine upgrade plan.
At a high level, the steps required for an in-place upgrade of the Database Engine are as follows:
For detailed steps, see Upgrade SQL Server Using the Installation Wizard (Setup).
Considerations
The SQL Server Setup program stops and restarts the SQL Server instance as part of the pre-upgrade checks.
When you upgrade SQL Server, the previous SQL Server instance is overwritten and will no longer exist on your computer. Before upgrading, back up SQL Server databases and other objects associated with the previous SQL Server instance.
Migrate to a new installation
With this approach, you maintain the current environment while you build a new SQL Server environment, frequently on new hardware and with a new version of the operating system. After installing SQL Server in the new environment, you perform several steps to prepare the new environment, so that you can migrate the existing user databases from the existing environment to the new environment and minimize downtime. These steps include migrating the following:
System objects: Some applications depend on information, entities, and/or objects that are outside of the scope of a single user database. Typically, an application has dependencies on the
masterandmsdbdatabases, and also on the user database. Anything stored outside of a user database that is required for the correct functioning of that database must be made available on the destination server instance. For example, the logins for an application are stored as metadata in themasterdatabase, and they must be re-created on the destination server. If an application or database maintenance plan depends on SQL Server Agent jobs, whose metadata is stored in themsdbdatabase, you must re-create those jobs on the destination server instance. Similarly, the metadata for a server-level trigger is stored inmaster.When you move the database for an application to another server instance, you must re-create all the metadata of the dependent entities and objects in
masterandmsdbon the destination server instance. For example, if a database application uses server-level triggers, just attaching or restoring the database on the new system isn't enough. The database doesn't work as expected unless you manually re-create the metadata for those triggers in themasterdatabase. For detailed information, see Manage Metadata When Making a Database Available on Another ServerIntegration Services packages stored in
msdb: If you're storing packages inmsdb, you need to either script out those packages using the dtutil Utility or redeploy them to the new server. Before using the packages on the new server, you need to upgrade the packages to SQL Server. For more information, see Upgrade Integration Services Packages.Reporting Services encryption keys: An important part of report server configuration is creating a backup copy of the symmetric key used for encrypting sensitive information. A backup copy of the key is required for many routine operations, and enables you to reuse an existing report server database in a new installation. For more information, see Back up and restore SQL Server Reporting Services (SSRS) encryption keys and Upgrade and migrate Reporting Services
Once the new SQL Server environment has the same system objects as the existing environment, you then migrate the user databases from the existing system to the SQL Server instance in a manner that minimizes downtime on the existing system. You accomplish the database migration either using backup and restore, or by repointing LUNs if you're in a SAN environment. The steps for both methods are indicated in the following diagrams.
Caution
The amount of downtime is dependent upon the size of your database and the speed of your I/O subsystem. Upgrading SQL Server 2014 (12.x) when memory-optimized tables are in use will take some extra time. For more information, see Plan and test the Database Engine upgrade plan.
After migrating user databases, you point new users to the new SQL Server instance using one of several methods (for example, renaming the server, using a DNS entry, and modifying connection strings). The new installation approach reduces risk and downtime as compared to an in-place upgrade, and facilitates hardware and operating system upgrades with the upgrade to SQL Server.
Note
If you already have a high availability (HA) solution in place or some other multiple SQL Server instance environment, go Rolling upgrade. If you don't have a high availability solution in place, you can consider either temporarily configuring Database Mirroring to further minimize downtime to facilitate this upgrade or taking this opportunity to configure an Always On availability group as a permanent HA solution.
For example, you might use this approach to upgrade:
- An installation of SQL Server on an unsupported operating system.
- An x86 (32-bit) installation of SQL Server, as SQL Server 2016 (13.x) and later versions don't support x86 installations.
- SQL Server to new hardware and/or a new version of the operating system.
- SQL Server with server consolidation.
- SQL Server 2005 (9.x), as SQL Server 2016 (13.x) and later versions don't support the in-place upgrade of SQL Server 2005 (9.x). For more information, see SQL Server end of support options.
The steps required for a new installation upgrade vary slightly depending upon whether you're using attached storage or SAN storage.
Attached storage environment: If you have a SQL Server environment using attached storage, the following diagram and the links within the diagram to guide you through the steps required for a new installation upgrade of the Database Engine.
SAN storage environment: If you have a SQL Server environment using SAN storage, the following diagram and the links within the diagram to guide you through the steps required for a new installation upgrade of the Database Engine.
Rolling upgrade
A rolling upgrade is required in SQL Server solution environments involving multiple SQL Server instances that must be upgraded in a certain order to maximize uptime, minimize risk, and preserve functionality. A rolling upgrade is essentially the upgrade of multiple SQL Server instances in a particular order. You either perform an upgrade in-place on each existing SQL Server instance, or a new installation upgrade to facilitate upgrading hardware and/or the operating system as part of the upgrade project. There are several scenarios in which you need to use the rolling upgrade approach. These are documented in the following articles:
- Availability Groups: For detailed steps for performing a rolling upgrade in this environment, see Upgrade availability group replicas
- Failover cluster instances: For detailed steps for performing a rolling upgrade in this environment, see Upgrade a failover cluster instance
- Mirrored instances: For detailed steps for performing a rolling upgrade in this environment, see Upgrading Mirrored Instances
- Log shipping instances: For detailed steps for performing a rolling upgrade in this environment, see Upgrading Log Shipping to SQL Server 2016 (Transact-SQL)
- A replication environment: For detailed steps for performing a rolling upgrade in this environment, see Upgrade or patch replicated databases
- A SQL Server Reporting Services scale-out environment: For detailed steps for performing a rolling upgrade in this environment, see Upgrade and migrate Reporting Services