Muokkaa

Jaa


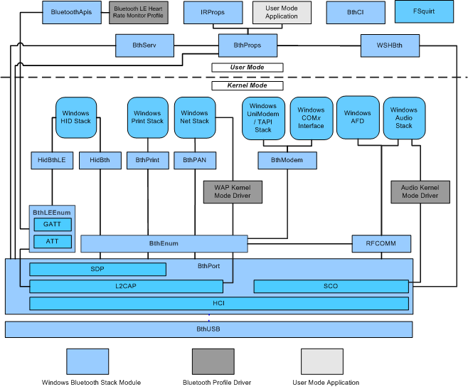
Bluetooth driver stack

The Bluetooth driver stack comprises the core portion of the support provided by Microsoft for the Bluetooth protocol. With this stack, Bluetooth-enabled devices can locate each other and establish connections. Across these connections, the devices can exchange data and interact with one another through various applications.

The following image shows the modules within the Bluetooth driver stack, along with possible custom user-mode and kernel-mode drivers not included in Windows Vista and later. The custom drivers are known as profile drivers.

Diagram showing the Bluetooth driver stack architecture.

The architecture image includes the following components and examples:

  • User-mode

    • User-mode application: A user-mode application accesses the Bluetooth driver stack through published APIs. For more information, see About Bluetooth in the Windows SDK documentation.

      User-mode applications should link against BthProps.lib, instead of IrProps.lib, to use APIs like BluetoothSetLocalServiceInfo.

  • Examples of profile drivers

    • WAP Kernel Mode Driver: The Wireless Application Protocol (WAP) component is an example of a profile driver that communicates between the Windows networking stack and BthPort. It accesses the L2CAP interface and optionally accesses the Service Discovery Protocol (SDP) interface contained in L2CAP. Other possible profiles include the Advanced Audio Distribution profile (A2DP), A/V Remote Control profile (AVRCP), Generic A/V Distribution profile (GAVDP), and Common ISDN Access (CIP) profile.

    • Audio Kernel Mode Driver: An example of a profile driver that communicates between the Windows audio stack and BthPort, which accesses the SCO interfaces contained in the BthPort. Possible profiles include the Hands Free profile (HFP), Headset profile (HSP), Cordless Telephony profile (CTP), and Intercom profile (ICP). This profile driver is included with Windows starting in Windows 8.

    • Bluetooth LE Heart Rate Monitor Profile: An example of a Bluetooth LE profile driver that communicates with the Bluetooth Low Energy (LE) API.

  • Bluetooth driver stack components

    • IrProps: A component used for backward compatibility with profile drivers created for the first version of the Bluetooth driver stack. IrProps is provided only for backward compatibility. For new development, use the BthProps component.

    • BthProps: A component that contains the implementation of the Bluetooth user interface along with implementation of the Bluetooth APIs that user-mode applications access. This component sends inquiries to BthServ through remote procedure calls (RPC). Additionally, BthProps performs pin exchanges with BthPort through private IOCTLs. BthProps runs on any system with a Bluetooth-enabled radio.

    • BthServ: A service responsible for caching and forwarding inquiry data to Bthport.

    • BthCi: The Bluetooth class installer.

    • WshBth: The Bluetooth Windows socket helper component. WshBth is called by the Windows sockets layer to perform socket operations. WshBth primarily calls into RFCOMM through the Transport Driver Interface (TDI). WshBth also calls into BthServ to perform remote device inquiries and into BthPort to perform local radio inquiries.

    • FSquirt: A nonextensible Object Exchange (OBEX) component that allows users to send and receive files across an open Bluetooth connection. OBEX communicates with remote devices through RFCOMM that uses the WshBth component.

    • BthPrint: A component that implements the Hardcopy Cable Replacement Profile (HCRP). This component allows the print system to send data to and receive data from Bluetooth-enabled printers. BthPrint communicates with the SDP interface in BthPort to query remote printers and the L2CAP interface in BthPort to send and receive data.

    • HidBth: The component that implements the Human Interface Device (HID) profile. HidBth also communicates with the L2CAP and SDP interfaces in BthPort. HidBth connects to the HID stack in a similar manner to the USB HID module.

    • BthPan: The component that implements the Personal Area Network (PAN) profile, which provides TCP connections across an open Bluetooth connection. In Windows Vista and Windows XP, BthPan supports outgoing connections only. BthPan is also a client of the BthPort component and uses both the L2CAP and SDP interfaces.

    • RFCOMM: The component that implements the Bluetooth serial cable emulation protocol. RFCOMM also uses the L2CAP and SDP interfaces found in BthPort. The upper edge of RFCOMM exposes the TDI interface, which allows this component to appear as a networking transport. This approach is how WshBth connects to Bluetooth to send and receive data from user-mode APIs.

      User-mode applications can access RFCOMM by using the Winsock interfaces described in the Windows SDK.

    • BthModem: The component that implements virtual COM ports and dial-up networking (DUN). BthModem directs all I/O and control operations to RFCOMM through a TDI interface. The upper edge of BthModem communicates with the Serial.sys file to give the appearance of being a wireless COM port.

    • BthEnum: The Bluetooth bus driver. BthEnum communicates with the Plug and Play (PnP) manager to create and destroy device objects used to enable Bluetooth services. BthEnum creates a PDO for every service that a connected remote device supports. For example, when a user connects a Bluetooth-enabled mouse, Windows discovers that the mouse supports the Bluetooth HID service. Windows creates a PDO for the HID service that causes the PnP manager to load HidBth.

      Note

      BthEnum doesn't create PDOs for services that appear in the UnsupportedServices registry key as specified in the Bth.inf INF file.

    • BthLEEnum: The Bluetooth Low Energy (LE) bus driver. BthLEEnum implements the ATT protocol and the GATT profile. This driver is also responsible for creating PDOs to represent the remote devices and their primary services.

    • BthPort: A minidriver loaded by the BthUsb miniport. BthPort provides four components:

      • The HCI component communicates to the local Bluetooth-enabled radio through the Host Controller Interface (HCI) defined in the Bluetooth specification. Because all Bluetooth-enabled radios implement the HCI specification, BthPort is able to communicate with any Bluetooth-enabled radio, regardless of the manufacturer or model.

      • The SCO component implements the Synchronous Connection-Oriented (SCO) protocol. This protocol supports creating point-to-point connections to a remote device. SCO clients communicate with the SCO interface by building and sending Bluetooth request blocks (BRBs).

      • L2CAP implements the Bluetooth logical link control and adaptation protocol. This protocol supports creating a lossless channel to a remote device. L2CAP clients communicate with the L2CAP interface by building and sending BRBs.

      • SDP implements the Bluetooth Service Discovery Protocol.

    • BthUsb.sys: The miniport that abstracts the bus interface from BthPort.