Muistiinpano
Tämän sivun käyttö edellyttää valtuutusta. Voit yrittää kirjautua sisään tai vaihtaa hakemistoa.
Tämän sivun käyttö edellyttää valtuutusta. Voit yrittää vaihtaa hakemistoa.
Important
The modern print platform is Windows' preferred means of communicating with printers. We recommend that you use Microsoft's IPP inbox class driver, along with Print Support Apps (PSA), to customize the print experience in Windows 10 and 11 for printer device development.
For more information, see Print Support App v1 and v2 design guide.
The v4 printer driver model is a refinement of the existing v3 printer driver model. Its design improves driver development, reduces IT management costs, and supports new scenarios. The v4 print driver model continues to support many familiar technologies like XPSDrv, GPD, PPD, Autoconfiguration, and Bidi. The v4 print driver model also supports several new extensibility points.
The v4 print driver model is optimized for several new scenarios:
Windows 8 scenarios
Universal Windows Platform (UWP) apps present new design considerations regarding UI behavior and security context. A printer driver model was needed that would provide deeply integrated support for this new environment. The v4 print driver model provides the only way for printer manufacturers to provide customized Print Preferences experiences or Printer Notification experiences in UWP apps.
Printer sharing
Printer sharing is a key value proposition item for Windows servers. The v4 printer driver model makes sharing easier and more efficient by eliminating the need to manage drivers across processor architectures.
Ease of driver development
The v4 driver supports existing development efforts from the version 3 printer driver model and from the XPSDrv architecture. The v4 driver is easier to develop and test.
Note
To help to better explain some of the concepts in this section, a fictional company called Fabrikam is used.
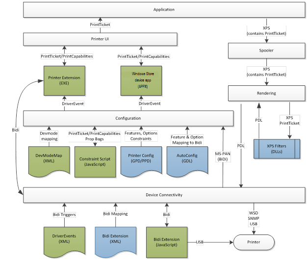
High-level architecture
The following architecture diagram is a high-level representation of a v4 print driver. Except for the rendering filters and user interface applications, Microsoft implements all the other functional blocks in the diagram.
V4 print drivers rely heavily on data files and JavaScript for extensibility. The blue boxes represent existing files that were used in the v3 driver model. The green boxes represent new places to plug in.
In this section
| Article | Description |
|---|---|
| V4 printer driver rendering | Provides information about v4 printer driver rendering. |
| V4 printer driver configuration | Provides information about v4 printer driver configuration. |
| V4 printer driver setup | Provides information about v4 printer driver setup. |
| V4 printer driver user interfaces | Provides information about v4 printer driver user interfaces. |
| V4 printer driver connectivity | Provides information about v4 printer driver connectivity. |
| Build a v4 printer driver | Provides information about how to build a v4 printer driver in Visual Studio. |