I-edit

Ibahagi sa


IoT Hub Device reprovisioning concepts

During the lifecycle of an IoT solution, it's common to move devices between IoT hubs. The reasons for this move might include the following scenarios:

  • Geolocation / GeoLatency: As a device moves between locations, network latency is improved by having the device migrated to a closer IoT hub.

  • Multi-tenancy: A device could be used within the same IoT solution and reassigned to a new customer, or customer site. This new customer might be serviced using a different IoT hub.

  • Solution change: A device could be moved into a new or updated IoT solution. This reassignment might require the device to communicate with a new IoT hub connected to other back-end components.

  • Quarantine: Similar to a solution change. A device that's malfunctioning, compromised, or out-of-date could be reassigned to an IoT hub that can only update and get back in compliance. Once the device is functioning properly, it's then migrated back to its main hub.

Reprovisioning support within the Device Provisioning Service addresses these needs. Devices can be automatically reassigned to new IoT hubs based on the reprovisioning policy configured on the device's enrollment entry.

Device state data

Device state data is composed of the device twin and device capabilities. This data is stored in the Device Provisioning Service instance and the IoT hub that a device is assigned to.

Diagram that shows how provisioning works with the Device Provisioning Service.

When a device is initially provisioned with a Device Provisioning Service instance, the following steps are done:

  1. The device sends a provisioning request to a Device Provisioning Service instance. The service instance authenticates the device identity based on an enrollment entry, and creates the initial configuration of the device state data. The service instance assigns the device to an IoT hub based on the enrollment configuration and returns that IoT hub assignment to the device.

  2. The provisioning service instance gives a copy of any initial device state data to the assigned IoT hub. The device connects to the assigned IoT hub and begins operations.

Over time, device operations and back-end operations could update the device state data on the IoT hub. The initial device state information stored in the Device Provisioning Service instance stays untouched. This untouched device state data is the initial configuration.

Diagram that highlights device state changes for devices provisioned with the Device Provisioning Service.

Depending on the scenario, as a device moves between IoT hubs, it might also be necessary to migrate device state updated on the previous IoT hub over to the new IoT hub. Reprovisioning policies in the Device Provisioning Service can support this migration.

Reprovision policies

Depending on the scenario, a device could send a request to a provisioning service instance on reboot. It also supports a method to manually trigger provisioning on demand. The reprovisioning policy on an enrollment entry determines how the device provisioning service instance handles these provisioning requests. The policy also determines whether device state data should be migrated during reprovisioning. The same policies are available for individual enrollments and enrollment groups:

  • Reprovision and migrate data: This policy is the default for new enrollment entries. This policy takes action when devices associated with the enrollment entry submit a new request (1). Depending on the enrollment entry configuration, the device might be reassigned to another IoT hub. If the device is changing IoT hubs, the device registration with the initial IoT hub is removed. The updated device state information from that initial IoT hub is migrated over to the new IoT hub (2). During migration, the device's status is reported as Assigning.

    Diagram that shows that a policy takes action when devices associated with the enrollment entry submit a new request.

  • Reprovision and reset to initial config: This policy takes action when devices associated with the enrollment entry submit a new provisioning request (1). Depending on the enrollment entry configuration, the device might be reassigned to another IoT hub. If the device is changing IoT hubs, the device registration with the initial IoT hub is removed. The initial configuration data that the provisioning service instance received when the device was provisioned is provided to the new IoT hub (2). During migration, the device's status is reported as Assigning.

    This policy is often used for a factory reset without changing IoT hubs.

    Diagram that shows how a policy takes action when devices associated with the enrollment entry submit a new provisioning request.

  • Never reprovision: The device is never reassigned to a different hub. This policy is provided for managing backwards compatibility.

Note

DPS always calls the custom allocation webhook regardless of reprovisioning policy in case there's new ReturnData for the device. If the reprovisioning policy is set to never reprovision, the webhook is called but the device doesn't change its assigned hub.

While you design your solution and define a reprovisioning logic, there are a few things to consider. For example:

  • How often you expect your devices to restart
  • The DPS quotas and limits
  • Expected deployment time for your fleet (phased rollout vs all at once)
  • Retry capability implemented on your client code, as described on the Retry general guidance at the Azure Architecture Center

Tip

We recommend not provisioning on every reboot of the device, as this action could cause some issues when reprovisioning several thousands or millions of devices at once. Instead you should attempt to use the Device Registration Status Lookup API and try to connect with that information to IoT Hub. If that fails, then try to reprovision as the IoT Hub information might change. Keep in mind that querying for the registration state counts as a new device registration, so you should consider the device registration limit. Also consider implementing an appropriate retry logic, such as exponential back-off with randomization, as described on the retry general guidance. In some cases, depending on the device capabilities, it’s possible to save the IoT Hub information directly on the device, to connect directly to IoT Hub after the first-time provisioning using DPS occurred. If you choose to save directly on the device, make sure you implement a fallback mechanism in case specific errors from IoT Hub occur. For example, consider the following scenarios:

  • Retry the IoT Hub operation if the result code is 429 (Too Many Requests) or an error in the 5xx range. Don't retry for any other errors.
  • For 429 errors, only retry after the time indicated in the Retry-After header.
  • For 5xx errors, use exponential back-off, with the first retry at least 5 seconds after the response.
  • On errors other than 429 and 5xx, re-register through DPS
  • Ideally you should also support a direct method to manually trigger provisioning on demand.

We also recommend taking into account the service limits when planning activities like pushing updates to your fleet. For example, updating the fleet all at once could cause all devices to re-register through DPS (which could easily be above the registration quota limit) - For such scenarios, consider planning for device updates in phases instead of updating your entire fleet at the same time.

Managing backwards compatibility

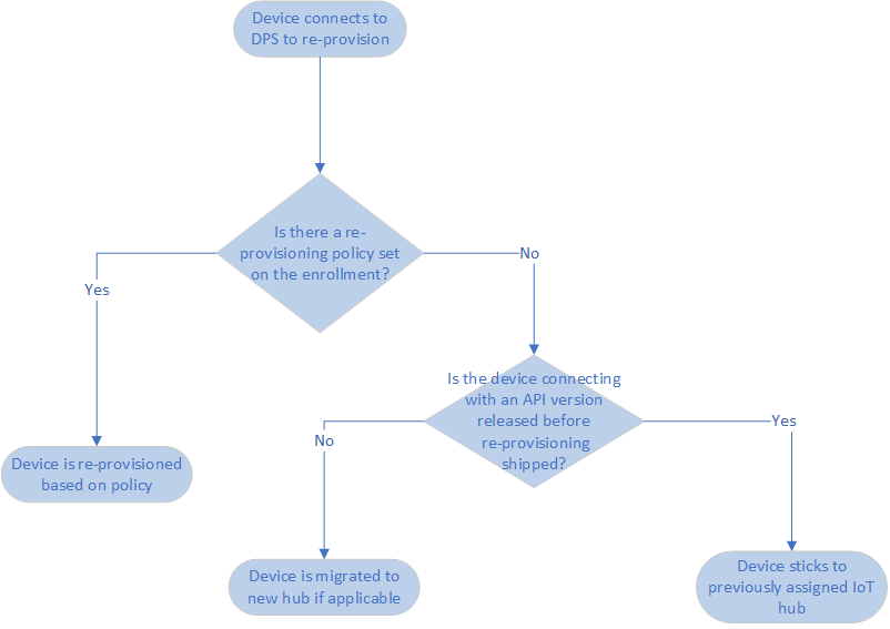
Before September 2018, device assignments to IoT hubs had a sticky behavior. When a device went back through the provisioning process, it would only be assigned back to the same IoT hub.

For solutions that take a dependency on this behavior, the provisioning service includes backwards compatibility. This behavior is presently maintained for devices according to the following criteria:

  • The devices connect with an API version before the availability of native reprovisioning support in the Device Provisioning Service. Refer to the following API table.

  • The enrollment entry for the devices doesn't have a reprovisioning policy set on them.

This compatibility makes sure that previously deployed devices experience the same behavior that's present during initial testing. To preserve the previous behavior, don't save a reprovisioning policy to these enrollments. If a reprovisioning policy is set, the reprovisioning policy takes precedence over the behavior. By allowing the reprovisioning policy to take precedence, customers can update device behavior without having to reimage the device.

The following flow chart helps to show when the behavior is present:

Flowchart that shows backwards compatibility for device behavior.

The following table shows the API versions before the availability of native reprovisioning support in the Device Provisioning Service:

REST API C SDK Python SDK Node SDK Java SDK .NET SDK
2018-04-01 and earlier 1.2.8 and earlier 1.4.2 and earlier 1.7.3 or earlier 1.13.0 or earlier 1.1.0 or earlier

Note

These values and links are likely to change. Azure IoT SDKs and APIs are versioned to ensure applications and services continue to work as products and APIs evolve. We recommend that you verify the latest versions of Azure IoT SDKs and APIs in the reference documentation for those SDKs and APIs. For example, the latest version of the Azure IoT Hub Device Provisioning Service REST API is 2021-10-01.

Next steps