Remarque
L’accès à cette page requiert une autorisation. Vous pouvez essayer de vous connecter ou de modifier des répertoires.
L’accès à cette page requiert une autorisation. Vous pouvez essayer de modifier des répertoires.
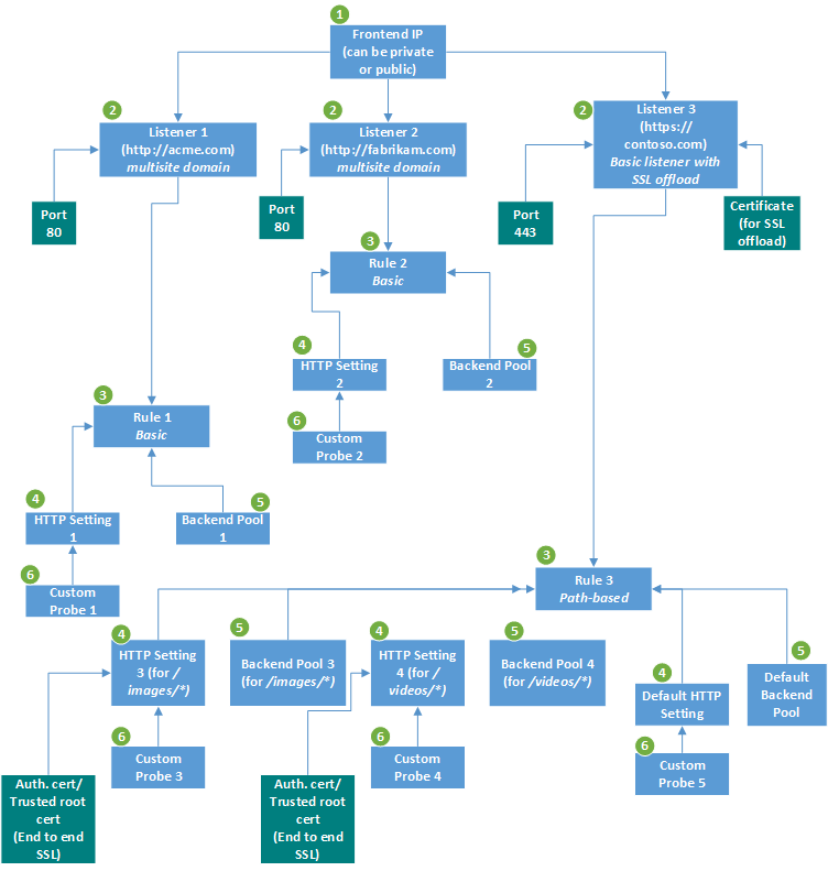
Azure Application Gateway comprend plusieurs composants que vous pouvez configurer de différentes manières pour différents scénarios. Cet article vous montre comment configurer chacun d’eux.
Cette image illustre une application dotée de trois écouteurs. Les deux premiers écouteurs sont multisites pour http://acme.com/* et http://fabrikam.com/*, respectivement. Ils écoutent tous les deux le port 80. Le troisième est un écouteur de base qui dispose d’une terminaison de sécurité TLS (Transport Layer Security) de bout en bout, précédemment connue sous le nom de terminaison de protocole SSL.
Infrastructure
L’infrastructure Application Gateway inclut le réseau virtuel, les sous-réseaux, les groupes de sécurité réseau et les itinéraires définis par l’utilisateur.
Pour plus d’informations, consultez Configuration de l’infrastructure Application Gateway.
Frontend IP address (Adresse IP frontale)
Vous pouvez configurer la passerelle d’application pour qu’elle ait une adresse IP publique, une adresse IP privée ou les deux. Une adresse IP publique est requise lorsque vous hébergez un back-end auquel les clients doivent accéder via Internet via une adresse IP virtuelle accessible sur Internet.
Pour plus d’informations, consultez Configuration d’adresse IP frontale d’Azure Application Gateway.
Écouteurs
Un écouteur est une entité logique qui vérifie les demandes de connexion entrante en utilisant le port, le protocole, l’hôte et l’adresse IP. Lorsque vous configurez l’écouteur, vous devez entrer des valeurs pour ces entités qui correspondent aux valeurs correspondantes dans la requête entrante sur la passerelle.
Pour plus d’informations, consultez Configuration de l’écouteur Application Gateway.
Règles de routage des requêtes
Quand vous créez une passerelle d’application à l’aide du portail Azure, vous créez une règle par défaut (rule1). Cette règle lie l’écouteur par défaut (appGatewayHttpListener) au pool de back-ends par défaut (appGatewayBackendPool) et aux paramètres HTTP du back-end par défaut ( appGatewayBackendHttpSettings). Après avoir créé la passerelle, vous pouvez modifier les paramètres de la règle par défaut ou créer de nouvelles règles.
Pour plus d’informations, consultez Règles d’acheminement des requêtes Application Gateway.
Paramètres du back-end
La passerelle d’application route le trafic vers les serveurs back-end en utilisant la configuration que vous spécifiez ici. Après avoir créé un paramètre principal, vous devez l’associer à une ou plusieurs règles de routage des requêtes.
Pour plus d’informations, consultez la configuration des paramètres principaux d’Application Gateway.
Pool back-end
Vous pouvez pointer un pool de back-ends vers quatre types de membres de back-end : une machine virtuelle spécifique, un groupe de machines virtuelles identiques, une adresse IP/un nom de domaine complet ou un service d’application.
Après avoir créé un pool de back-ends, vous devez l’associer à une ou plusieurs règles de routage des demandes. Vous devez également configurer des sondes d’intégrité pour chaque pool de back-ends sur votre passerelle d’application. Quand une condition de règle de routage des demandes est remplie, la passerelle d’application transfère le trafic aux serveurs sains (comme déterminé par les sondes d’intégrité) dans le pool de back-ends correspondant.
Sondes d’intégrité
Une passerelle Application Gateway surveille l’intégrité de toutes les ressources de son back-end par défaut. Mais nous vous recommandons vivement de créer une sonde personnalisée pour chaque paramètre HTTP de back-end afin de mieux contrôler la supervision de l’intégrité. Pour savoir comment configurer une sonde personnalisée, consultez Paramètres de sonde d’intégrité personnalisée.
Remarque
Une fois que vous avez créé une sonde d’intégrité personnalisée, vous avez besoin de l’associer à un paramètre HTTP de back-end. Une sonde personnalisée ne surveille pas l’intégrité du pool principal, sauf si le paramètre HTTP correspondant est explicitement associé à un écouteur à l’aide d’une règle.
Étapes suivantes
Maintenant que vous connaissez les composants d’Application Gateway, vous pouvez effectuer les opérations suivantes :