Partage via


Recherche en texte intégral

S’applique à :SQL ServerAzure SQL DatabaseAzure SQL Managed Instance

La recherche en texte intégral dans SQL Server et Azure SQL Database permet utilisateurs et aux applications d’exécuter des requêtes de texte intégral sur des données composées de caractères dans des tables SQL Server.

Important

Il y a des modifications importantes dans le Full-Text Search de SQL Server 2025 (17.x) et les versions ultérieures. Pour plus d’informations, consultez Modifications importantes des fonctionnalités du moteur de base de données dans SQL Server 2025.

Tâches de base

Cet article présente une vue d’ensemble de la recherche en texte intégral et décrit son architecture ainsi que ses composants. Si vous préférez commencer tout de suite, voici les tâches de base qui vous intéresse.

La recherche en texte intégral est un composant facultatif du Moteur de base de données SQL Server. Si vous n’avez pas sélectionné la recherche en texte intégral lorsque vous avez installé SQL Server, exécutez de nouveau le programme d’installation de SQL Server pour l’ajouter.

Vue d’ensemble

Un index de recherche en texte intégral comporte une ou plusieurs colonnes de caractères dans une table. Les types de données de ces colonnes peuvent être char, varchar, nchar, nvarchar, text, ntext, image, xmlou varbinary(max) et FILESTREAM. Chaque index de recherche en texte intégral indexe une ou plusieurs colonnes de la table, et chaque colonne peut utiliser une langue spécifique.

Les requêtes de texte intégral effectuent des recherches linguistiques sur des données texte dans des index de recherche en texte intégral ; pour cela, elles traitent les mots et les expressions à partir des règles d’une langue spécifique, telle que l’anglais ou le japonais. Les requêtes de texte intégral peuvent inclure des mots et des expressions simples ou plusieurs formes d'un mot ou d'une expression. Une requête de texte intégral retourne tous les documents qui contiennent au moins une correspondance (ce que l’on appelle aussi résultat). Une correspondance se produit lorsqu'un document cible contient tous les termes spécifiés dans la requête de texte intégral et satisfait toutes les autres conditions de recherche, telles que la distance entre les correspondances.

Requêtes de recherche en texte intégral

Une fois que des colonnes sont ajoutées à un index de recherche en texte intégral, les utilisateurs et les applications peuvent exécuter des requêtes de texte intégral sur le texte contenu dans ces colonnes. Ces requêtes peuvent rechercher l’une des conditions suivantes :

  • Un ou plusieurs mots ou expressions spécifiques (terme simple)
  • Un mot ou une expression commençant par un texte spécifié (préfixe)
  • Les formes flexionnelles d’un mot spécifique (forme canonique)
  • Un mot ou une expression proches d’un autre mot ou d’une autre expression (terme de proximité)
  • Les formes synonymes d’un mot spécifique (dictionnaire des synonymes)
  • Mots ou expressions utilisant des valeurs pondérées (termes pondérés)

Les requêtes de texte intégral ne respectent pas la casse. Par exemple, la recherche du terme Aluminum ou aluminum retourne les mêmes résultats.

Les requêtes de texte intégral utilisent un petit ensemble de prédicats Transact-SQL CONTAINS (FREETEXT et CONTAINSTABLE) et de fonctions ( et FREETEXTTABLE). Toutefois, les objectifs de la recherche pour un scénario d'entreprise donné influencent la structure des requêtes de texte intégral. Par exemple :

  • Recherche d’un produit sur un site web d’e-commerce :

    SELECT product_id
    FROM products
    WHERE CONTAINS ((product_description), '"Snap Happy 100EZ" OR FORMSOF(THESAURUS,"Snap Happy") OR "100EZ"')
          AND product_cost < 200;
    
  • Scénario de recrutement : rechercher des postulants à un emploi qui connaissent bien SQL Server :

    SELECT candidate_name,
           SSN
    FROM candidates
    WHERE CONTAINS ((candidate_resume), '"SQL Server"')
          AND candidate_division = 'DBA';
    

Pour plus d’informations, consultez Exécuter une requête avec une recherche en texte intégral.

Comparaison des requêtes de recherche en texte intégral avec le prédicat LIKE

Contrairement à la recherche en texte intégral, le prédicat Transact-SQL LIKE fonctionne uniquement sur les modèles de caractères. En outre, vous ne pouvez pas utiliser le prédicat LIKE pour interroger des données binaires mises en forme. De plus, une requête LIKE portant sur un important volume de données de texte non structurées est beaucoup plus lente qu’une requête de texte intégral équivalente exécutée sur les mêmes données. Une requête LIKE portant sur des millions de lignes de données de texte peut prendre plusieurs minutes pour retourner un résultat alors qu’une requête de texte intégral retourne en quelques secondes à peine le même résultat, en fonction du nombre de lignes retournées.

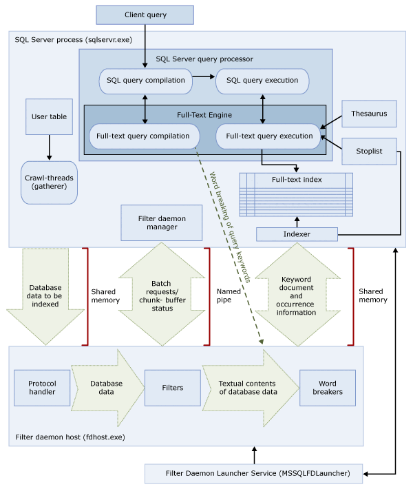
Architecture de la recherche en texte intégral

L'architecture de la recherche en texte intégral est constituée des processus suivants :

  • Le processus SQL Server (sqlservr.exe).

  • Le processus hôte du démon de filtrage (fdhost.exe).

    Pour des raisons de sécurité, les filtres sont chargés par des processus distincts appelés hôtes de démon de filtre. Les processus fdhost.exe sont créés par un service du lanceur FDHOST (MSSQLFDLauncher) et s’exécutent avec les informations d’identification de sécurité du compte du service du lanceur FDHOST. Par conséquent, le service du lanceur FDHOST doit être en cours d'exécution pour que l'indexation de texte intégral et l'exécution de requêtes de texte intégral puissent fonctionner. Pour plus d’informations sur le compte de service pour ce service, consultez Définir le compte du service du Lanceur de démon de filtre de texte intégral.

Ces deux processus contiennent les composants de l'architecture de recherche en texte intégral. Ces composants et leurs relations sont résumés dans l'illustration ci-dessous. Les composants sont décrits après l'illustration.

Diagramme d’architecture de recherche en texte intégral.

Processus SQL Server

Le processus SQL Server utilise les composants suivants pour la recherche en texte intégral :

Composant Descriptif
Tables utilisateur Ces tables contiennent les données à indexer en texte intégral.
Outil d’extraction de texte intégral L'outil d'extraction de texte intégral fonctionne avec les threads d'analyse de texte intégral. Il est responsable de la planification et du pilotage du remplissage des index de texte intégral, ainsi que de la surveillance des catalogues de texte intégral.
Fichiers du dictionnaire des synonymes Ces fichiers contiennent des synonymes de termes de recherche. Pour plus d’informations, consultez Configurer et gérer les fichiers de dictionnaire des synonymes pour la recherche en texte intégral.
Objets de la liste de mots vides Les objets de la liste de mots vides contiennent une liste de mots courants qui ne sont pas utiles pour la recherche. Pour plus d’informations, consultez Configurer et gérer les mots vides et listes de mots vides pour la recherche en texte intégral.
Processeur de requêtes SQL Server Le processeur de requêtes compile et exécute des requêtes SQL. Si une requête SQL inclut une requête de recherche en texte intégral, la requête est envoyée au Moteur d'indexation et de recherche en texte intégral, à la fois pendant la compilation et pendant l'exécution. Le résultat de la requête est opposé à l'index de texte intégral.
Moteur d’indexation et de recherche en texte intégral Le Moteur d’indexation et de recherche en texte intégral de SQL Server est entièrement intégré au processeur de requêtes. Le Moteur d'indexation et de recherche en texte intégral compile et exécute les requêtes de texte intégral. Dans le cadre de l'exécution de la requête, le Moteur d'indexation et de recherche en texte intégral peut recevoir des entrées provenant du dictionnaire des synonymes et de la liste de mots vides.
Générateur d’index (indexeur) Le générateur d'index crée la structure utilisée pour stocker les jetons indexés.
Gestionnaire du démon de filtre Le gestionnaire du démon de filtre est responsable de la surveillance de l'état du processus du démon du filtre du Moteur d'indexation et de recherche en texte intégral.

Filtrer le processus hôte du démon

L'hôte de démon de filtre est un processus démarré par le Moteur d'indexation et de recherche en texte intégral. Il exécute les composants de recherche en texte intégral ci-dessous, chargés d'accéder aux données des tables, de les filtrer et d'en effectuer l'analyse lexicale, ainsi que d'effectuer l'analyse lexicale et d'identifier la racine des mots de l'entrée de requête.

Les composants de l'hôte de démon de filtre sont les suivants :

Composant Descriptif
Gestionnaire de protocole Ce composant extrait les données de la mémoire en vue de leur traitement ultérieur et accède aux données d'une table utilisateur de la base de données spécifiée. Il est chargé, entre autres, de collecter les données des colonnes indexées en texte intégral et de transmettre ces données à l'hôte de démon de filtre, qui applique le filtrage et l’analyse lexicale, si besoin est.
Filtres Un filtrage peut être nécessaire sur certains types de données avant que les données d’un document puissent être indexées en texte intégral, notamment les données des colonnes varbinary, varbinary(max), imageou xml . Le filtre utilisé pour un document donné dépend du type de celui-ci. Ainsi, différents filtres sont utilisés pour les documents Microsoft Word (.doc), les documents Microsoft Excel (.xls) et les documents XML (.xml). Ensuite, le filtre extrait des segments de texte du document, en supprimant la mise en forme incorporée et en conservant le texte et, éventuellement, les informations sur l'emplacement du texte. Un flux d'informations textuelles est ainsi généré. Pour plus d’informations, consultez Configurer et gérer les extensions analytiques avancées.
Analyseurs lexicaux et générateurs de formes dérivées Un analyseur lexical est un composant spécifique d’une langue qui recherche des limites de mots en utilisant les règles lexicales de cette langue (analyse lexicale). Chaque analyseur lexical est associé à un composant de générateur de formes dérivées spécifique d'une langue qui conjugue des verbes et effectue des expansions fléchies. Au moment de l'indexation, l'hôte de démon de filtre utilise un analyseur lexical et un générateur de formes dérivées pour effectuer l'analyse linguistique sur les données textuelles d'une colonne de table donnée. La langue associée à une colonne de table dans l'index de recherche en texte intégral détermine l'analyseur lexical et le générateur de formes dérivées à utiliser pour indexer la colonne. Pour de plus amples renseignements, consultez Configurer et gérer les analyseurs de mots et les générateurs de formes dérivées pour la recherche (SQL Server).

SQL Server 2012 (11.x) installe une nouvelle version des analyseurs lexicaux et des générateurs de formes dérivés pour l’anglais américain (LCID 1033) et l’anglais du Royaume-Uni (LCID 2057). Toutefois, vous pouvez revenir à la version précédente de ces composants si vous souhaitez conserver le comportement précédent. Pour plus d’informations, consultez Modifier l’analyseur lexical utilisé pour l’anglais des États-Unis et l’anglais du Royaume-Uni.

Traitement de la recherche en texte intégral

La recherche en texte intégral est rendue possible par le Moteur d'indexation et de recherche en texte intégral. Le moteur d’indexation et de recherche en texte intégral assure deux rôles : prise en charge de l'indexation et prise en charge des requêtes.

Processus d’indexation de texte intégral

Au début d'une alimentation de texte intégral (également appelé analyse), le Moteur d'indexation et de recherche en texte intégral effectue l'envoi (push) de grands lots de données en mémoire et informe l'hôte de démon de filtre. L’hôte filtre et effectue une analyse lexicale des données et il convertit les données converties en listes de mots inversées. La recherche en texte intégral extrait ensuite les données converties des listes de mots, traite les données pour supprimer les mots vides et conserve les listes de mots pour un lot dans un ou plusieurs index inversés.

Pendant l’indexation des données stockées dans une colonne varbinary(max) ou image, le filtre qui implémente l’interface IFilter extrait le texte en fonction du format de fichier spécifié pour ces données (par exemple, Microsoft Word). Dans certains cas, les composants de filtrage imposent que les données varbinary(max) ou image soient écrites dans le dossier filterdata, au lieu d’être envoyées (push) en mémoire.

Dans le cadre du traitement, les données de texte collectées sont transmises à un analyseur lexical pour décomposer le texte en jetons individuels ou mots clés. La langue utilisée pour la création de jetons peut être spécifiée au niveau de la colonne ou être identifiée au sein des données varbinary(max), imageou xml par le composant de filtrage.

Un traitement supplémentaire peut être effectué pour supprimer les mots vides et normaliser les jetons avant leur stockage dans l’index de recherche en texte intégral ou un fragment d’index.

À la fin d’une alimentation, une fusion finale est déclenchée ; les fragments d’index sont fusionnés entre eux dans un index de recherche en texte intégral. Il en résulte une amélioration des performances des requêtes dans la mesure où seul l’index principal doit être interrogé au lieu des fragments d’index ; par ailleurs, les statistiques de score sont plus appropriées pour un classement en fonction de la pertinence.

Processus d’interrogation de texte intégral

Le processeur de requêtes passe les parties de texte intégral d'une requête au Moteur d'indexation et de recherche en texte intégral à des fins de traitement. Le Moteur d'indexation et de recherche en texte intégral effectue l'analyse lexicale et procède éventuellement à des expansions du dictionnaire des synonymes, à la recherche de radical et au traitement des mots vides (mots parasites). Ensuite, les parties de texte intégral de la requête sont représentées sous forme d'opérateurs SQL, essentiellement comme des fonctions table multi-diffusion. Au cours de l'exécution de la requête, ces fonctions table multi-diffusion accèdent à l'index inversé pour extraire les résultats corrects. Les résultats sont alors retournés au client ou bien ils font l’objet d’un traitement supplémentaire avant d’être retournés au client.

Architecture des index de recherche en texte intégral

Les informations contenues dans les index de recherche en texte intégral sont utilisées par le Moteur d'indexation et de recherche en texte intégral pour compiler des requêtes de texte intégral qui permettent de rechercher rapidement certains mots ou combinaisons de mots dans une table. Un index de recherche en texte intégral stocke les informations se rapportant aux mots significatifs et à leur emplacement dans une ou plusieurs colonnes d'une table de base de données. Un index de recherche en texte intégral est un type spécial d'index fonctionnel par jeton qui est construit et géré par le Moteur d'indexation et de recherche en texte intégral pour SQL Server. Le processus de création d'un index de texte intégral diffère du processus de création des autres types d'index. Au lieu de construire une structure d'arbre B (B-tree) en fonction d'une valeur stockée dans une ligne particulière, le Moteur d'indexation et de recherche en texte intégral crée une structure d'index inversée, empilée, compressée et basée sur des jetons individuels provenant du texte indexé. La taille d’un index de recherche en texte intégral est limitée uniquement par les ressources mémoire dont dispose l’ordinateur sur lequel l’instance de SQL Server s’exécute.

À compter de SQL Server 2008 (10.0.x), les index de recherche en texte intégral sont intégrés au Moteur de base de données, au lieu de résider dans le système de fichiers comme dans les versions antérieures de SQL Server. Pour une nouvelle base de données, le catalogue de texte intégral est désormais un objet virtuel qui n’appartient à aucun groupe de fichiers ; il s’agit tout simplement d’un concept logique qui fait référence à un groupe d’index de recherche en texte intégral. Notez toutefois que pendant la mise à niveau d’une base de données SQL Server 2005 (9.x), pour tout catalogue de texte intégral qui contient des fichiers de données, un nouveau groupe de fichiers est créé ; pour plus d’informations, consultez Mise à niveau de la fonction de recherche en texte intégral.

Un seul index de recherche en texte intégral est autorisé par table. Pour qu’un index de recherche en texte intégral puisse être créé sur une table, cette dernière doit posséder une colonne d’index unique, qui n’accepte pas les valeurs Null. Vous pouvez créer un index de recherche en texte intégral sur les colonnes de type char, varchar, nchar, nvarchar, text, ntext, image, xml, varbinaryet varbinary(max) peut être indexé pour la recherche en texte intégral. Lorsque vous créez un index de recherche en texte intégral sur une colonne de type de données varbinary, varbinary(max), imageou xml , vous devez spécifier une colonne de type. Une colonne de type est une colonne de table dans laquelle vous stockez l’extension de fichier (.doc, .pdf, .xls, etc.) du document dans chaque ligne.

Structure d’index de recherche en texte intégral

La compréhension de la structure d’un index de recherche en texte intégral vous permet de comprendre également le fonctionnement du moteur d’indexation et de recherche en texte intégral. Cet article utilise l’extrait suivant de la table Document dans AdventureWorks2025 comme exemple de table. L’extrait suivant montre deux colonnes, la colonne DocumentID et la colonne Title, ainsi que trois lignes provenant de cette table.

Pour cet exemple, il faut partir de l’hypothèse qu’un index de recherche en texte intégral a été créé sur la colonne Title.

Identifiant de Document Titre
1 Crank Arm and Tire Maintenance
2 Front Reflector Bracket and Reflector Assembly 3
3 Front Reflector Bracket Installation

Par exemple, la table suivante, qui illustre le Fragment 1, décrit le contenu de l’index de recherche en texte intégral créé sur la colonne Title de la table Document. Les index de recherche en texte intégral contiennent plus d'informations que les éléments présentés dans cette table. La table est une représentation logique d'un index de recherche en texte intégral et est fournie à des fins de démonstration uniquement. Les lignes sont stockées dans un format compressé pour optimiser l'utilisation du disque.

Les données ont été inversées par rapport aux documents d‘origine. L'inversion se produit parce que les mots clés sont mappés aux ID de document. Pour cette raison, un index de recherche en texte intégral est souvent désigné par le nom d'un index inversé.

Remarquez également que le mot clé and a été supprimé de l’index de recherche en texte intégral. Cela s’explique du fait que and est un mot vide, et que la suppression de mots vides d’un index de recherche en texte intégral peut induire des économies substantielles en termes d’espace disque, d’où une amélioration des performances des requêtes. Pour plus d’informations sur les mots vides, consultez Configurer et gérer les mots vides et listes de mots vides pour la recherche en texte intégral.

Fragment 1

Mot clé ColId DocId Événement
Crank 1 1 1
Arm 1 1 2
Tire 1 1 4
Maintenance 1 1 5
Front 1 2 1
Front 1 3 1
Reflector 1 2 2
Reflector 1 2 5
Reflector 1 3 2
Bracket 1 2 3
Bracket 1 3 3
Assembly 1 2 6
3 1 2 7
Installation 1 3 4

La colonne Keyword contient la représentation d’un jeton unique extrait au moment de l’indexation. Les analyseurs lexicaux déterminent le contenu d'un jeton.

La colonne ColId contient une valeur qui correspond à une colonne particulière indexée en texte intégral.

La colonne DocId contient les valeurs d’un entier sur 8 octets mappé à une valeur de clé de texte intégral particulière dans une table indexée en texte intégral. Ce mappage est nécessaire lorsque la clé de texte intégral n’est pas un type de données integer. Dans de tels cas, les mappages entre les valeurs de clé de texte intégral et les valeurs DocId sont maintenus dans une table séparée appelée la table DocId Mapping. Pour lancer une requête à propos de ces mappages, utilisez la procédure stockée système sp_fulltext_keymapping. Pour satisfaire à un critère de recherche, les valeurs DocId de la table précitée doivent être jointes avec la table de mappage DocId pour extraire des lignes de la table de base qui est interrogée. Lorsque la valeur de clé de texte intégral de la table de base est un type de données Integer, la valeur sert directement de DocId et aucun mappage n’est nécessaire. Par conséquent, l'utilisation de valeurs de clé de texte intégral Integer peut contribuer à optimiser des requêtes de texte intégral.

La colonne Occurrence contient une valeur entière. Pour chaque valeur DocId, il existe une liste de valeurs d’occurrences qui correspondent aux décalages de mots relatifs du mot clé spécifique contenu dans DocId. Les valeurs d'occurrences servent à déterminer les correspondances d'expressions ou de proximité, par exemple lorsque des expressions ont des valeurs d'occurrences adjacentes numériquement. Elles servent également à calculer les scores de pertinence ; par exemple, le nombre d’occurrences d’un mot clé dans DocId peut être utilisé pour l’établissement d’un score.

Fragments d’index de recherche en texte intégral

L'index de recherche en texte intégral logique est habituellement fractionné entre plusieurs tables internes. Chaque table interne est appelé fragment d'index de recherche en texte intégral. Quelques-uns de ces fragments peuvent contenir des données plus récentes que d'autres. Par exemple, si un utilisateur met à jour la ligne suivante dont DocId est 3 et que la table effectue un suivi automatique des modifications, un nouveau fragment est créé.

Identifiant de Document Titre
3 Rear Reflector

Dans l'exemple suivant, qui illustre le Fragment 2, le fragment contient des données plus récentes à propos de DocId 3 par rapport à Fragment 1. Par conséquent, lorsque l’utilisateur émet des requêtes concernant Rear Reflector, les données de Fragment 2 sont utilisées pour DocId 3. Chaque fragment est marqué avec un horodateur de création qui peut être interrogé à l’aide de la vue de catalogue sys.fulltext_index_fragments .

Fragment 2

Mot clé ColId DocId Occ
Rear 1 3 1
Reflector 1 3 2

Comme on peut le constater d'après Fragment 2, les requêtes de texte intégral doivent interroger chaque fragment en interne et ignorer les entrées plus anciennes. Par conséquent, trop de fragments d'index de recherche en texte intégral dans l'index de texte intégral peut conduire à une dégradation substantielle dans les performances des requêtes. Pour réduire le nombre de fragments, réorganisez le catalogue de texte intégral en utilisant l’option REORGANIZE de l’instruction Transact-SQL ALTER FULLTEXT CATALOG. Cette instruction effectue une fusion principale, c’est-à-dire une fusion de tous les fragments en un fragment unique plus grand, et supprime toutes les entrées obsolètes de l’index de recherche en texte intégral.

Une fois réorganisé, l'index de l'exemple contient les lignes suivantes :

Mot clé ColId DocId Occ
Crank 1 1 1
Arm 1 1 2
Tire 1 1 4
Maintenance 1 1 5
Front 1 2 1
Rear 1 3 1
Reflector 1 2 2
Reflector 1 2 5
Reflector 1 3 2
Bracket 1 2 3
Assembly 1 2 6
3 1 2 7

Différences entre les index en recherche intégral et les index standard SQL Server

Index de texte intégral Index SQL Server classiques
Un seul index de recherche en texte intégral est autorisé par table. Plusieurs index classiques sont autorisés par table.
L’ajout de données aux index de recherche en texte intégral, opération que l’on appelle remplissage, doit être demandé soit dans le cadre de la planification, soit par le biais d’une requête spécifique, ou peut intervenir automatiquement lors de l’ajout de nouvelles données. Sont mis à jour automatiquement lorsque les données sur lesquelles ils sont fondés sont modifiées, mises à jour ou supprimées.
Sont groupés à l'intérieur d'une même base de données dans un ou plusieurs catalogues de texte intégral. Ne sont pas groupés.

Prise en charge des langues et composants linguistiques de la recherche en texte intégral

La recherche en texte intégral prend en charge environ 50 langues, dont l'anglais, l'espagnol, le chinois, le japonais, l'arabe, le bengali et l'hindi. Pour obtenir une liste complète des langues de texte intégral prises en charge, consultez sys.fulltext_languages. Chacune des colonnes contenues dans l'index de recherche en texte intégral est associée à un identificateur de paramètres régionaux (LCID) Microsoft Windows qui représente une langue prise en charge par la recherche en texte intégral. Par exemple, le LCID 1033 correspond à l'anglais américain et le LCID 2057 à l'anglais britannique. Pour chaque langue de texte intégral prise en charge, SQL Server fournit des composants linguistiques qui acceptent l'indexation et l'interrogation des données de texte intégral qui sont stockées dans cette langue.

Les composants spécifiques à une langue comprennent les éléments suivants :

Composant Descriptif
Analyseurs lexicaux et générateurs de formes dérivées Un analyseur lexical détecte les limites de mots en fonction des règles lexicales définies pour une langue donnée (analyse lexicale). Chaque analyseur lexical est associé à un générateur de formes dérivées qui conjugue des verbes pour la même langue. Pour de plus amples renseignements, consultez Configurer et gérer les analyseurs de mots et les générateurs de formes dérivées pour la recherche (SQL Server).
Listes de mots vides Une liste de mots vides système contenant un jeu de base de mots vides (également appelés mots parasites) est fournie. Un mot vide n’est d’aucune utilité pour la recherche et est ignoré par les requêtes de texte intégral. Par exemple, en français, les mots tels que a, and, is ou the sont considérés comme des mots vides. En général, vous devez configurer un ou plusieurs fichiers de dictionnaires des synonymes et une ou plusieurs listes de mots vides. Pour plus d’informations, consultez Configurer et gérer les mots vides et listes de mots vides pour la recherche en texte intégral.
Fichiers du dictionnaire des synonymes SQL Server installe également un fichier de dictionnaire des synonymes pour chaque langue de texte intégral, ainsi qu’un fichier de dictionnaire des synonymes global. Les fichiers de dictionnaire des synonymes installés sont vides, mais vous pouvez les modifier et définir des synonymes pour une langue ou un scénario d’entreprise spécifique. En développant un dictionnaire des synonymes adapté à vos données de texte intégral, vous pouvez élargir efficacement l'étendue des requêtes de texte intégral sur ces données. Pour plus d’informations, consultez Configurer et gérer les fichiers de dictionnaire des synonymes pour la recherche en texte intégral.
Filtres (iFilters) L’indexation d’un document dans une colonne dont le type de données est varbinary(max), imageou xml exige le traitement supplémentaire d’un filtre. Ce filtre doit être spécifique au type de document (.doc, .pdf, .xls, .xml, etc.). Pour plus d’informations, consultez Configurer et gérer les extensions analytiques avancées.

Les analyseurs lexicaux (et les générateurs de formes dérivées) et les filtres s’exécutent dans le processus hôte de démon de filtre (fdhost.exe).