Partage via


Agents

Cet article présente les concepts fondamentaux derrière les agents, pourquoi ils comptent et comment ils s’intègrent dans les flux de travail, en vous configurant pour commencer à créer des agents dans .NET.

Que sont les agents ?

Les agents sont des systèmes qui atteignent des objectifs.

Composants d’un agent

Les agents deviennent plus capables lorsqu’ils sont équipés des éléments suivants :

  • Raisonnement et prise de décision : optimisé par les modules LLM, les algorithmes de recherche ou les systèmes de planification et de prise de décision.
  • Utilisation de l’outil : accès aux serveurs MCP (Model Context Protocol), à l’exécution du code et aux API externes.
  • Prise en compte du contexte : informé par l’historique des conversations, les threads, les magasins vectoriels, les données d’entreprise ou les graphiques de connaissances.

Ces fonctionnalités permettent aux agents de fonctionner de manière plus autonome, adaptative et intelligente.

Qu’est-ce que les flux de travail ?

À mesure que les objectifs augmentent en complexité, ils doivent être divisés en étapes gérables. C’est là que les flux de travail entrent.

Les flux de travail définissent la séquence d’étapes requises pour atteindre un objectif.

Imaginez que vous lancez une nouvelle fonctionnalité sur votre site web d’entreprise. S’il s’agit d’une mise à jour simple, vous pouvez passer de l’idée à la production en quelques heures. Toutefois, pour les initiatives plus complexes, le processus peut inclure :

  • Collecte des conditions requises
  • Conception et architecture
  • Implementation
  • Essai
  • Déploiement

Quelques observations importantes :

  • Chaque étape peut contenir des tâches subordonnées.
  • Différents spécialistes peuvent posséder des phases différentes.
  • La progression n’est pas toujours linéaire. Les bogues détectés lors du test peuvent vous renvoyer à l’implémentation.
  • La réussite dépend de la planification, de l’orchestration et de la communication entre les parties prenantes.

Agents + flux de travail = flux de travail agentiques

Les flux de travail ne nécessitent pas d’agents, mais les agents peuvent les supercharger.

Lorsque les agents sont équipés de raisonnement, d’outils et de contexte, ils peuvent optimiser les flux de travail.

Il s’agit de la base des systèmes multi-agents, où les agents collaborent au sein des flux de travail pour atteindre des objectifs complexes.

Orchestration de flux de travail

Les flux de travail agentiques peuvent être orchestrés de différentes manières. Voici quelques-unes des plus courantes :

Séquentiel

Les agents traitent les tâches l’une après l’autre, en transmettant les résultats.

Orchestration de l’agent séquentiel : Agent d’entrée de tâche → Agent A → Agent B → Agent C → Sortie finale

Concurrent

Les agents fonctionnent en parallèle, chacun gérant différents aspects de la tâche.

Orchestration simultanée de l’agent : Entrée de tâche → Agents A, B, C → Résultats d’agrégation → sortie finale

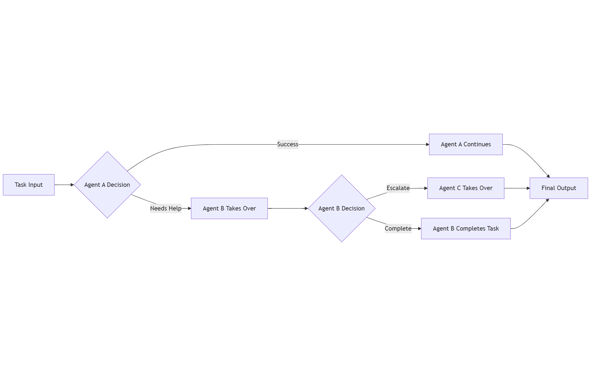
Handoff

La responsabilité passe d’un agent à un autre en fonction des conditions ou des résultats.

Orchestration de transfert : Entrée de la tâche → Décision de l'Agent A → Agent B ou Agent A → Décision de l'Agent B → Agent C ou Agent B → Résultat final

Conversation de groupe.

Les agents collaborent dans une conversation partagée, échangeant des insights en temps réel.

Orchestration de conversation de groupe : Utilisateurs et agents A, B, C collaborent via GroupChat pour produire une sortie finale

Magentic

Un agent principal dirige les autres agents.

Comment puis-je commencer à créer des agents dans .NET ?

Les blocs de construction dans Microsoft.Extensions.AI et Microsoft.Extensions.VectorData fournissent les bases des agents en fournissant des composants modulaires pour les modèles, outils et données IA.

Ces composants servent de base pour Microsoft Agent Framework. Pour plus d’informations, consultez Microsoft Agent Framework.