Remarque
L’accès à cette page requiert une autorisation. Vous pouvez essayer de vous connecter ou de modifier des répertoires.
L’accès à cette page requiert une autorisation. Vous pouvez essayer de modifier des répertoires.
Les diagrammes suivants décrivent les relations entre les objets sémantiques d'un modèle de rapport et celles entre les objets sémantiques et les objets de vue de source de données d'un modèle de rapport.
Fichiers composants d'un modèle de rapport
Le diagramme suivant décrit la relation entre les différents fichiers composants qui constituent un modèle de rapport.
.gif)
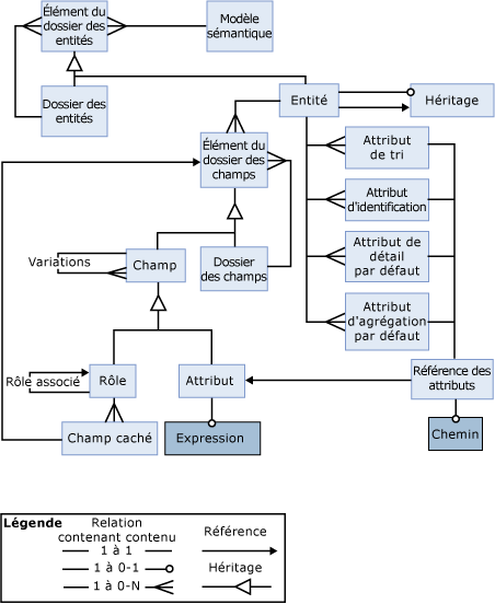
Objets sémantiques d'un modèle de rapport
Le diagramme suivant décrit la relation entre les objets sémantiques d'un modèle de rapport.
.gif)
Objets sémantiques et objets de vue de source de données
Le diagramme suivant décrit les liaisons entre les objets sémantiques et les objets de vue de source de données d'un modèle de rapport.
.gif)
Objets d'expression d'un modèle de rapport
Le diagramme suivant décrit la relation entre les objets d'expression d'un modèle de rapport.
.gif)
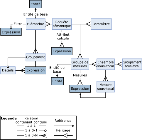
Objets de requête d'un modèle de rapport
Le diagramme suivant décrit la relation entre les objets de requête d'un modèle de rapport.
.gif)
Voir aussi
Concepts
Utilisation du Générateur de modèles
Propriétés d'objets du Concepteur de modèles
Propriétés des requêtes du Générateur de modèles