Remarque
L’accès à cette page requiert une autorisation. Vous pouvez essayer de vous connecter ou de modifier des répertoires.
L’accès à cette page requiert une autorisation. Vous pouvez essayer de modifier des répertoires.
S’applique à : SQL Server 2025 (17.x)
SQL Server 2025 (17.x) s’appuie sur les versions précédentes pour développer SQL Server en tant que plateforme qui vous offre des choix de langages de développement, de types de données, d’environnements locaux ou cloud et de systèmes d’exploitation.
Cet article récapitule les nouvelles fonctionnalités et améliorations de SQL Server 2025 (17.x).
Obtenir SQL Server 2025
Révision:
Pour une expérience optimale avec SQL Server 2025 (17.x), utilisez les outils les plus récents.
Modifications apportées à l’édition
Édition standard
Augmentation des limites de capacité pour SQL Server 2025 (17.x) Édition Standard :
- Capacité de calcul maximale utilisée par une seule instance : limitée à moins de 4 sockets ou 32 cœurs.
- Mémoire maximale pour le pool de mémoires tampons par instance de SQL Server 2025 (17,x) : 256 Go.
Resource Governor est désormais disponible dans les éditions Standard et Développeur Standard, avec les mêmes fonctionnalités que dans l’édition Entreprise.
Édition web
- L’édition web est supprimée. Pour plus d’informations, consultez la section Modifications du produit dans le billet de blog sql Server 2025 GA.
Édition Express
Augmentation des limites de capacité pour SQL Server 2025 (17.x) Édition Express :
- Taille maximale de la base de données relationnelle : 50 Go.
- L’édition Express avec Advanced Services (SQLEXPRADV) est supprimée.
- Express Edition inclut désormais toutes les fonctionnalités précédemment disponibles dans l’édition Express avec Advanced Services.
Nouvelles éditions pour les développeurs
Les éditions gratuites suivantes sont conçues pour fournir toutes les fonctionnalités de leurs éditions payantes correspondantes. Ils peuvent être utilisés pour développer des applications SQL Server sans nécessiter de licence payante.
Pour les fonctionnalités par édition, passez en revue les éditions et les fonctionnalités prises en charge de SQL Server 2025.
Édition développeur standard
SQL Server 2025 Standard Developer Edition est une édition gratuite sous licence pour le développement. Il inclut toutes les fonctionnalités de l’édition SQL Server Standard.
Développez de nouvelles applications pour l’édition Standard.
Configurez un environnement intermédiaire pour certifier la mise à niveau d’une application existante de l’édition Standard vers SQL Server 2025 Standard avant de la déployer en production.
Édition Développeur d’entreprise
SQL Server 2025 Enterprise Developer edition inclut les fonctionnalités de l’édition SQL Server Enterprise.
- Développez de nouvelles applications pour l’édition Entreprise.
Équivaut fonctionnellement à l’édition Developer dans les versions précédentes.
Présentation des fonctionnalités
Les sections suivantes identifient les fonctionnalités améliorées ou introduites dans SQL Server 2025 (17.x).
- Intelligence artificielle
- Développeur
- Analyse
- Disponibilité
- Sécurité
- Moteur de base de données
- Magasin des requêtes et traitement intelligent des requêtes
- Langue
- Outils
- Microsoft Fabric
Intelligence artificielle
| Nouvelle fonctionnalité ou mise à jour | Détails |
|---|---|
| GitHub Copilot dans SQL Server Management Studio | Posez des questions. Obtenez des réponses à partir de vos données. |
| Type de données vectorielles | Stockez les données vectorielles optimisées pour les opérations telles que la recherche de similarité et les applications Machine Learning. Les vecteurs sont stockés dans un format binaire optimisé, mais sont exposés sous forme de tableaux JSON pour des raisons pratiques. Chaque élément du vecteur peut être stocké soit à l'aide d'une valeur à virgule flottante de simple précision (4 octets), soit de demi-précision (2 octets). |
| Fonctions vecteur | De nouvelles fonctions scalaires effectuent des opérations sur des vecteurs au format binaire, ce qui permet aux applications de stocker et de manipuler des vecteurs dans le moteur de base de données SQL. |
| Index vectoriel | Créez et gérez des index vectoriels approximatifs pour rechercher rapidement et efficacement des vecteurs similaires à un vecteur de référence donné. Index vectoriels de requête à partir de sys.vector_indexes. Nécessite PREVIEW_FEATURES configuration délimitée à la base de données. |
| Gérer des modèles IA externes | Gérez les modèles d'IA externes pour les tâches d'intégration (création de tableaux vectoriels) en accédant aux points de terminaison REST pour l'inférence d'IA. |
Développeur
| Nouvelle fonctionnalité ou mise à jour | Détails |
|---|---|
| Modifier le streaming d’événements | Capturez et publiez des modifications DML incrémentielles de données (telles que les mises à jour, les insertions et les suppressions) en quasi-temps réel. Le streaming d’événements de modification envoie des détails sur les modifications de données telles que le schéma, les valeurs précédentes et les nouvelles valeurs à Azure Event Hubs dans un cloudEvent simple, sérialisé en tant que json natif ou binaire Avro. Nécessite PREVIEW_FEATURES configuration délimitée à la base de données. |
| Correspondance de chaîne approximative | Vérifiez si deux chaînes sont similaires et calculez la différence entre deux chaînes. Nécessite PREVIEW_FEATURES configuration délimitée à la base de données. |
| Expressions régulières | Définissez un modèle de recherche pour le texte avec une séquence de caractères. Interrogez SQL Server avec des expressions régulières pour rechercher, remplacer ou valider des données de texte. |
| Fonctions d’expressions régulières | Mettre en correspondance des modèles complexes et manipuler des données dans SQL Server avec des expressions régulières. |
| Appel de point de terminaison REST externe | Avec un appel à la procédure stockée système sp_invoke_external_rest_endpoint, vous pouvez : - Appeler des points de terminaison REST/GraphQL à partir d’autres services Azure - Avoir des données traitées via une fonction Azure - Mettre à jour un tableau de bord Power BI - Appeler un point de terminaison REST local - Communiquer avec les services Azure OpenAI |
| Données JSON dans SQL Server | Utilisez des fonctions et des opérateurs intégrés SQL Server avec des données JSON stockées dans un format binaire natif : - Analyser du texte JSON et lire ou modifier des valeurs. - Transformer des tableaux d’objets JSON en format de tableau. - Exécutez une requête Transact-SQL sur les objets JSON convertis. - Mettez en forme les résultats des requêtes Transact-SQL au format JSON. - Pour plus d’informations et d’exemples, consultez le type de données JSON. |
| Optimisations du mode Batch pour les fonctions intégrées | Améliorations des performances pour les fonctions intégrées suivantes : - Fonctions mathématiques - DATETRUNC |
| Nouveaux classements chinois | Version 160 pour prendre en charge GB18030-2022 standard. |
Analyse de données
| Nouvelle fonctionnalité ou mise à jour | Détails |
|---|---|
| Se connecter à des sources de données ODBC avec PolyBase sur SQL Server sur Linux | Prend en charge les sources de données ODBC pour SQL Server sur Linux. |
| Prise en charge native des types sources spécifiques | Les services PolyBase ne sont plus nécessaires pour les formats Parquet, Delta ou CSV. |
| Prise en charge de TDS 8.0 pour PolyBase | Lorsque vous utilisez les fonctionnalités de Microsoft ODBC Driver pour SQL Server sur Windows pour PolyBase, TDS 8.0 est disponible pour SQL Server en tant que source de données externe. |
| Prise en charge de PolyBase pour l’identité managée | Utilisez l’identité managée pour communiquer avec le Microsoft Azure Blob Storage et le Microsoft Azure Data Lake Storage. |
Disponibilité et récupération d’urgence
| Nouvelle fonctionnalité ou mise à jour | Détails |
|---|---|
| Groupes de disponibilité Always On | |
| Amélioration de la répartition asynchrone des requêtes de pages pour les groupes de disponibilité | Effectuez des demandes de page asynchrones et par lots pendant la récupération du basculement. Option activée par défaut. |
| Autoriser la base de données à basculer vers l’état de résolution | Après un échec de lecture des données de configuration persistantes en raison d’une interruption du service réseau. |
| Configurer le délai d’attente de la validation des groupes de disponibilité en millisecondes | Définissez availability group commit time en millisecondes pour une réplique de groupe de disponibilité afin que les transactions soient envoyées plus rapidement à la réplique secondaire. |
| Contrôler le flux de communication pour les groupes de disponibilité | Une nouvelle option sp_configure permet au réplica principal de déterminer si le réplica secondaire prend du retard. Avec la nouvelle option de configuration, vous pouvez optimiser la communication entre les points de terminaison HADR. |
| Prise en charge d’un groupe de disponibilité distribué pour un groupe de disponibilité contenu | Configurez un groupe de disponibilité distribué entre deux groupes de disponibilité autonomes. |
| Améliorations de la synchronisation des groupes de disponibilité distribués | Améliore les performances de synchronisation en réduisant la saturation du réseau lorsque les réplicas principal global et redirecteur sont en mode de validation asynchrone. |
| Bascule rapide pour les problèmes d’intégrité persistants du groupe de disponibilité | Définissez la RestartThreshold valeur d’un groupe de disponibilité Always On sur 0, ce qui indique au cluster de basculement Windows Server (WSFC) de basculer immédiatement la ressource du groupe de disponibilité lorsqu’un problème d’intégrité persistant est détecté. |
| Diagnostic amélioré des délais d’attente de contrôle d’intégrité | Améliore les performances de synchronisation en réduisant la saturation du réseau lorsque les réplicas principal global et redirecteur sont en mode de validation asynchrone. Cette modification est activée par défaut et ne nécessite aucune configuration. |
| SUPPRIMER l’adresse IP de l’écouteur | Le nouveau paramètre dans la ALTER AVAILABILITY GROUP commande Transact-SQL vous permet de supprimer une adresse IP d’un écouteur sans supprimer l’écouteur. |
Définir NONE pour le routage en lecture seule ou en lecture-écriture |
Lors de la configuration READ_WRITE_ROUTING_URL et READ_ONLY_ROUTING_URL, vous pouvez définir pour rétablir le routage spécifié à NONE l’aide de la commande Transact-SQL pour router automatiquement le ALTER AVAILABILITY GROUP trafic vers le réplica principal. |
| Configurer le chiffrement TLS 1.3 avec TDS 8.0 | Configurez le chiffrement TLS 1.3 pour la communication entre WSFC et un réplica de groupe de disponibilité Always On avec prise en charge de TDS 8.0 . |
| Instance de cluster de basculement Always On | |
| Configurer le chiffrement TLS 1.3 avec TDS 8.0 | Configurez le chiffrement TLS 1.3 pour la communication entre WSFC et l’instance de cluster de basculement Always On (FCI) avec la prise en charge de TDS 8.0 . |
| Backups | |
| Sauvegarder dans le stockage d’objets blob immuables | Disponible lors de la sauvegarde vers l’URL. |
| Sauvegarder sur des réplicas secondaires | Outre les sauvegardes de copie uniquement, vous pouvez désormais effectuer des sauvegardes complètes et différentielles sur n’importe quel réplica secondaire. |
| Copie des journaux de transaction | |
| Configurer le chiffrement TLS 1.3 avec TDS 8.0 | Configurez le chiffrement TLS 1.3 pour la communication entre les serveurs dans une topologie de copie des journaux de transaction. |
Sécurité
| Nouvelle fonctionnalité ou mise à jour | Détails |
|---|---|
| Améliorations apportées au cache de sécurité | Invalide les caches pour une connexion spécifique uniquement. Lorsque les entrées du cache de sécurité sont invalidées, seules ces entrées appartenant à la connexion affectée sont affectées. Cette amélioration réduit l’impact de la validation des autorisations non mises en cache pour les utilisateurs de connexion non affectés. |
| Prise en charge du mode de remplissage OAEP pour le chiffrement RSA | Prise en charge des certificats et des clés asymétriques, ajout de couches de sécurité aux processus de chiffrement et de déchiffrement. |
| PBKDF pour les hachages de mot de passe activés par défaut | Utilise PBKDF2 pour les hachages de mot de passe par défaut, améliorant la sécurité des mots de passe et aidant les clients à se conformer à NIST SP 800-63b. |
| Identité managée avec l’authentification Microsoft Entra | Peut utiliser l’identité managée du serveur avec Arc dans les connexions sortantes pour communiquer avec les ressources Azure et les connexions entrantes pour que les utilisateurs externes se connectent à SQL Server. Nécessite SQL Server activé par Azure Arc. |
| Sauvegarde/restauration via URL avec identité managée | Sauvegarde vers une URL, ou restauration depuis une URL, en utilisant une identité managée. Nécessite SQL Server activé par Azure Arc. |
| Prise en charge des identités managées pour la gestion de clés extensible avec Azure Key Vault | Compatible avec Azure Key Vault et les modules de sécurité matériel (HSM) managés. Nécessite SQL Server activé par Azure Arc. |
| Créer des connexions Microsoft Entra et des utilisateurs avec des noms d’affichage non uniques | Prise en charge de la syntaxe WITH OBJECT_ID T-SQL lors de l’utilisation de l’instruction CREATE LOGIN ou CREATE USER . |
| Prise en charge de la politique de mot de passe personnalisée sur Linux | Appliquez une stratégie de mot de passe personnalisée pour les connexions d’authentification SQL sur SQL Server sur Linux. |
| Configurer le chiffrement TLS 1.3 avec la prise en charge de TDS 8.0 | Chiffrement TLS 1.3 ajouté avec TDS 8 pour les fonctionnalités suivantes : - SQL Server Agent - utilitaire sqlcmd - utilitaire bcp - Service SQL Writer - Configurer l’utilisation et la collecte de données de diagnostic pour SQL Server (CEIP) - Virtualisation des données avec PolyBase dans SQL Server - Groupes de disponibilité Always On - Instances de cluster de basculement Always On (FCI) - Serveurs liés - Réplication transactionnelle - Réplication de fusion - Pair à pair - Réplication d’instantanés - Copie des journaux de transaction Passez en revue les changements cassants. |
Moteur de base de données
| Nouvelle fonctionnalité ou mise à jour | Détails |
|---|---|
| Verrouillage optimisé | Réduit la consommation de mémoire de blocage et de verrouillage et évite l’escalade des verrous. |
| Gouvernance des ressources d’espace Tempdb | Améliore la fiabilité et évite les pannes en empêchant les charges de travail incontrôlées de consommer une grande partie de l'espace dans tempdb. |
| Récupération de base de données accélérée dans tempdb | Offre les avantages de la récupération accélérée de la base de données pour les transactions dans la tempdb base de données, telles que les transactions qui utilisent des tables temporaires. |
| Statistiques persistantes pour les réplicas secondaires accessibles en lecture | Crée des statistiques persistantes sur les réplicas secondaires accessibles en lecture afin d’optimiser les charges de travail exécutées sur ces réplicas. |
| Améliorations apportées au suivi des modifications | Le nettoyage profond adaptatif améliore les performances du nettoyage automatique du suivi des modifications. |
| Améliorations de Columnstore | Améliorations multiples des index columnstore : - Index columnstore non cluster ordonnés - Génération d’index en ligne et qualité de tri améliorée pour les index columnstore ordonnés - Amélioration des opérations de réduction lorsque des index columnstore en cluster sont présents |
| Suppression du conteneur et du groupe de fichiers à mémoire optimisée | Prend en charge la suppression de conteneurs et de groupes de fichiers à mémoire optimisée lorsque tous les objets OLTP In-Memory sont supprimés. |
| Prise en charge de tmpfs pour tempdb sous Linux | Activez et exécutez tempdb sur tmpfs pour SQL Server sur Linux. |
| Algorithme de compression de sauvegarde ZSTD | SQL Server 2025 (17.x) ajoute un algorithme de compression de sauvegarde plus rapide et plus efficace - ZSTD. |
| Optimisé sp_executesql | Réduisez l'effet des tempêtes de compilation de manière efficace. Une tempête de compilation est une situation où un grand nombre de requêtes sont compilées simultanément, ce qui entraîne des problèmes de performances et une contention de ressources. Activez cette fonctionnalité pour autoriser les appels de sp_executesql se comporter comme des objets tels que des procédures stockées et des déclencheurs du point de vue de la compilation.La sérialisation des processus de compilation dans les lots utilisant sp_executesql diminue fortement ces phénomènes. |
| Sessions d’événements étendus limitées dans le temps | Arrête automatiquement une session d’événements étendus après l’expiration d’une limite de temps. Cela permet d’éviter les situations où les sessions peuvent être laissées en cours d’exécution indéfiniment par erreur, en consommant des ressources et en générant potentiellement une grande quantité de données. |
| PREVIEW_FEATURES | Une configuration étendue à la base de données vous permet d’activer les fonctionnalités planifiées pour la disponibilité générale après cette version de SQL Server pour la disponibilité générale. Passez en revue ces fonctionnalités dans les notes de publication. |
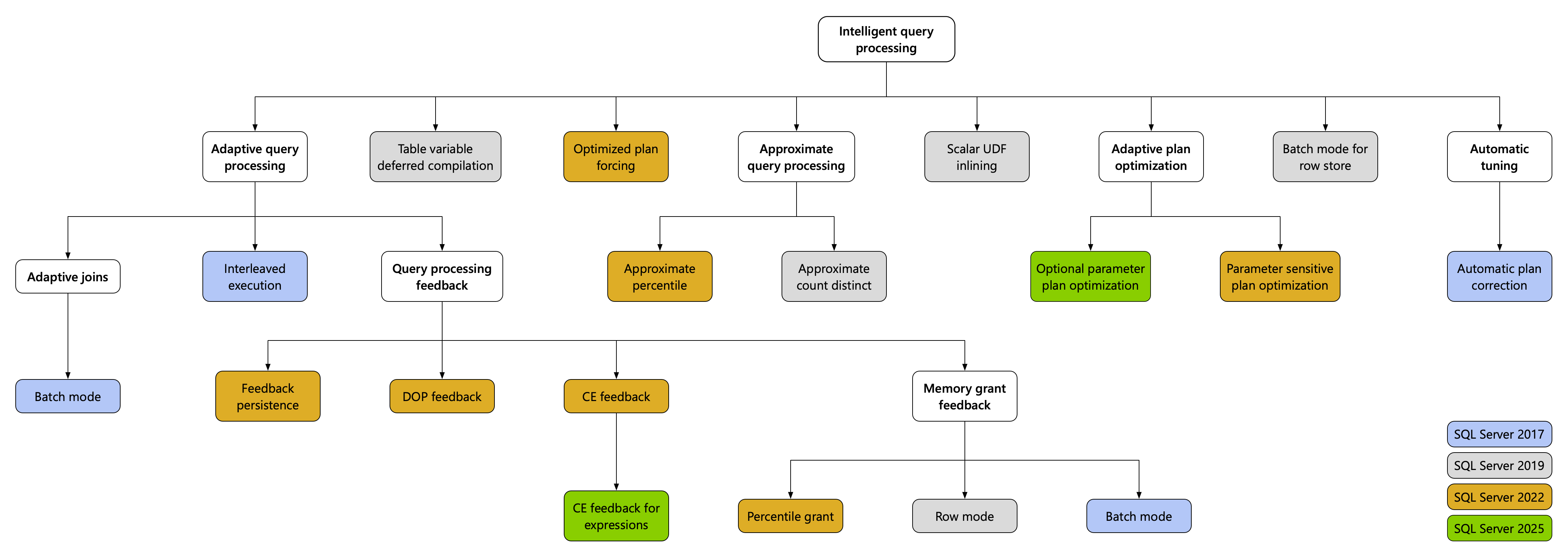
Magasin des requêtes et traitement intelligent des requêtes
La famille des fonctionnalités de traitement de requêtes intelligent (IQP) inclut des fonctionnalités qui améliorent le niveau de performance des charges de travail existantes avec un minimum d’effort d’implémentation.
| Nouvelle fonctionnalité ou mise à jour | Détails |
|---|---|
| Commentaires d’estimation de cardinalité pour les expressions | Apprend des exécutions précédentes des expressions à travers les requêtes. Recherche les choix de modèle d’estimation de cardinalité (CE) appropriés et s’applique aux futures exécutions de ces expressions. |
| Optimisation facultative du plan de paramètres (OPPO) | Tire parti de l’infrastructure d’optimisation de plan adaptatif (Multiplan) introduite avec l’amélioration de l’optimisation du plan sensible aux paramètres (PSPO), qui génère plusieurs plans à partir d’une seule instruction. Cela permet à la fonctionnalité d’effectuer différentes hypothèses en fonction des valeurs de paramètre utilisées dans la requête. |
| Commentaires sur le degré de parallélisme (DOP) | Maintenant activé par défaut. |
| Magasin de requêtes pour les réplicas secondaires accessibles en lecture | Maintenant activé par défaut. |
| ABORT_QUERY_EXECUTION indicateur de requête | Bloque l’exécution future de requêtes problématiques connues, par exemple les requêtes nonessentiales affectant les charges de travail d’application. |
Langue
| Nouvelle fonctionnalité ou mise à jour | Détails |
|---|---|
| Intelligence artificielle | |
| VECTOR_DISTANCE | Calcule la distance entre deux vecteurs selon une métrique de distance spécifiée. |
| VECTOR_NORM | Retourne la norme du vecteur (qui est une mesure de sa longueur ou de sa magnitude). |
| normaliser_vecteur | Renvoie un vecteur normalisé. |
| VECTORPROPERTY | Retourne des propriétés spécifiques d’un vecteur donné. |
| CRÉER INDICE DE VECTEUR | Créez un index approximatif sur une colonne vectorielle pour améliorer les performances de la recherche des voisins les plus proches. Nécessite PREVIEW_FEATURES configuration délimitée à la base de données. |
| VECTOR_SEARCH. | Recherchez des vecteurs similaires à des vecteurs de requête donnés à l’aide d’un algorithme de recherche de vecteurs voisin le plus proche. Nécessite PREVIEW_FEATURES configuration délimitée à la base de données. |
| CRÉER UN MODÈLE EXTERNE | Crée un objet modèle externe contenant l’emplacement, le mode d’authentification et l’objectif d’un point de terminaison d’inférence IA. |
| MODIFIER MODÈLE EXTERNE | Modifie un objet de modèle externe. |
| SUPPRIMER MODÈLE EXTERNE | Supprime un objet de modèle externe. |
| AI_GENERATE_CHUNKS | Crée des blocs ou des fragments de texte en fonction d’un type, d’une taille et d’une expression source. |
| AI_GENERATE_EMBEDDINGS | Crée des incorporations (tableaux de vecteurs) à l’aide d’une définition de modèle IA précréée stockée dans la base de données. |
| Expressions régulières | |
| REGEXP_LIKE | Indique si le modèle d’expression régulière correspond à une chaîne. |
| REGEXP_REPLACE | Retourne une chaîne source modifiée remplacée par une chaîne de remplacement, où l’occurrence du modèle d’expression régulière a été trouvée. Si aucune correspondance n’est trouvée, la fonction retourne la chaîne d’origine. |
| REGEXP_SUBSTR | Renvoie une sous-chaîne correspondant au modèle d’expression régulière. Si aucune correspondance n’est trouvée, elle retourne NULL. |
| REGEXP_INSTR | Retourne la position de début ou de fin de la sous-chaîne correspondante, en fonction de la valeur de l’argument return_option. |
| REGEXP_COUNT | Compte le nombre d’occurrences où un modèle d’expression régulière correspond à une chaîne. |
| REGEXP_MATCHES | Retourne les résultats tabulaires des sous-chaînes capturées obtenus en faisant correspondre une expression régulière à une chaîne. Si aucune correspondance n’est trouvée, la fonction ne renvoie aucune ligne. |
| REGEXP_SPLIT_TO_TABLE | Retourne des chaînes fractionnées, délimitées par le modèle regex. S’il n’y a pas de correspondance avec le modèle, la fonction retourne l’expression de chaîne entière. |
| JSON | |
| JSON_OBJECTAGG | Construisez un objet JSON à partir d’une agrégation. |
| JSON_ARRAYAGG | Construisez un tableau JSON à partir d’une agrégation. |
| Autres ajouts et améliorations | |
| SUBSTRING | Le paramètre length est désormais facultatif, et il prend par défaut la longueur de l’expression. Cette modification aligne la fonction avec la norme ANSI. |
| DATEADD | number prend en charge le type bigint. |
| UNISTR | Spécifiez les valeurs d’encodage Unicode. Renvoie les caractères Unicode correspondants. |
| PRODUIT | La PRODUCT() fonction d’agrégation calcule le produit d’un ensemble de valeurs. |
| DATE_ACTUELLE | Retourne la date du système de base de données actuelle sous forme de valeur de date. |
| EDIT_DISTANCE | Calcule le nombre d’insertions, de suppressions, de substitutions et de transposes nécessaires pour transformer une chaîne en une autre. Nécessite PREVIEW_FEATURES configuration délimitée à la base de données. |
| EDIT_DISTANCE_SIMILARITY | Calcule une valeur de similarité allant de 0 (indiquant qu’aucune correspondance) à 100 (indiquant une correspondance complète). Nécessite PREVIEW_FEATURES configuration délimitée à la base de données. |
| JARO_WINKLER_DISTANCE | Calcule la distance d’édition entre deux chaînes en privilégiant les correspondances qui commencent au début pour une longueur de préfixe définie. Retourne float. Nécessite PREVIEW_FEATURES configuration délimitée à la base de données. |
| JARO_WINKLER_SIMILARITY | Calcule une valeur de similarité allant de 0 (indiquant qu’aucune correspondance) à 100 (indiquant une correspondance complète). Retourne int. Nécessite PREVIEW_FEATURES configuration délimitée à la base de données. |
|
-
BASE64_ENCODE - BASE64_DECODE |
Convertissez des données binaires dans un format texte sécurisé pour la transmission entre différents systèmes. Il peut être utilisé de différentes manières, car il garantit que vos données binaires, telles que des images ou des fichiers, restent intactes pendant le transfert, même en passant par des systèmes texte uniquement. |
| || (Concaténation de chaînes) | Concaténer des expressions avec expression || expression. |
| PREVIEW_FEATURES configuration délimitée à la base de données | Active les fonctionnalités non prévues pour être disponibles au grand public au moment où cette version de SQL Server est rendue disponible. Passez en revue ces fonctionnalités dans les notes de publication. |
Linux
- Prise en charge de TLS 1.3
- Prise en charge de Red Hat 10 en préversion
- Prise en charge d’Ubuntu 24.04 en aperçu
Outils
| Nouvelle fonctionnalité ou mise à jour | Détails |
|---|---|
| utilitaire bcp | Améliorations de l’authentification |
| utilitaire sqlcmd | Améliorations de l’authentification |
Microsoft Fabric
| Nouvelle fonctionnalité ou mise à jour | Détails |
|---|---|
| Mise en miroir dans Fabric | Répliquer en continu des données vers Microsoft Fabric à partir de SQL Server 2025 localement. Microsoft Fabric inclut déjà la mise en miroir à partir de diverses sources, notamment Azure SQL Database et Azure SQL Managed Instance. Pour plus d’informations sur la mise en miroir de bases de données SQL Server 2025 sur Fabric, consultez bases de données SQL Server mises en miroir dans Microsoft Fabric. |
Mise en miroir de structure pour SQL Server 2025
Vous pouvez configurer SQL Server Resource Governor pour gérer l’utilisation des ressources pour la mise en miroir dans Fabric pour SQL Server 2025 (17.x). Chaque groupe de charge de travail est destiné à une phase spécifique de la mise en miroir.
Pour obtenir un exemple et commencer, consultez Configurer Resource Governor pour la mise en miroir Fabric. Pour plus d’informations, consultez le groupe de charge de travail Resource Governor.
Vous pouvez activer et configurer la fonctionnalité de mise en miroir de structure pour empêcher le journal des transactions de remplir SQL Server 2025 (17.x).
Pour obtenir un exemple et commencer, consultez Configurer le réeed automatique.
Vous pouvez configurer une limite maximale et inférieure des transactions à traiter par la mise en miroir fabric dans SQL Server 2025 (17.x).
Pour obtenir un exemple et commencer, consultez Configurer les performances de l’analyse de contrôle.
SQL Server Analysis Services
SQL Server Analysis Services ne s’exécute pas sur un cluster de basculement lorsqu’il est configuré à l’aide d’un compte local. Analysis Services doit être configuré à l’aide d’un compte de domaine.
Si vous utilisez un compte local sur un cluster de basculement, vous voyez l’erreur suivante dans l’Observateur d’événements Windows :
Server Gen2 cryptokey is not present, but server assembly object System is set to use server gen2 cryptokey. Terminating server.
Pour obtenir des mises à jour spécifiques, consultez Nouveautés de SQL Server Analysis Services.
Serveur de rapports Power BI
À compter de SQL Server 2025 (17.x), les services de création de rapports locaux sont consolidés sous Power BI Report Server. Pour plus d’informations, consultez faq sur la consolidation de Reporting Services.
SQL Server Integration Services
Pour connaître les modifications relatives à SQL Server Integration Services, consultez Nouveautés de SQL Server 2025 Integration Services.
Services supprimés et fonctionnalités déconseillées
Data Quality Services (DQS) est supprimé dans cette version de SQL Server. Nous continuons à prendre en charge DQS dans SQL Server 2022 (16.x) et les versions antérieures. Pour plus d’informations, notamment sur la désinstallation de DQS pendant une mise à niveau, consultez les problèmes connus de SQL Server 2025.
Master Data Services (MDS) n’est plus disponible dans cette version de SQL Server. Nous continuons à prendre en charge MDS dans SQL Server 2022 (16.x) et les versions antérieures.
Synapse Link est supprimé dans cette version de SQL Server. Utilisez plutôt la Mise en miroir dans Fabric. Pour en savoir plus, consultez Mise en miroir dans Fabric – Nouveautés.
Les stratégies d’accès Purview (stratégies DevOps et stratégies de propriétaire de données) sont supprimées dans cette version de SQL Server. Utilisez plutôt des rôles serveur fixes .
À la place de l’action de stratégie Sql Performance Monitoring Purview, utilisez les rôles serveur fixes
##MS_ServerPerformanceStateReader##et/ou##MS_PerformanceDefinitionReader##.À la place de l’action de stratégie SQL Security Auditing Purview, utilisez les rôles serveur fixes
##MS_ServerSecurityStateReader##et/ou##MS_SecurityDefinitionReader##.Utilisez le
##MS_DatabaseConnector##rôle serveur avec des connexions existantes pour vous connecter à une base de données sans avoir à créer un utilisateur dans cette base de données.
La fonctionnalité d’ajout à chaud du processeur est déconseillée dans cette version de SQL Server et est prévue pour la suppression dans une version ultérieure.
L’option de configuration de regroupement léger et la fonctionnalité en mode fibre correspondante est déconseillée dans cette version de SQL Server et est prévue pour la suppression dans une version ultérieure.
Modifications majeures
SQL Server 2025 (17.x) introduit des modifications cassants apportées à quelques fonctionnalités du moteur de base de données SQL Server, telles que les serveurs liés, la réplication, la copie des journaux de transaction et PolyBase.
Pour plus d’informations, consultez Changements cassants des fonctionnalités du moteur de base de données dans SQL Server 2025.
Contenu connexe
- Module PowerShell SqlServer
- SQL Server PowerShell
- Ateliers SQL Server
- Notes de publication de SQL Server 2025
- Problèmes connus de SQL Server 2025
Obtenir de l’aide
- Idées pour SQL : vous avez des suggestions pour améliorer SQL Server ?
- Questions et réponses Microsoft (SQL Server)
- DBA Stack Exchange (étiquette sql-server) : posez vos questions sur SQL Server
- Stack Overflow (discussion taguée sql-server) : réponses aux questions de développement SQL
- Termes du contrat de licence Microsoft SQL Server et autres informations
- Options de support pour les utilisateurs professionnels
- Aide et commentaires supplémentaires pour SQL Server
Contribuer à la documentation SQL
Saviez-vous que vous pouvez modifier vous-même le contenu SQL ? Si vous le faites, non seulement vous aidez à améliorer notre documentation, mais vous obtenez également un crédit en tant que contributeur à la page.
Pour plus d’informations, consultez Modifier la documentation Microsoft Learn.