Remarque
L’accès à cette page requiert une autorisation. Vous pouvez essayer de vous connecter ou de modifier des répertoires.
L’accès à cette page requiert une autorisation. Vous pouvez essayer de modifier des répertoires.
Important
La plateforme d’impression moderne est le moyen privilégié de Windows pour communiquer avec les imprimantes. Nous vous recommandons d’utiliser le pilote de classe IPP en boîte de Microsoft, ainsi que les applications de support d’impression (PSA), pour personnaliser l’expérience d’impression dans Windows 10 et 11 pour le développement de périphériques d’impression.
Pour plus d’informations, consultez le guide de conception de l’application de support d’impression v1 et v2.
Le modèle de pilote d'imprimante v4 est un perfectionnement du modèle de pilote d'imprimante v3 existant. Sa conception améliore le développement de pilotes, réduit les coûts de gestion informatique et prend en charge de nouveaux scénarios. Le modèle de pilote d'impression v4 continue de prendre en charge de nombreuses technologies familières telles que XPSDrv, GPD, PPD, Autoconfiguration et Bidi. Le modèle de pilote d'impression v4 prend également en charge plusieurs nouveaux points d'extensibilité.
Le modèle de pilote d’impression v4 est optimisé pour plusieurs nouveaux scénarios :
Scénarios Windows 8
Les applications de plateforme Windows universelle (UWP) présentent de nouvelles considérations relatives au comportement de l’interface utilisateur et au contexte de sécurité. Un modèle de pilote d’imprimante a été nécessaire pour fournir une prise en charge profondément intégrée pour ce nouvel environnement. Le modèle de pilote d'impression v4 est le seul moyen pour les fabricants d'imprimantes de fournir des expériences personnalisées de préférences d'impression ou de notification d'imprimante dans les applications UWP.
Partage d’imprimantes
Le partage d'imprimantes est un élément clé de la proposition de valeur pour les serveurs Windows. Le modèle de pilote d’imprimante v4 facilite et rend le partage plus efficace en éliminant la nécessité de gérer les pilotes entre les architectures du processeur.
Facilité de développement des pilotes
Le pilote v4 prend en charge les efforts de développement existants du modèle de pilote d'imprimante de la version 3 et de l'architecture XPSDrv. Le pilote v4 est plus facile à développer et à tester.
Remarque
Pour mieux expliquer certains des concepts présentés dans cette section, nous avons utilisé une entreprise fictive appelée Fabrikam.
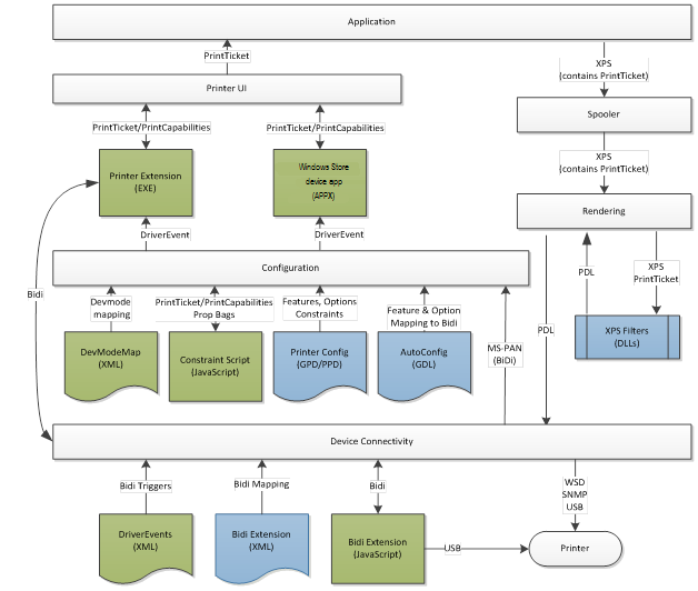
Architecture de haut niveau
Le diagramme d'architecture suivant est une représentation de haut niveau d'un pilote d'impression v4. À l’exception des filtres de rendu et des applications d’interface utilisateur, Microsoft implémente tous les autres blocs fonctionnels du diagramme.
Les pilotes d'impression v4 s'appuient fortement sur les fichiers de données et sur JavaScript pour l'extensibilité. Les zones bleues représentent les fichiers existants utilisés dans le modèle de pilote v3. Les zones vertes représentent de nouveaux endroits à brancher.
Contenu de cette section
| Article | Description |
|---|---|
| Rendu du pilote d'imprimante V4 | Fournit des informations sur le rendu du pilote d'impression v4. |
| Configuration du pilote d'imprimante V4 | Fournit des informations sur la configuration du pilote d'impression v4. |
| Configuration du pilote d'imprimante V4 | Fournit des informations sur la configuration du pilote d'impression v4. |
| Interfaces utilisateur du pilote d'imprimante V4 | Fournit des informations sur les interfaces utilisateur du pilote d'impression v4. |
| Connectivité du pilote d’imprimante V4 | Fournit des informations sur la connectivité du pilote d'impression v4. |
| Générer un pilote d’imprimante v4 | Fournit des informations sur la façon de construire un pilote d'imprimante v4 dans Visual Studio. |