Remarque
L’accès à cette page requiert une autorisation. Vous pouvez essayer de vous connecter ou de modifier des répertoires.
L’accès à cette page requiert une autorisation. Vous pouvez essayer de modifier des répertoires.
Le sous-système Windows pour Linux (WSL) est désormais Open Source.
Le code qui alimente WSL est disponible sur GitHub : microsoft/WSL Releases.
Découvrez ce que cela signifie, comment télécharger WSL, générer à partir du code source et vue d’ensemble des composants WSL, etc.
Vue d’ensemble des composants
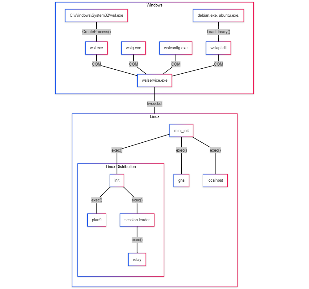
WSL est constitué d’un ensemble de composants de distribution. Certaines s’exécutent dans Windows et certaines s’exécutent à l’intérieur de la machine virtuelle WSL 2.
Le code de WSL peut être divisé en zones principales :
Exécutables de ligne de commande qui sont les points d’entrée pour interagir avec WSL :
wsl.exe,wslconfig.exe, etwslg.exe. Il s’agit de processus exécutés à partir deC:\\Windows\System32\wsl.exe>CreateProcess().Le service WSL qui démarre la machine virtuelle WSL, démarre les distributions Linux installées, monte les partages d’accès aux fichiers et bien plus encore :
wslservice.exe.Processus d’init et de démon Linux, fichiers binaires qui s’exécutent dans Linux pour fournir des fonctionnalités WSL :
initpour démarrer,gnspour la mise en réseau,localhostpour le transfert de port, etc.Partage de fichiers linux vers Windows avec l’implémentation du serveur plan9 de WSL :
plan9.
En savoir plus sur chaque composant sur le site de documentation open source WSL : wsl.dev.
Le code source WSL est pris en charge par ces composants open source supplémentaires :
- microsoft/wslg : Activation du sous-système Windows pour Linux pour inclure la prise en charge des scénarios liés à Wayland et X server : l’interface utilisateur graphique (GUI) pour exécuter des applications Linux avec une interface utilisateur (pas seulement dans la ligne de commande).
- microsoft/WSL2-Linux-Kernel : source du noyau Linux utilisé dans le sous-système Windows pour Linux 2 (WSL2) : noyau Linux WSL2.
Les composants suivants font toujours partie de l’image Windows et ne sont pas open source pour l’instant :
-
Lxcore.sys: pilote côté noyau qui alimente WSL 1 -
P9rdr.sysetp9np.dll: composants qui exécutent la redirection du\\wsl.localhostsystème de fichiers (de Windows vers Linux)
Pour plus d’informations sur l’histoire et la communauté derrière l’approvisionnement ouvert WSL, consultez l’annonce de blog de Microsoft Build 2025 : Le sous-système Windows pour Linux est désormais open source par Pierre Boulay
Visitez le référentiel WSL sur GitHub pour contribuer : microsoft/WSL.
Windows Subsystem for Linux