Configurer Event Hubs avec Microsoft Purview pour envoyer et recevoir des messages de rubriques Atlas Kafka

Cet article explique comment configurer Microsoft Purview pour pouvoir envoyer et recevoir des événements de rubriques Atlas Kafka avec Azure Event Hubs.

Si vous avez déjà configuré votre environnement, découvrez comment commencer à utiliser la bibliothèque .NET Azure.Messaging.EventHubs pour envoyer et recevoir des messages.

Configuration requise

Pour configurer votre environnement, vous avez besoin de certaines conditions préalables :

  • Un abonnement Microsoft Azure. Pour utiliser les services Azure, y compris Event Hubs, vous avez besoin d’un abonnement Azure. Si vous n’avez pas de compte Azure, vous pouvez vous inscrire à un essai gratuit ou utiliser les avantages de votre abonné MSDN lorsque vous créez un compte.
  • Un compte Microsoft Purview actif.

Configurer Event Hubs

Pour envoyer ou recevoir des messages de rubriques Atlas Kafka, vous devez configurer au moins un espace de noms Event Hubs. Vous pouvez :

Remarque

Si votre compte Microsoft Purview a été créé avant le 15 décembre 2022, vous disposez peut-être d’une ressource Event Hubs managée déjà associée à votre compte. Vous pouvez case activée dans Ressources managées sous les paramètres de la page de votre compte Microsoft Purview dans le Portail Azure. Capture d’écran montrant le bouton bascule de l’espace de noms Event Hubs mis en surbrillance dans la page Ressources managées de la page du compte Microsoft Purview dans le Portail Azure.

  • Si vous ne voyez pas cette ressource ou si elle est désactivée, suivez les étapes ci-dessous pour configurer vos hubs d’événements.

  • S’il est activé, vous pouvez continuer à utiliser cet espace de noms Event Hubs managé si vous préférez. (Il y a un coût associé. Consultez la page de tarification.) Si vous souhaitez gérer votre propre compte Event Hubs, vous devez d’abord désactiver cette fonctionnalité et suivre les étapes ci-dessous. Pour maintenir à jour la version TLS prise en charge du hub d’événements, nous vous recommandons d’utiliser BYO Event Hub.Si vous désactivez la ressource Event Hubs managée, vous ne pourrez pas réactiver une ressource Event Hub managée. Vous pourrez uniquement configurer vos propres hubs d’événements.

Apportez votre propre espace de noms Event Hubs

Vous pouvez configurer un espace de noms Azure Event Hubs existant avec event Hubs ou en créer un pour vous connecter à Microsoft Purview.

Autorisations Event Hubs

Pour vous authentifier auprès de vos hubs d’événements, vous pouvez utiliser :

  • Identité managée Microsoft Purview (recommandé)
  • Identité managée affectée par l’utilisateur : disponible uniquement lors de la configuration des espaces de noms après la création du compte et si vous utilisez Event Hubs avec un réseau ouvert.

Ces identités ont besoin d’au moins contributeur autorisations sur vos hubs d’événements pour pouvoir les configurer pour les utiliser avec Microsoft Purview.

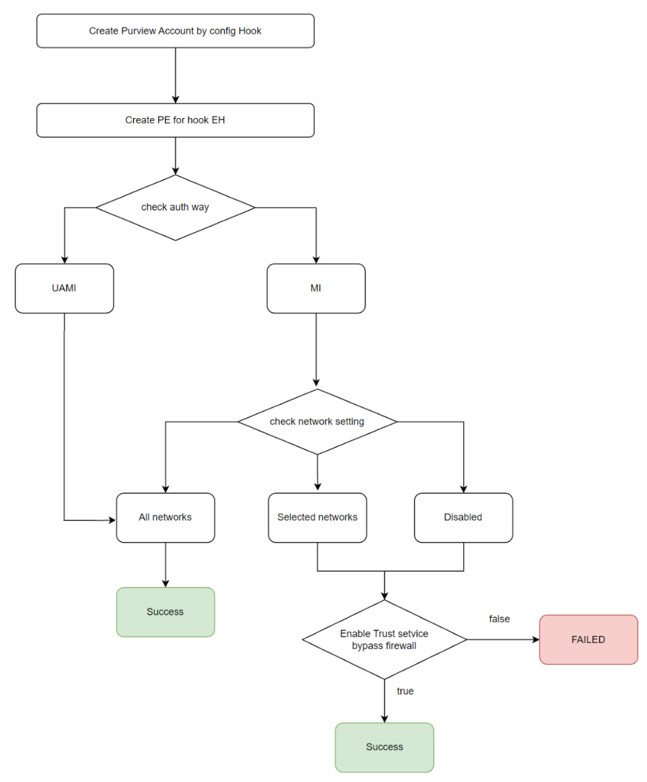
Mise en réseau Event Hubs

  1. Si votre compte Microsoft Purview utilise des points de terminaison privés, configurez un point de terminaison privé d’ingestion pour vous connecter à Event Hubs.

  2. Votre réseau d’espace de travail Event Hubs doit être configuré de l’une des deux manières suivantes :

    • Accès réseau public défini sur Réseaux sélectionnés ou Désactivé, Autoriser les services Microsoft approuvés à contourner ce pare-feu défini sur Oui, et à l’aide de l’identité managée Microsoft Purview pour l’authentification.
    • Accès réseau public défini sur Tous les réseaux et à l’aide de l’identité managée Microsoft Purview ou d’une identité managée affectée par l’utilisateur pour l’authentification.

    La status de Microsoft Purview en tant que service approuvé signifie que, tant que l’option Autoriser les services Microsoft approuvés à contourner ce pare-feu est définie sur Oui sur votre ressource Event Hubs, vos hooks peuvent toujours recevoir des messages d’Event Hubs.

Organigramme de la mise en réseau Event Hubs, montrant le chemin de réussite à travers tous les réseaux ou l’activation des services approuvés.

Pour plus d’informations sur la mise en réseau pour Event Hubs, consultez la documentation Azure Event Hubs.

Configurer Event Hubs pour publier des messages sur Microsoft Purview

  1. Accédez à Configuration Kafka sous Paramètres sur la page de votre compte Microsoft Purview dans le Portail Azure.

    Capture d’écran montrant l’option de configuration Kafka dans le menu Microsoft Purview du Portail Azure.

  2. Sélectionnez Ajouter une configuration et Configuration du crochet.

    Remarque

    Vous pouvez ajouter autant de configurations de hook que nécessaire.

    Capture d’écran montrant la page de configuration Kafka avec l’option Ajouter une configuration et une configuration de hook mises en évidence.

  3. Donnez un nom à votre configuration de hook, sélectionnez votre abonnement, un espace de noms Event Hubs existant, un Event Hubs existant auquel envoyer les notifications, le groupe de consommateurs que vous souhaitez utiliser et le type d’authentification que vous souhaitez utiliser.

    Conseil

    Vous pouvez utiliser le même espace de noms Event Hubs plusieurs fois, mais chaque configuration aura besoin de ses propres hubs d’événements.

    Capture d’écran montrant la page de configuration du hook, avec toutes les valeurs renseignées.

  4. Sélectionnez Enregistrer. La configuration prend quelques minutes.

  5. Une fois la configuration terminée, vous pouvez commencer les étapes de publication de messages sur Microsoft Purview.

Configurer Event Hubs pour recevoir des messages de Microsoft Purview

  1. Accédez à Configuration Kafka sous Paramètres sur la page de votre compte Microsoft Purview dans le Portail Azure.

    Capture d’écran montrant l’option de configuration Kafka dans le menu Microsoft Purview du Portail Azure.

  2. Si une configuration est déjà répertoriée comme type Notification, Event Hubs est déjà configuré et vous pouvez commencer les étapes pour recevoir des messages Microsoft Purview.

    Remarque

    Un seul event hub de notification peut être configuré à la fois.

    Capture d’écran montrant l’option de configuration Kafka avec une configuration de type de notification prête.

  3. Si aucune configuration de notification n’est déjà répertoriée, sélectionnez Ajouter une configuration et une configuration de notification.

    Capture d’écran montrant la page de configuration Kafka avec l’option Ajouter une configuration et une configuration de notification mises en évidence.

  4. Donnez un nom à votre configuration de notification, sélectionnez votre abonnement, un espace de noms Event Hubs existant, un Event Hubs existant auquel envoyer les notifications, les partitions que vous souhaitez utiliser et le type d’authentification que vous souhaitez utiliser.

    Conseil

    Vous pouvez utiliser le même espace de noms Event Hubs plusieurs fois, mais chaque configuration aura besoin de ses propres hubs d’événements.

    Capture d’écran montrant la page de configuration du hub de notification, avec toutes les valeurs renseignées.

  5. Sélectionnez Enregistrer. La configuration prend quelques minutes.

  6. Une fois la configuration terminée, vous pouvez commencer les étapes de réception des messages Microsoft Purview.

Supprimer event Hubs configurés

Pour supprimer les espaces de noms Event Hubs configurés, vous pouvez effectuer les étapes suivantes :

  1. Recherchez et ouvrez votre compte Microsoft Purview dans le Portail Azure.

  2. Sélectionnez Configuration Kafka sous Paramètres dans la page de votre compte Microsoft Purview dans le Portail Azure.

  3. Sélectionnez les hubs d’événements que vous souhaitez désactiver. (Les hubs de raccordement envoient des messages à Microsoft Purview. Les hubs de notification reçoivent des notifications.)

  4. Sélectionnez Supprimer pour enregistrer le choix et commencer le processus de désactivation. Cette opération peut prendre plusieurs minutes.

    Capture d’écran montrant la page de configuration Kafka de la page du compte Microsoft Purview dans le Portail Azure avec le bouton Supprimer mis en évidence.

Créer un espace de noms managé

Si vous préférez disposer d’un espace de noms Event Hubs managé, vous devez utiliser l’API REST pour configurer votre compte.

Vous pouvez utiliser le script ci-dessous (set apiVersion = 2021-12-01) pour mettre à jour un compte et cela n’affectera que la configuration du hub d’événements :

$body = @{"properties" = @{ "managedEventHubState" = "Enabled" }; "location" = $($location); "identity" = @{ "type"= $($type) } } | ConvertTo-Json
$Token=Get-AzAccessToken
$Headers = @{ "Authorization" = "Bearer $($Token.Token)" }
$Uri = "https://management.azure.com/subscriptions/$($subscription)/resourceGroups/$($rg)/providers/Microsoft.Purview/accounts/$($accountName)?api-version=$($apiVersion)"

Invoke-WebRequest -URI $Uri -Method Put -Body $body -Headers $Headers -ContentType "application/json"

Étapes suivantes