Remarque
L’accès à cette page nécessite une autorisation. Vous pouvez essayer de vous connecter ou de modifier des répertoires.
L’accès à cette page nécessite une autorisation. Vous pouvez essayer de modifier des répertoires.
L’une des fonctionnalités clés de Direct2D permet l’interopérabilité entre Direct2D et d’autres plateformes de rendu afin que les développeurs puissent utiliser les forces spécifiques de chaque plateforme sans être forcés à compromettre en choisissant une plateforme pour tous les besoins. Cette rubrique récapitule les différentes plateformes avec lesquelles Direct2D est interopérable. Elle contient les sections suivantes.
- Interopérabilité GDI
- Interopérabilité GDI+
- Interopérabilité Direct3D
- Interopérabilité DirectWrite
- Interopérabilité du composant d’imagerie Windows (WIC)
- rubriques connexes
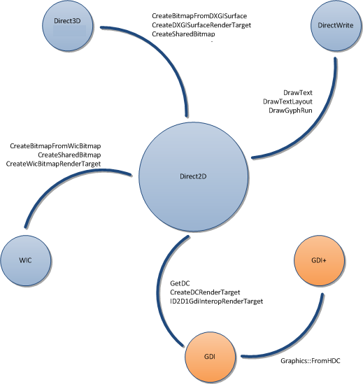
Le diagramme suivant résume les différentes plateformes avec lesquelles Direct2D est interopérable et répertorie certaines méthodes et interfaces qui fournissent l’interopérabilité.

Interopérabilité GDI
Direct2D permet l’interopérabilité bidirectionnelle avec GDI. Vous pouvez utiliser un ID2D1DCRenderTarget pour écrire du contenu Direct2D dans un contexte d’appareil GDI (DC), ou vous pouvez utiliser ID2D1GdiInteropRenderTarget pour obtenir une représentation DC d’une cible de rendu.
Pour plus d’informations et d’exemples, consultez la vue d’ensemble de l’interopérabilité Direct2D et GDI.
Interopérabilité GDI+
Vous pouvez utiliser GDI+ avec Direct2D de la même manière que GDI. Vous pouvez utiliser ID2D1DCRenderTarget pour écrire du contenu Direct2D sur le même DC que votre contenu GDI+. Cette approche vous permet de commencer à ajouter du contenu Direct2D aux applications qui s’affichent principalement à l’aide de GDI+.
Vous pouvez également utiliser un ID2D1GdiInteropRenderTarget pour fournir l’accès à un contrôleur de domaine GDI qui écrit à l’aide de Direct2D, puis utiliser la méthode FromHDC pour créer un objet. Cette approche est utile pour les applications qui s’affichent principalement avec Direct2D, mais ont un modèle d’extensibilité ou d’autres contenus hérités qui nécessitent la possibilité d’effectuer un rendu avec GDI+.
Interopérabilité Direct3D
Direct2D peut utiliser une cible de rendu de surface DXGI (créée par la méthode CreateDxgiSurfaceRender ) pour écrire dans une interface IDXGISurface. Cette action vous permet d’ajouter des arrière-plans et des interfaces 2D à des scènes 3D et d’utiliser du contenu Direct2D comme texture pour un modèle 3D. Direct2D peut également prendre un IDXGISurface et utiliser la méthode CreateSharedBitmap pour créer une représentation bitmap.
Pour plus d’informations et d’exemples, consultez la vue d’ensemble de l’interopérabilité Direct2D et Direct3D.
Interopérabilité DirectWrite
Direct2D est étroitement intégré à DirectWrite. Direct2D facilite le rendu du contenu DirectWrite en fournissant les méthodes DrawText, DrawTextLayout et DrawGlyphRun .
Interopérabilité du composant d’imagerie Windows (WIC)
Direct2D fournit les méthodes CreateBitmapFromWicBitmap, CreateSharedBitmap et CreateWicBitmapRenderTarget pour manipuler des bitmaps WIC.
Rubriques connexes