Compartir por


Arquitectura de seguranza da autenticación en Test Engine (vista previa)

Nota

As funcionalidades de vista previa non se deseñaron para uso de produción e poden ter funcionalidade restrinxida. Estas funcionalidades están dispoñibles antes da versión oficial para que os clientes poidan obter acceso a elas rápido e fornecer comentarios.

Este documento técnico describe a arquitectura de seguranza dos mecanismos de autenticación en *Test Engine*. Power Apps Para obter orientación centrada no usuario sobre a selección e configuración de métodos de autenticación, consulte a Guía de autenticación.

Visión xeral dos métodos de autenticación

O motor de probas admite dous métodos de autenticación principais:

  • Autenticación do estado de almacenamento : baseada en cookies persistentes do navegador e no estado de almacenamento
  • Autenticación baseada en certificados : baseada en certificados X.509 e Dataverse integración

Ambos os métodos están deseñados para cumprir cos requisitos de seguridade modernos, incluída a autenticación multifactor (MFA) e as políticas de acceso condicional.

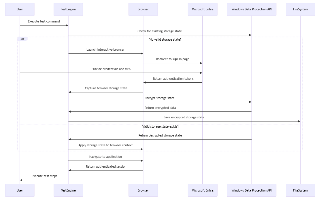
Arquitectura de autenticación do estado de almacenamento

O método de autenticación do estado de almacenamento usa a xestión do contexto do navegador de Playwright para almacenar e reutilizar de forma segura os tokens de autenticación.

Visión xeral do fluxo de autenticación en Test Engine

Implementación da protección de datos de Windows

A implementación do estado de almacenamento local usa a API de protección de datos de Windows (DPAPI) para o almacenamento seguro:

Visión xeral da autenticación mediante a API de protección de datos de Windows (DPAPI) local

Consideracións de seguranza

A arquitectura de seguridade do estado do almacenamento proporciona:

  • Protección de tokens de autenticación en repouso mediante cifrado DPAPI
  • Compatibilidade con políticas de acceso condicional e MFA Microsoft Entra
  • Illamento de sandbox a través dos contextos do navegador de Playwright
  • Cumprimento das políticas de duración das sesións Microsoft Entra

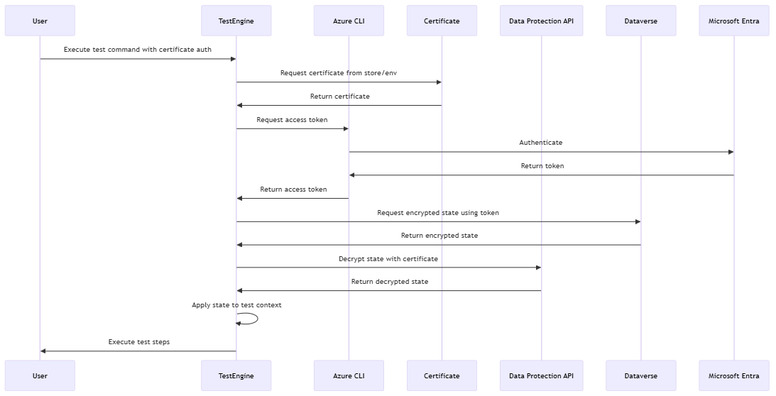
Arquitectura de autenticación baseada en certificados

A autenticación baseada en certificados intégrase con Dataverse e usa certificados X.509 para mellorar a seguridade e o cifrado da información en repouso.

Visión xeral da autenticación mediante Dataverse

Dataverse implementación de almacenamento

A implementación Dataverse usa un repositorio XML personalizado para o almacenamento seguro das claves de protección:

Visión xeral do almacenamento de valores Dataverse

Tecnoloxía de cifrado

As seguintes seccións describen os algoritmos de cifrado e as abordaxes de xestión de claves empregadas por Test Engine para protexer os datos de autenticación en repouso e en tránsito.

AES-256-CBC + HMACSHA256

Por defecto, os valores dos datos están cifrados cunha combinación de AES-256-CBC e HMACSHA256:

Visión xeral do cifrado mediante a API de protección de datos ASP.Net Dataverse

Esta estratexia proporciona:

  1. Confidencialidade mediante o cifrado AES-256
  2. Integridade mediante a verificación HMAC
  3. Autenticación da fonte de datos

Integración da API de protección de datos

O motor de probas intégrase coa API de protección de datos de Core para a xestión de claves e o cifrado: ASP.NET

Visión xeral do uso da API de protección de datos Dataverse

Implementación de repositorio XML personalizado

O motor de probas implementa un repositorio IXml personalizado para a integración: Dataverse

Visión xeral do provedor XML personalizado da API de protección de datos

Acceso condicional e compatibilidade con MFA

A arquitectura de autenticación de Test Engine está deseñada para funcionar perfectamente con políticas de acceso condicional: Microsoft Entra

Visión xeral da política de acceso condicional e da autenticación multifactor

Consideracións avanzadas de seguridade

As seguintes seccións destacan outras características de seguridade e integracións que melloran a protección dos datos de autenticación e permiten operacións seguras en entornos empresariais.

Dataverse integración do modelo de seguridade

O motor de probas usa o robusto modelo de seguranza de Dataverse:

  • Seguridade a nivel de rexistro : controla o acceso aos datos de autenticación almacenados
  • Modelo de compartición : permite compartir de forma segura contextos de autenticación de probas
  • Auditoría - Rastrexa o acceso a datos de autenticación confidenciais
  • Seguridade a nivel de columna : ofrece protección granular de campos sensibles

Xestión de tokens da CLI de Azure

Para a autenticación, o motor de probas obtén tokens de acceso de forma segura: Dataverse

Visión xeral da autenticación baseada na liña de comandos de Azure (CLI)

Boas prácticas de seguridade

Ao implementar a autenticación do motor de probas, teña en conta estas prácticas recomendadas de seguridade:

  • Acceso con privilexios mínimos : conceder os permisos mínimos necesarios ás contas de proba
  • Rotación regular de certificados - Actualizar os certificados periodicamente
  • Variables de CI/CD seguras : protexe as variables da canle que conteñen datos confidenciais
  • Auditoría de acceso - Monitorización do acceso aos recursos de autenticación
  • Illamento do ambiente - Usa ambientes separados para as probas

Melloras de seguridade futuras

As posibles melloras futuras na arquitectura de seguridade da autenticación inclúen:

  • Integración con Azure Key Vault para unha xestión mellorada de segredos
  • Compatibilidade con identidades xestionadas en entornos de Azure
  • Capacidades melloradas de rexistro e monitorización da seguridade
  • Máis provedores de protección para escenarios multiplataforma

Protección de datos en ASP.NET Core
API de protección de datos de Windows
Microsoft Entra autenticación
Dataverse modelo de seguridade
Autenticación baseada en certificados X.509