הערה
הגישה לדף זה מחייבת הרשאה. באפשרותך לנסות להיכנס או לשנות מדריכי כתובות.
הגישה לדף זה מחייבת הרשאה. באפשרותך לנסות לשנות מדריכי כתובות.
Windows Subsystem for Linux (WSL) is now Open Source.
The code that powers WSL is available at GitHub: microsoft/WSL Releases.
Learn what this means, how to download WSL, build from source code, and overview of WSL components, and more.
Component overview
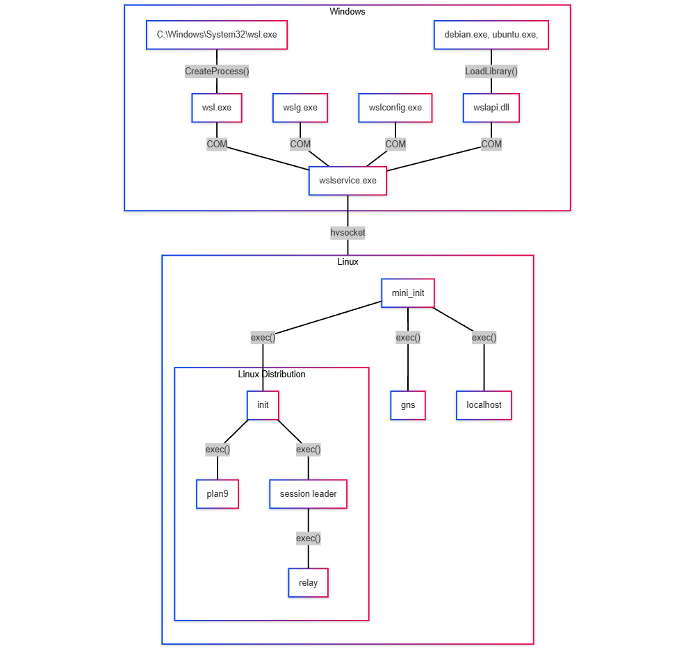
WSL is made of a set of distribution components. Some run in Windows, and some run inside the WSL 2 virtual machine.
WSL’s code can be broken up into these main areas:
Command line executables that are the entry points to interact with WSL:
wsl.exe,wslconfig.exe, andwslg.exe. These are processes run fromC:\\Windows\System32\wsl.exe>CreateProcess().The WSL service that starts the WSL Virtual Machine (VM), starts the installed Linux distributions, mounts file access shares and more:
wslservice.exe.Linux init and daemon processes, binaries that run in Linux to provide WSL functionality:
initfor start up,gnsfor networking,localhostfor port forwarding, etc.File sharing Linux files to Windows with WSL’s plan9 server implementation:
plan9.
Learn more about each component at the WSL Open Source docs site: wsl.dev.
The WSL source code is supported by these additional open sourced components:
- microsoft/wslg: Enabling the Windows Subsystem for Linux to include support for Wayland and X server related scenarios: The Graphical User Interface (GUI) to run Linux apps with a UI (not just in the command line).
- microsoft/WSL2-Linux-Kernel: The source for the Linux kernel used in Windows Subsystem for Linux 2 (WSL2): The WSL2 Linux kernel.
The following components are still part of the Windows image and are not open sourced at this time:
Lxcore.sys: the kernel side driver that powers WSL 1P9rdr.sysandp9np.dll: The components which run the\\wsl.localhostfilesystem redirection (from Windows to Linux)
For more about the history and community behind open sourcing WSL, see the blog announcement from Microsoft Build 2025: The Windows Subsystem for Linux is now open source by Pierre Boulay
Visit the WSL repo on GitHub to contribute: microsoft/WSL.
Windows Subsystem for Linux