Report Definition Tablix Overview Diagram
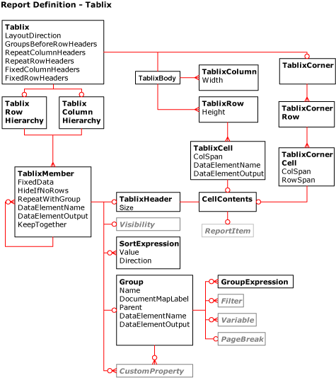
The following diagram shows the relationships of some of the Tablix elements in the Report Definition Language (RDL).
.gif)
यह ब्राउज़र अब समर्थित नहीं है.
नवीनतम सुविधाओं, सुरक्षा अपडेट और तकनीकी सहायता का लाभ लेने के लिए Microsoft Edge में अपग्रेड करें.
नोट
इस पेज तक पहुँच के लिए प्रमाणन की आवश्यकता होती है. आप साइन इन करने या निर्देशिकाओं को बदलने का प्रयास कर सकते हैं.
इस पेज तक पहुँच के लिए प्रमाणन की आवश्यकता होती है. आप निर्देशिकाओं को बदलने का प्रयास कर सकते हैं.
The following diagram shows the relationships of some of the Tablix elements in the Report Definition Language (RDL).
.gif)