Napomena
Za pristup ovoj stranici potrebna je autorizacija. Možete se pokušati prijaviti ili promijeniti direktorije.
Za pristup ovoj stranici potrebna je autorizacija. Možete pokušati promijeniti direktorije.
Important
The modern print platform is Windows' preferred means of communicating with printers. We recommend that you use Microsoft's IPP inbox class driver, along with Print Support Apps (PSA), to customize the print experience in Windows 10 and 11 for printer device development.
For more information, see Print Support App v1 and v2 design guide.
Windows provides standard localized display strings to support development of printer extensions and UWP device apps provided through IPrintSchemaCapabilities objects.
The following table shows the features that Windows can localize with its standard display strings:
| Feature | Standard options |
|---|---|
| Input bins | Job/Document/PageInputBin |
| Media types | PageMediaType |
| Duplexing | JobDuplexAllDocumentsContiguously |
| Collation | DocumentCollate |
| Output color | PageOutputColor |
| Orientation | PageOrientation |
| N-Up | JobNUpAllDocumentsContiguously |
| Hole punching | JobHolePunch DocumentHolePunch |
| Stapling | JobStapleAllDocuments DocumentStaple |
| Binding | JobBindAllDocuments DocumentBinding |
| Output quality | PageOutputQuality |
| Media size | PageMediaSize |
In addition, these strings are available in the XML forms of PrintCapabilities, provided that the driver does not specify a display name using a resource DLL for the feature or option. If a driver does specify a display name using a resource DLL, it will be provided in the XML, as well as to the legacy COMPSTUI-based print preferences UI used on previous versions of Windows.
Across the different user interfaces and APIs, the display names vary. Use the following three flowcharts to see an overview of the expected localization behavior for a given scenario.
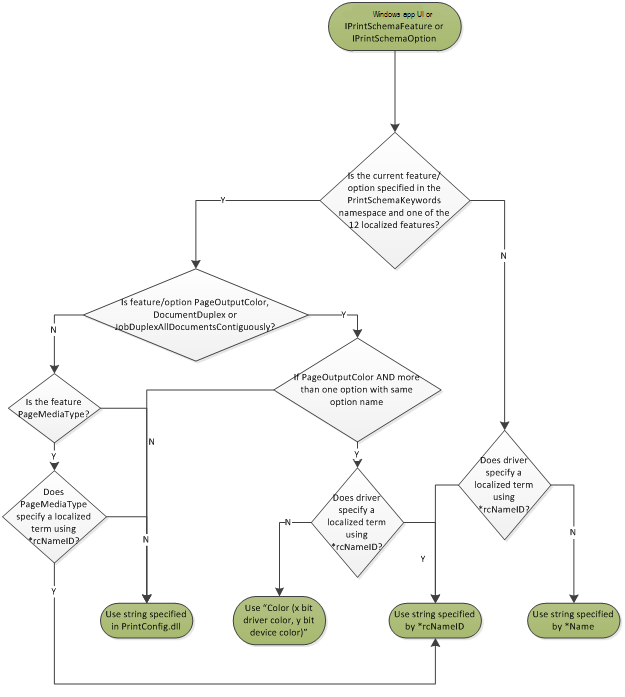
The following flowchart shows the expected localization behavior in UWP apps, as well as in the IPrintSchemaFeature and IPrintSchemaOption families of objects.

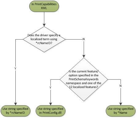
The following flowchart shows the expected localization behavior in PrintCapabilities XML documents.

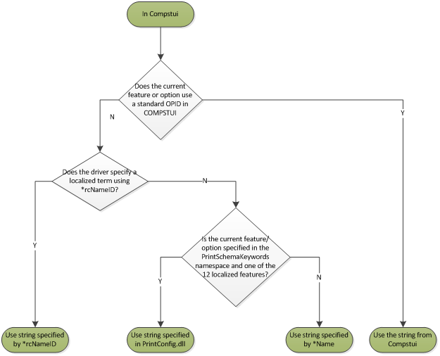
The following flowchart shows the expected localization behavior in the standard, Compstui-based print preferences dialog.

To use the Microsoft-localized display names, follow the instructions in this table to properly edit your GPD or PPD configuration files.
| File type | Instructions |
|---|---|
| GPD | Specify the Name entry for the GPD feature or option. Do not specify the rcNameID entry. For the following features or options, you must also specify PrintSchemaKeywordMap to map GPD features or options to the corresponding Print Schema-defined features or options, unless they are specified as Standard Features. To see examples showing how to use PrintSchemaKeywordMap to map features, see GPD/PPD-Based Feature Description Changes JobHolePunch, DocumentHolePunch JobStapleAllDocuments, DocumentStaple JobBindAllDocuments, DocumentBinding PageOutputQuality PageMediaType For N-Up, do not use PrintSchemaKeywordMap on the option values. |
| PPD | Use PrintSchemaKeywordMap to map PPD features or options to the corresponding Print Schema-defined features or options. To see examples showing how to use PrintSchemaKeywordMap to map features, see GPD/PPD-Based Feature Description Changes For N-Up, do not use PrintSchemaKeywordMap on the option values. |
Localizing PPD Based Drivers
PPD based drivers do not support resource DLLs. As a result, it may be necessary to provide multiple PPD files. Microsoft recommends that v4 print drivers that use PPD configuration files should use the techniques outlined in this topic to include one PPD file per locale.