Dijeli putem


Sigurnosna arhitektura provjere autentičnosti u testnom modulu (pretpregled)

Napomena

Značajke pretpregleda nisu namijenjene u proizvodne svrhe i mogu imati ograničene funkcije. Te su značajke dostupne prije službenog izdavanja da bi se klijentima omogućio prijevremeni pristup i slanje povratnih informacija.

Ovaj tehnički dokument opisuje sigurnosnu arhitekturu mehanizama provjere autentičnosti u Power Apps Test Engineu. Upute usmjerene na korisnika o odabiru i konfiguriranju metoda provjere autentičnosti potražite u Vodiču za provjeru autentičnosti.

Pregled metoda provjere autentičnosti

Test Engine podržava dvije primarne metode provjere autentičnosti:

  • Provjera autentičnosti stanja pohrane - Na temelju trajnih kolačića preglednika i stanja pohrane
  • Autentifikacija temeljena na certifikatima - Temeljena na X.509 certifikatima i Dataverse integraciji

Obje su metode dizajnirane za podršku modernim sigurnosnim zahtjevima, uključujući višefaktorsku provjeru autentičnosti (MFA) i pravila uvjetnog pristupa.

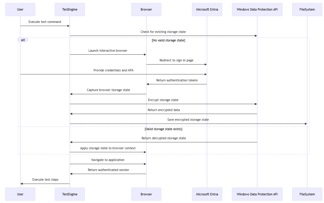
Arhitektura provjere autentičnosti stanja pohrane

Metoda provjere autentičnosti stanja pohrane koristi Playwrightovo upravljanje kontekstom preglednika za sigurno pohranjivanje i ponovnu upotrebu tokena za provjeru autentičnosti.

Pregled tijeka provjere autentičnosti u Test Engineu

Implementacija zaštite podataka u sustavu Windows

Implementacija stanja lokalne pohrane koristi Windows Data Protection API (DPAPI) za sigurnu pohranu:

Pregled provjere autentičnosti pomoću lokalnog API-ja za zaštitu podataka sustava Windows (DPAPI)

Sigurnosna razmatranja

Sigurnosna arhitektura stanja pohrane pruža:

  • Zaštita tokena za provjeru autentičnosti u mirovanju pomoću DPAPI enkripcije
  • Podrška za Microsoft Entra MFA i pravila uvjetnog pristupa
  • Izolacija sandboxa kroz kontekst Playwrightovog preglednika
  • Usklađenost s pravilima o životnom vijeku Microsoft Entra sesije

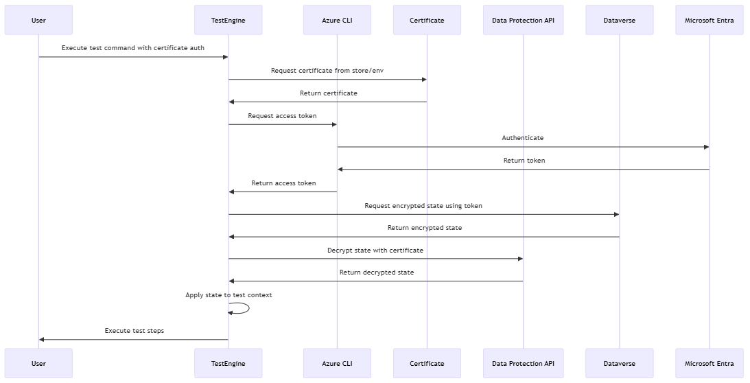
Arhitektura provjere autentičnosti temeljena na certifikatima

Provjera autentičnosti temeljena na certifikatima integrira se s Dataverse certifikatima X.509 i koristi ih za poboljšanu sigurnost i šifriranje informacija u mirovanju.

Pregled provjere autentičnosti pomoću Dataverse

Dataverse Implementacija skladištenja

Implementacija Dataverse koristi prilagođeni XML repozitorij za sigurnu pohranu zaštitnih ključeva:

Pregled Dataverse pohrane vrijednosti

Tehnologija šifriranja

U sljedećim odjeljcima opisani su algoritmi šifriranja i pristupi upravljanju ključevima koje Test Engine koristi za zaštitu podataka za provjeru autentičnosti u mirovanju i prijenosu.

AES-256-CBC + HMACSHA256

Prema zadanim postavkama, vrijednosti podataka šifriraju se kombinacijom AES-256-CBC i HMACSHA256:

Pregled enkripcije Dataverse pomoću ASP.Net API-ja za zaštitu podataka

Ovaj pristup pruža:

  1. Povjerljivost putem AES-256 enkripcije
  2. Integritet putem HMAC provjere
  3. Provjera autentičnosti izvora podataka

Integracija API-ja za zaštitu podataka

Test Engine integrira se s ASP.NET Coreovim API-jem za zaštitu podataka za upravljanje ključevima i enkripciju:

Pregled korištenja API-ja Dataverse za zaštitu podataka

Implementacija prilagođenog XML repozitorija

Test Engine implementira prilagođeni IXmlRepository za Dataverse integraciju:

Pregled prilagođenog xml davatelja usluga API-ja za zaštitu podataka

Uvjetni pristup i kompatibilnost s MFA-om

Arhitektura provjere autentičnosti Test Enginea dizajnirana je za besprijekoran rad s Microsoft Entra pravilima uvjetnog pristupa:

Pregled pravila uvjetnog pristupa i višestruke provjere autentičnosti

Napredna sigurnosna razmatranja

U sljedećim odjeljcima istaknute su druge sigurnosne značajke i integracije koje poboljšavaju zaštitu podataka za provjeru autentičnosti i podržavaju sigurne operacije u poslovnim okruženjima.

Dataverse integracija sigurnosnog modela

Test Engine koristi Dataverse robustan sigurnosni model:

  • Sigurnost na razini zapisa - Kontrolira pristup pohranjenim podacima za provjeru autentičnosti
  • Model dijeljenja - Omogućuje sigurno dijeljenje konteksta provjere autentičnosti testa
  • Revizija - Prati pristup osjetljivim podacima za provjeru autentičnosti
  • Sigurnost na razini stupca - Pruža granularnu zaštitu osjetljivih polja

Upravljanje tokenima Azure CLI

Za Dataverse provjeru autentičnosti Test Engine sigurno dobiva pristupne tokene:

Pregled provjere autentičnosti temeljene na naredbenom retku (CLI) na platformi Azure

Najbolje sigurnosne prakse

Prilikom implementacije provjere autentičnosti testnog modula uzmite u obzir ove najbolje sigurnosne prakse:

  • Pristup s najmanjim privilegijama – dodijelite minimalne potrebne dozvole za testiranje računa
  • Redovita rotacija certifikata - povremeno ažurirajte certifikate
  • Sigurne CI/CD varijable - Zaštitite varijable cjevovoda koje sadrže osjetljive podatke
  • Pristup reviziji - Nadzor pristupa resursima za provjeru autentičnosti
  • Izolacija okoline - Koristite zasebna okruženja za testiranje

Buduća sigurnosna poboljšanja

Potencijalna buduća poboljšanja sigurnosne arhitekture provjere autentičnosti uključuju:

  • Integracija sa servisom Azure Key Vault za poboljšano upravljanje tajnama
  • Podrška za upravljane identitete u okruženjima Azure
  • Poboljšane mogućnosti zapisivanja i sigurnosnog nadzora
  • Više pružatelja zaštite za scenarije na više platformi

Zaštita podataka u Coreu ASP.NET
API za zaštitu podataka u sustavu Windows
Microsoft Entra provjera autentičnosti
Dataverse sigurnosni model
Provjera autentičnosti na temelju certifikata X.509