Jegyzet
Az oldalhoz való hozzáférés engedélyezést igényel. Próbálhatod be jelentkezni vagy könyvtárat váltani.
Az oldalhoz való hozzáférés engedélyezést igényel. Megpróbálhatod a könyvtár váltását.
A következőkre vonatkozik:SQL Server Windows rendszeren
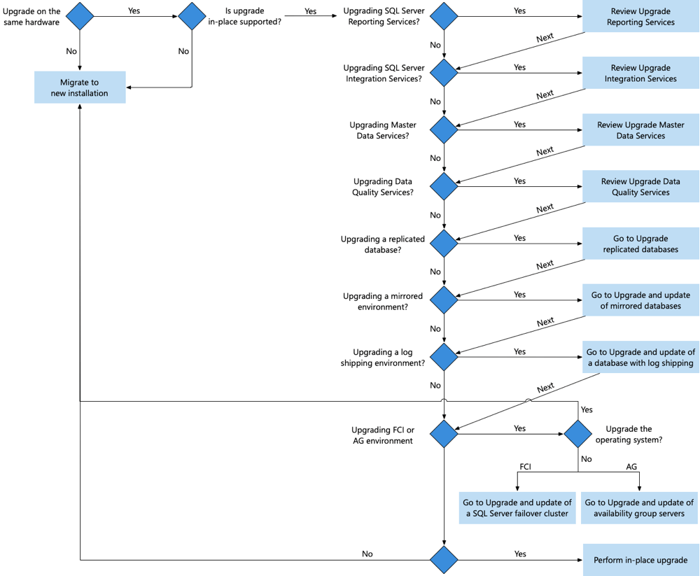
Az állásidő és a kockázat minimalizálása érdekében több módszert is figyelembe kell venni, amikor az adatbázismotort az SQL Server korábbi kiadásáról tervezi frissíteni. Végezhet helyben frissítést, migrálhat egy új telepítésre, vagy végrehajthat egy működés közbeni frissítést. Az alábbi ábrán ezek közül választhat. A diagram minden megközelítését a cikkben is tárgyaljuk. Az ábra döntési pontjainak tisztázása érdekében tekintse át a Az Adatbázismotor frissítési tervének megtervezése és tesztelése.
Letöltés
Az SQL Server letöltéséhez látogasson el az Kiértékelési Központba.
Rendelkezik Azure-fiókkal? Ezután lépjen a Azure Marketplace-ba, hogy üzembe állítson egy olyan virtuális gépet, amelyen már telepítve van az SQL Server Developer kiadás.
Az Azure SQL frissítési lehetőségei
A frissítési terv részeként érdemes lehet frissíteni az Azure SQL-adatbázist, a felügyelt Azure SQL-példányt, vagy virtualizálni az SQL Server-környezetet. Ezekről a lehetőségekről az alábbi hivatkozásokon talál további információt:
Frissítés helyben
Ezzel a módszerrel az SQL Server telepítőprogramja frissíti a meglévő SQL Server-telepítést úgy, hogy a meglévő SQL Server biteket lecseréli az új SQL Server-bitekre, majd frissíti az egyes rendszer- és felhasználói adatbázisokat.
A helybeni frissítési megközelítés a legegyszerűbb, némi állásidőt igényel, több időt vesz igénybe a visszaálláshoz, ha arra szükség van, és nem minden forgatókönyv esetén támogatott.
Az SQL Server windowsos kiadásai által támogatott funkciók listáját a következő témakörben találja:
- Az SQL Server 2025 kiadásai és támogatott funkciói
- SQL Server 2022 kiadásai és támogatott funkciói
- SQL Server 2019 kiadásai és támogatott funkciói
- SQL Server 2017 kiadásai és támogatott funkciói
- SQL Server 2016- kiadásai és támogatott funkciói
Ezt a megközelítést gyakran használják a következő forgatókönyvekben:
Magas rendelkezésre állású (HA) konfiguráció nélküli fejlesztési környezet.
Nem kritikus fontosságú éles környezet, amely képes elviselni az állásidőt, és amely egy friss hardveren és szoftveren fut. Az állásidő mértéke az adatbázis méretétől és az I/O-alrendszer sebességétől függ. Az SQL Server 2014 (12.x) frissítése memóriaoptimalizált táblák használata esetén hosszabb időt vesz igénybe. További információ: Az adatbázismotor frissítési tervének megtervezése és tesztelése.
Magas szinten az adatbázismotor helyszíni frissítéséhez szükséges lépések a következők:
Részletes lépésekért tekintse meg AZ SQL Server frissítése a Telepítővarázsló (Telepítő)használatával című témakört.
Megfontolások
Az SQL Server telepítőprogramja leállítja és újraindítja az SQL Server-példányt a frissítés előtti ellenőrzések részeként.
Az SQL Server frissítésekor a rendszer felülírja az előző SQL Server-példányt, és a továbbiakban nem fog létezni a számítógépen. A frissítés előtt biztonsági másolatot készít az SQL Server-adatbázisokról és az előző SQL Server-példányhoz társított egyéb objektumokról.
Áttérés új telepítési környezetre
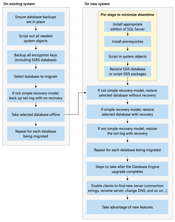
Ezzel a megközelítéssel fenntartja az aktuális környezetet, miközben új SQL Server-környezetet hoz létre, gyakran új hardveren és az operációs rendszer új verziójával. Miután telepítette az SQL Servert az új környezetben, több lépést is végre kell hajtania az új környezet előkészítéséhez, hogy áttelepíthesse a meglévő felhasználói adatbázisokat a meglévő környezetből az új környezetbe, és minimalizálhassa az állásidőt. Ezek a lépések a következők áttelepítését foglalják magukban:
rendszerobjektumok: Egyes alkalmazások az egyetlen felhasználói adatbázis hatókörén kívül eső információktól, entitásoktól és/vagy objektumoktól függnek. Az alkalmazások általában függenek a
masterésmsdbadatbázisoktól, valamint a felhasználói adatbázistól is. A felhasználói adatbázison kívül tárolt, az adatbázis megfelelő működéséhez szükséges adatokat elérhetővé kell tenni a célkiszolgáló-példányon. Egy alkalmazás bejelentkezései például metaadatokként vannak tárolva azmasteradatbázisban, és ezeket újra létre kell hozni a célkiszolgálón. Ha egy alkalmazás- vagy adatbázis-karbantartási terv az SQL Server Agent-feladatoktól függ, amelyek metaadatai amsdbadatbázisban vannak tárolva, újra létre kell hoznia ezeket a feladatokat a célkiszolgáló-példányon. Hasonlóképpen, a kiszolgálószintű eseményindító metaadatait a rendszermastertárolja.Amikor egy alkalmazás adatbázisát egy másik kiszolgálópéldányra helyezi át, újra létre kell hoznia a függő entitások és objektumok metaadatait a
masterésmsdba célkiszolgáló-példányon. Ha például egy adatbázis-alkalmazás kiszolgálószintű eseményindítókat használ, az adatbázis csatolása vagy visszaállítása az új rendszeren nem elegendő. Az adatbázis csak akkor működik a várt módon, ha manuálisan hozza létre újra az adott eseményindítók metaadatait azmasteradatbázisban. Részletes információkért lásd: Metaadatok kezelése adatbázis elérhetővé tétele másik kiszolgálónmsdb-ben tárolt Integration Services-csomagok: Hamsdbtárol csomagokat, akkor vagy ki kell szkriptelnie ezeket a csomagokat a dtutil Utility használatával, vagy újból üzembe kell helyeznie őket az új kiszolgálón. Mielőtt a csomagokat az új kiszolgálón használnák, frissítenie kell a csomagokat az SQL Serverre. További információért lásd: Integrációs szolgáltatáscsomagok frissítése.Reporting Services titkosítási kulcsai: A jelentéskészítő kiszolgáló konfigurációjának fontos része a bizalmas adatok titkosításához használt szimmetrikus kulcs biztonsági másolatának létrehozása. A kulcs biztonsági másolata számos rutinművelethez szükséges, és lehetővé teszi egy meglévő jelentéskészítő kiszolgáló adatbázisának újbóli felhasználását egy új telepítésben. További információ: AZ SQL Server Reporting Services (SSRS) titkosítási kulcsainak biztonsági mentése és visszaállítása , valamint a Reporting Services frissítése és migrálása
Miután az új SQL Server-környezet ugyanazokat a rendszerobjektumokat használja, mint a meglévő környezet, a felhasználói adatbázisokat a meglévő rendszerről az SQL Server-példányra migrálhatja oly módon, hogy a meglévő rendszeren minimális legyen az állásidő. Az adatbázis migrálását biztonsági mentéssel és visszaállítással, vagy a LUN-ok újrapontozásával hajthatja végre, ha SAN-környezetben van. Mindkét módszer lépéseit az alábbi diagramok jelzik.
Figyelem
Az állásidő mértéke az adatbázis méretétől és az I/O-alrendszer sebességétől függ. Az SQL Server 2014 (12.x) frissítése memóriaoptimalizált táblák használata esetén hosszabb időt vesz igénybe. További információ: Az adatbázismotor frissítési tervének megtervezése és tesztelése.
A felhasználói adatbázisok migrálása után az új felhasználókat az új SQL Server-példányra irányíthatja több módszer egyikével (például átnevezheti a kiszolgálót, DNS-bejegyzést használhat, és módosíthatja a kapcsolati sztringeket). Az új telepítési módszer csökkenti a kockázatokat és az állásidőt a helyszíni frissítéshez képest, és megkönnyíti a hardver- és operációs rendszer frissítését az SQL Serverre való frissítéssel.
Jegyzet
Ha már rendelkezik magas rendelkezésre állású (HA) megoldással vagy más sql Server-példány környezettel, folytassa a folyamatos frissítéssel. Ha nem rendelkezik magas rendelkezésre állású megoldással, fontolja meg az Adatbázis-tükrözés ideiglenes konfigurálását a frissítés megkönnyítése érdekében az állásidő további minimalizálása érdekében, vagy kihasználhatja ezt a lehetőséget, hogy állandó HA-megoldásként konfiguráljon egy Always On rendelkezésre állási csoportot .
Ezt a megközelítést használhatja például a frissítéshez:
- Az SQL Server telepítése nem támogatott operációs rendszerre.
- Az SQL Server x86-os (32 bites) telepítése, mivel az SQL Server 2016 (13.x) és újabb verziói nem támogatják az x86-os telepítéseket.
- SQL Server új hardverre és/vagy az operációs rendszer új verziójára.
- SQL Server alkalmazása szerverek konszolidációjához.
- Az SQL Server 2005 (9.x) mint SQL Server 2016 (13.x) és újabb verziók nem támogatják az SQL Server 2005 (9.x) helyszíni frissítését. További információ: AZ SQL Server támogatási lehetőségeinek megszűnése.
Az új telepítésfrissítéshez szükséges lépések kissé eltérnek attól függően, hogy csatolt tárterületet vagy SAN-tárolót használ-e.
Csatolt tárolókörnyezet: Ha sql Server-környezettel rendelkezik csatolt tárterülettel, az alábbi diagram és a diagramon belüli hivatkozások végigvezetik az adatbázismotor új telepítési frissítéséhez szükséges lépéseken.
SAN storage-környezet: Ha AZ SQL Server-környezet san storage-t használ, az alábbi diagram és a diagramon belüli hivatkozások végigvezetik az adatbázismotor új telepítési frissítéséhez szükséges lépéseken.
Működés közbeni frissítés
Több SQL Server-példányt tartalmazó SQL Server-megoldáskörnyezetekben működés közbeni frissítésre van szükség, amelyet bizonyos sorrendben kell frissíteni az üzemidő maximalizálása, a kockázat minimalizálása és a funkciók megőrzése érdekében. A működés közbeni frissítés lényegében több SQL Server-példány frissítése egy adott sorrendben. Minden meglévő SQL Server-példányon helyben végez frissítést, vagy egy új telepítési frissítést, hogy megkönnyítse a hardver és/vagy az operációs rendszer frissítését a frissítési projekt részeként. Több forgatókönyv is létezik, amelyekben a gördülő frissítési módszert kell használnia. Ezeket a következő cikkekben dokumentáljuk:
- Rendelkezésre állási csoportok: A folyamatban lévő frissítés ebben a környezetben történő végrehajtásának részletes lépéseit a rendelkezésre állási csoport replikáinak frissítése című témakörben találja.
- Feladatátvevő fürtpéldányok: A gördülő frissítés ebben a környezetben történő végrehajtásának részletes lépéseit a feladatátvevőfürt-példány frissítése című témakörben találja.
- Tükrözött példányok: A tükrözött példányok gördülő frissítésének részletes lépései ebben a környezetben megtalálhatók a Tükrözött példányok frissítése részben.
- Naplószállítási esetek: A gördülő frissítés ebben a környezetben történő végrehajtásának részletes lépéseit lásd: A Naplószállítás frissítése SQL Server 2016 (Transact-SQL)
- Replikációs környezet: A környezet működés közbeni frissítésének részletes lépéseit lásd: Replikált adatbázisok frissítése vagy javítása
- Az SQL Server Reporting Services kibővített környezete: A gördülő frissítés ebben a környezetben történő végrehajtásának részletes lépéseit a Reporting Services frissítésével és migrálásával foglalkozó cikkben találja.