Megosztás:


A MedTech szolgáltatás FHIR célleképezésének áttekintése

Fontos

A MedTech szolgáltatás elavulását 2025. május 3-ával kezdeményezték. Ha a MedTech szolgáltatás használata már nem prioritás, bontsa ki a példányt, amely itt található. Az aktív példányok támogatása a következő régiókban 2028. május 3-ával fejeződik be: USA 2. nyugati régiója, Egyesült Királyság déli régiója, Nyugat-Európa, USA keleti régiója, USA 2. keleti régiója, Közép-India, Észak-Európa. A MedTech szolgáltatás nyílt forráskódú verziója itt található.

Ez a cikk áttekintést nyújt a MedTech szolgáltatás FHIR® célleképezéséről.

A MedTech szolgáltatáshoz kétféle JSON-leképezés szükséges, amelyeket az Azure Portalon vagy az Azure Resource Manager API-val ad hozzá a MedTech szolgáltatáshoz. Az eszközleképezés az első típus, amely a MedTech szolgáltatásnak egy belső, normalizált adatobjektumnak küldött eszközadatok leképezési értékeit szabályozza. Az eszközleképezés olyan kifejezéseket tartalmaz, amelyeket a MedTech szolgáltatás a típusok, az eszközazonosítók, a mérési dátum és a mérési érték(ek) kinyerésére használ. Az FHIR célleképezés a második típus, és szabályozza, hogy a normalizált adatok hogyan lesznek megfeleltetve az FHIR-megfigyelésekhez.

Megjegyzés

Az eszköz- és FHIR-célleképezéseket a rendszer minden alkalommal újra kiértékeli, amikor egy eszközüzenet feldolgozása történik. A leképezések frissítései azonnal érvénybe lépnek.

Az FHIR célleképezés alapjai

Az FHIR célleképezés szabályozza, hogy az eszközüzenetből kinyert normalizált adatok hogyan képezhetők le FHIR-megfigyelésre.

  • Létre kell-e hozni egy megfigyelést egy adott időpontra vagy egy órán át?
  • Milyen kódokat kell hozzáadni a megfigyeléshez?
  • Az értéket SampledData vagy Quantity értékként kell ábrázolni?

Ezek az adattípusok az FHIR célleképezési konfigurációs vezérlőinek összes lehetősége.

Az eszközadatok normalizált adatmodellé alakítása után a normalizált adatok összegyűjtése FHIR-megfigyeléssé való átalakításhoz történik. Ha a megfigyelési típus SampledData, az adatok az eszközazonosító, a mérés típusa és az időtartam szerint lesznek csoportosítva (az időtartam 1 óra vagy 24 óra lehet). A rendszer a csoportosítás kimenetét egyetlen FHIR-megfigyeléssé alakítja át, amely az adott adattípus időtartamát jelöli. Más megfigyelési típusok (Mennyiség, CodeableConcept és Sztring) esetében az adatok nem csoportosítva vannak, hanem az egyes méréseket egyetlen megfigyeléssé alakítjuk át, amely egy adott időpontot jelöl.

Jótanács

További információ arról, hogy a MedTech szolgáltatás hogyan dolgozza fel az eszközüzenetek adatait az FHIR-szolgáltatásban való adatmegőrzés érdekében, tekintse meg a MedTech szolgáltatás eszközüzenet-feldolgozási szakaszainak áttekintését.

Ez az ábra bemutatja, hogy mi történik a MedTech szolgáltatás átalakítási szakaszában.

Példa a MedTech szolgáltatás eszközüzenet-átalakítási szakaszára.

Megjegyzés

A diagram FHIR-megfigyelése nem a teljes erőforrás. Tekintse meg a teljes FHIR-megfigyelés áttekintésében szereplő példát .

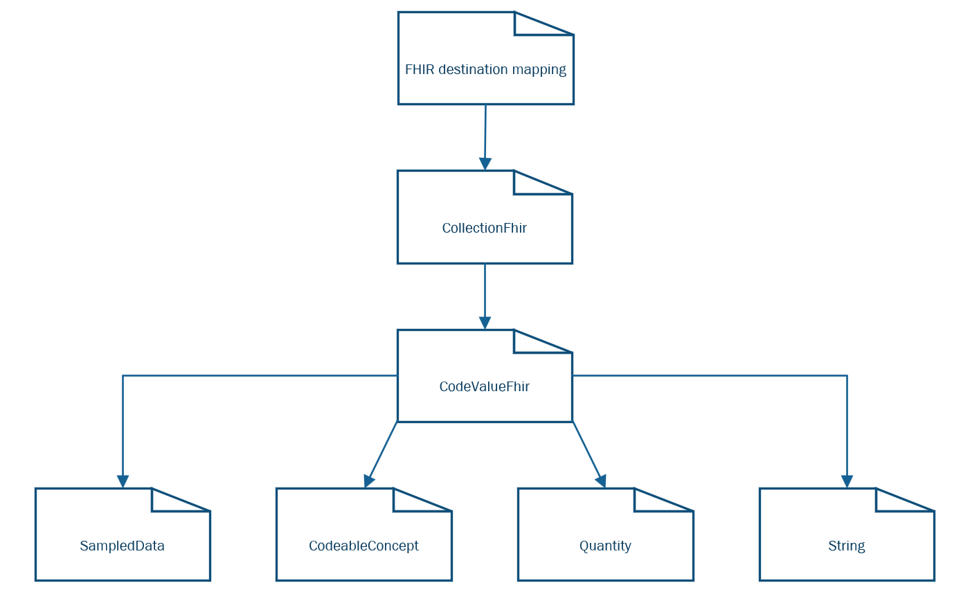
CollectionFhir

A CollectionFhir a MedTech szolgáltatás FHIR célleképezése által használt gyökérsablontípus. A CollectionFhir az átalakítási szakaszban használt összes sablon listája. Definiálhat egy vagy több sablont a CollectionFhirben, és minden normalizált üzenetet kiértékelhet az összes sablon alapján.

A MedTech szolgáltatás FHIR célleképezési sablonját és kódarchitektúráját bemutató ábra.

CodeValueFhir

A CodeValueFhir jelenleg az egyetlen olyan sablon, amelyet az FHIR célleképezés támogat. Ez lehetővé teszi a kódok, a tényleges időszak és a megfigyelés értékének meghatározását. Több értéktípus támogatott: SampledData, CodeableConcept, Quantity és String. A konfigurálható értékekkel együtt a rendszer automatikusan kezeli a megfigyelési erőforrás azonosítót, valamint a megfelelő eszköz- és betegerőforrásokhoz való csatolást.

Fontos

A Felbontás típusa határozza meg, hogy a MedTech szolgáltatás hogyan társítja az eszközadatokat az eszközerőforrásokhoz és a Patient-erőforrásokhoz. A MedTech szolgáltatás eszköz- és betegerőforrásokat olvas be az FHIR szolgáltatásból eszközazonosítók és betegazonosítók használatával. Ha megadnak egy találkozási azonosítót, és azt kinyerik az eszközadatok hasznos adataiból, akkor ez összekapcsolódik a megfigyeléssel, amennyiben a FHIR szolgáltatásban létezik egy találkozás ezzel az azonosítóval. Ha a találkozási azonosító sikeresen normalizálva van, de nem létezik FHIR-találkozás ezzel a találkozási azonosítóval, FhirResourceNotFound kivétel keletkezik. A MedTech szolgáltatás felbontástípusánakkonfigurálásáról további információt a Céllap konfigurálásacímű témakörben talál.

Elem Leírás Kötelező
typeName Ahhoz a mérés típushoz, amelyhez ennek a sablonnak kapcsolódnia kell. Megjegyzés: Legalább egy ilyen eszközleképezési sablonnak typeNamekell lennie. Az typeName elem egy FHIR-célleképezési sablon egy vagy több eszközleképezési sablonhoz való csatolására szolgál. Az ugyanazzal typeName az elemekkel rendelkező eszközleképezési sablonok normalizált adatokat hoznak létre, amelyek kiértékelése egy FHIR célleképezési sablonnal történik, amelynek ugyanaz typeNamea tulajdonsága. Igaz
periodInterval A megfigyelésnek, amelyet létrehoztak, az időtartamot kell képviselnie. A támogatott értékek a következők: 0 (példány), 60 (óránként), 1440 (egy nap). Igaz, ha a Megfigyelés típusa SampledData; Más megfigyelési típusok esetén figyelmen kívül hagyva.
kategória Tetszőleges számú CodeableConcepts a létrehozott megfigyelés típusának besorolásához. Téves
Kódok A létrehozott megfigyelésre alkalmazandó egy vagy több kódolás . Igaz
kódok[].kód Az elem kódolásánakcodes kódja. Igaz
kódok[].rendszer A kódolási rendszer az codes elemben. Téves
kódok[].megjelenítés A elem codes megjelenítése. Téves
érték A megfigyelésben kinyerni és ábrázolni kívánt érték. Az elem elemeiről további információt az valueÉrtéktípusok című témakörben talál. Igaz, ha az components elem nincs használatban (kivéve, ha a Megfigyelés típusa CodebleConcept, ebben az esetben ez az elem nem csak "nem kötelező", hanem figyelmen kívül is hagyja).
Összetevők A megfigyeléshez egy vagy több összetevőt kell létrehozni. Igaz, ha az value elemet nem használja helyette.
összetevők[].kódok Egy vagy több kódot kell alkalmazni az összetevőre. Téves
összetevők[].érték Az összetevőben kinyerni és ábrázolni kívánt érték. Az elem elemeiről további információt az components[].valueÉrtéktípusok című témakörben talál. Igaz az components elem használatakor (kivéve, ha a Megfigyelés típusa CodebleConcept, ebben az esetben ez az elem nem csak "nem kötelező", hanem figyelmen kívül is hagyva).

Értéktípusok

A CodeValueFhir-sablonok value minden eleme a következő elemeket tartalmazza:

Elem Leírás Kötelező
valueType Az érték típusa. Ez az érték az érték típusától függően a "SampledData", a "Quantity", a "CodeableConcept" vagy a "String" lesz. Igaz
valueName Az érték neve. Igaz, kivéve, ha valueType a CodeableConcept.

Ezek az értéktípusok támogatottak a MedTech szolgáltatás FHIR célleképezésében:

MintavételezettAdat

A SampledData FHIR adattípust jelöli. A megfigyelési mérések egy adott időponttól kezdődő értékáramba vannak írva, és a meghatározott időszak alapján haladnak előre. Ha nincs érték, a rendszer beírja E az adatfolyamba. Ha az időszak olyan, hogy két vagy több érték ugyanazt a pozíciót foglalja el az adatfolyamban, a legújabb értéket használja a rendszer. Ugyanezt a logikát alkalmazza a rendszer a SampledData használatával végzett megfigyelések frissítésekor. SampledData értéktípusú CodeValueFhir-sablon esetén a sablon value eleme a következő elemeket tartalmazza:

Elem Leírás Kötelező
defaultPeriod A használni kívánt alapértelmezett időszak ezredmásodpercben. Igaz
egység A SampledData eredetének beállítására szolgáló egység. Igaz

Mennyiség

A Quantity FHIR adattípust jelöli. Ez a típus egyetlen, időponthoz kötött megfigyelést hoz létre. Ha olyan új érték érkezik, amely ugyanazt az eszközazonosítót, mérési típust és időbélyeget tartalmazza, az előző megfigyelés frissül az új értékre. A Quantity értéktípusú CodeValueFhir-sablon esetében a sablon value eleme a következő elemeket tartalmazza:

Elem Leírás Kötelező
egység Egységábrázolás. Téves
kód Az egység kódolt formája. Téves
rendszer Az a rendszer, amely a kódolt egységformát meghatározza. Téves

CodeableConcept

A CodeableConcept FHIR adattípust jelöli. A normalizált adatmodell értékét nem használja a rendszer, és ehelyett az ilyen típusú adatok fogadásakor létrejön egy megfigyelés egy adott kóddal, amely azt jelöli, hogy egy megfigyelést rögzítettek egy adott időpontban. CodeableConcept értéktípusú CodeValueFhir-sablon esetén a sablon value eleme a következő elemeket tartalmazza:

Elem Leírás Kötelező
szöveg Egyszerű szöveges ábrázolás. Téves
Kódok A létrehozott megfigyelésre alkalmazandó egy vagy több kódolás . Igaz
kódok[].kód Az elem kódolásánakcodes kódja. Igaz
kódok[].rendszer A kódolási rendszer az codes elemben. Téves
kódok[].megjelenítés A elem codes megjelenítése. Téves

Lánc

A Sztring FHIR adattípusát jelöli. Ez a típus egyetlen, időponthoz kötött megfigyelést hoz létre. Ha olyan új érték érkezik, amely ugyanazt az eszközazonosítót, mérési típust és időbélyeget tartalmazza, az előző megfigyelés frissül az új értékre. Nincs más elem definiálva.

Példa

Jótanács

A MedTech szolgáltatásleképezés hibakeresőjével segítséget kaphat a MedTech szolgáltatáseszköz és az FHIR-célleképezések létrehozásához, frissítéséhez és hibaelhárításához. A leképezési hibakereső lehetővé teszi a beágyazott beállítások valós idejű megtekintését és módosítását anélkül, hogy el kellene hagynia az Azure Portalt. A leképezési hibakereső a teszteszköz-üzenetek feltöltéséhez is használható, hogy lássa, hogyan fognak kinézni a normalizált üzenetekké való feldolgozás után, és hogyan alakíthatók át FHIR-megfigyelésekké.

Megjegyzés

Ez a példa és a normalizált üzenet a MedTech szolgáltatás eszközleképezésének áttekintéséből származó folytatás.

Ebben a példában egy normalizált üzenetet használunk, amely adatokat rögzít heartRate :

[
  {
    "type": "heartrate",
    "occurrenceTimeUtc": "2023-03-13T22:46:01.875Z",
    "deviceId": "device01",
    "properties": [
      {
        "name": "hr",
        "value": "78"
      }
    ]
  }
]

Ezt az FHIR-célleképezést használjuk az átalakítási fázishoz:

{
  "templateType": "CollectionFhir",
  "template": [
    {
      "templateType": "CodeValueFhir",
      "template": {
        "codes": [
          {
            "code": "8867-4",
            "system": "http://loinc.org",
            "display": "Heart rate"
          }
        ],
        "typeName": "heartrate",
        "value": {
          "system": "http://unitsofmeasure.org",
          "code": "count/min",
          "unit": "count/min",
          "valueName": "hr",
          "valueType": "Quantity"
        }
      }
    }
  ]
}

Az eredményként kapott FHIR-megfigyelés így fog kinézni az átalakítási szakasz után:

[
  {
    "code": {
      "coding": [
        {
          "system": {
            "value": "http://loinc.org"
          },
          "code": {
            "value": "8867-4"
          },
          "display": {
            "value": "Heart rate"
          }
        }
      ],
      "text": {
        "value": "heartrate"
      }
    },
    "effective": {
      "start": {
        "value": "2023-03-13T22:46:01.8750000Z"
      },
      "end": {
        "value": "2023-03-13T22:46:01.8750000Z"
      }
    },
    "issued": {
      "value": "2023-04-05T21:02:59.1650841+00:00"
    },
    "value": {
      "value": {
        "value": 78
      },
      "unit": {
        "value": "count/min"
      },
      "system": {
        "value": "http://unitsofmeasure.org"
      },
      "code": {
        "value": "count/min"
      }
    }
  }
]

Jótanács

A MedTech szolgáltatás gyakori üzembehelyezési hibáinak elhárításához a MedTech szolgáltatás üzembe helyezési hibáinak elhárításacímű témakörben talál segítséget.

Ha segítségre van szüksége a MedTech szolgáltatás hibáinak elhárításához, olvassa el A MedTech szolgáltatásnaplókhasználatával kapcsolatos hibák elhárítása.

Következő lépések

A MedTech szolgáltatás eszközleképezésének áttekintése

A CalculatedContent-sablonok használata a MedTech szolgáltatás eszközleképezésével

IotJsonPathContent-sablonok használata a MedTech szolgáltatás eszközleképezésével

Egyéni függvények használata a MedTech szolgáltatás eszközleképezésével

A MedTech szolgáltatás forgatókönyvalapú leképezési mintáinak áttekintése

Megjegyzés

Az FHIR® a HL7 bejegyzett védjegye, amelyet a HL7 engedélyével használnak.