Report Definition Chart Overview Diagram
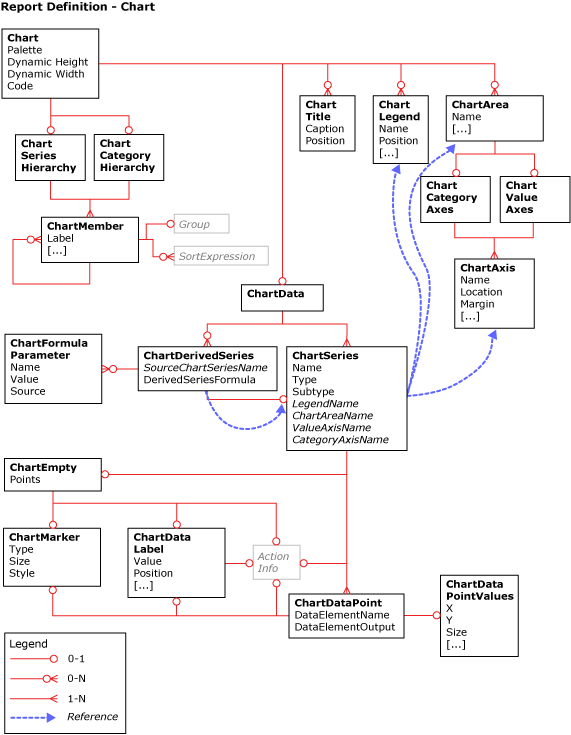
The following diagram shows the relationships of some of the chart elements in the Report Definition Language (RDL).
.gif)
Ez a böngésző már nem támogatott.
Frissíts Microsoft Edge-re, hogy kihasználd a legújabb funkciókat, biztonsági frissítéseket és technikai támogatást.
Jegyzet
Az oldalhoz való hozzáférés engedélyezést igényel. Próbálhatod be jelentkezni vagy könyvtárat váltani.
Az oldalhoz való hozzáférés engedélyezést igényel. Megpróbálhatod a könyvtár váltását.
The following diagram shows the relationships of some of the chart elements in the Report Definition Language (RDL).
.gif)