Jegyzet
Az oldalhoz való hozzáférés engedélyezést igényel. Próbálhatod be jelentkezni vagy könyvtárat váltani.
Az oldalhoz való hozzáférés engedélyezést igényel. Megpróbálhatod a könyvtár váltását.
Full-Text Search in SQL Server lets users and applications run full-text queries against character-based data in SQL Server tables. Before you can run full-text queries on a table, the database administrator must create a full-text index on the table. The full-text index includes one or more character-based columns in the table. These columns can have any of the following data types: char, varchar, nchar, nvarchar, text, ntext, image, xml, or varbinary(max) and FILESTREAM. Each full-text index indexes one or more columns from the table, and each column can use a specific language.
Full-text queries perform linguistic searches against text data in full-text indexes by operating on words and phrases based on rules of a particular language such as English or Japanese. Full-text queries can include simple words and phrases or multiple forms of a word or phrase. A full-text query returns any documents that contain at least one match (also known as a hit). A match occurs when a target document contains all the terms specified in the full-text query, and meets any other search conditions, such as the distance between the matching terms.
Note
Full-text search is an optional component of the SQL Server Database Engine. For more information, see Install SQL Server 2012.
In This Topic
What Can I Do with Full-Text Search?
Full-Text Search Queries
Comparing LIKE to Full-Text Search
Components and Architecture of Full-Text Search
SQL Server Process
Filter Daemon Host Process
Full-Text Search Processing
Full-Text Indexing Process
Full-Text Querying Process
Linguistic Components and Language Support in Full-Text Search
Related Tasks
Related Content
What Can I Do with Full-Text Search?
Full-text search is applicable to a wide range of business scenarios such as e-businesses—searching for items on a web site; law firms—searching for case histories in a legal-data repository; or human resources departments—matching job descriptions with stored resumes. The basic administrative and development tasks of full-text search are equivalent regardless of business scenarios. However, in a given business scenario, full-text index and queries can be honed to meet business goals. For example, for an e-business maximizing performance might be more important than ranking of results, recall accuracy (how many of the existing matches are actually returned by a full-text query), or supporting multiple languages. For a law firm, returning every possible hit (total recall of information) might be the most important consideration.
[TOP]
Full-Text Search Queries
After columns have been added to a full-text index, users and applications can run full-text queries on the text in the columns. These queries can search for any of the following:
One or more specific words or phrases (simple term)
A word or a phrase where the words begin with specified text (prefix term)
Inflectional forms of a specific word (generation term)
A word or phrase close to another word or phrase (proximity term)
Synonymous forms of a specific word (thesaurus)
Words or phrases using weighted values (weighted term)
Full-text queries are not case-sensitive. For example, searching for "Aluminum" or "aluminum" returns the same results.
Full-text queries use a small set of Transact-SQL predicates (CONTAINS and FREETEXT) and functions (CONTAINSTABLE and FREETEXTTABLE). However, the search goals of a given business scenario influence the structure of the full-text queries. For example:
e-business—searching for a product on a website:
SELECT product_id FROM products WHERE CONTAINS(product_description, ”Snap Happy 100EZ” OR FORMSOF(THESAURUS,’Snap Happy’) OR ‘100EZ’) AND product_cost<200 …Recruitment scenario—searching for job candidates that have experience working with SQL Server:
SELECT candidate_name,SSN FROM candidates WHERE CONTAINS(candidate_resume,”SQL Server”) AND candidate_division =DBA
For more information, see Query with Full-Text Search.
[TOP]
Comparing LIKE to Full-Text Search
In contrast to full-text search, the LIKE Transact-SQL predicate works on character patterns only. Also, you cannot use the LIKE predicate to query formatted binary data. Furthermore, a LIKE query against a large amount of unstructured text data is much slower than an equivalent full-text query against the same data. A LIKE query against millions of rows of text data can take minutes to return; whereas a full-text query can take only seconds or less against the same data, depending on the number of rows that are returned.
[TOP]
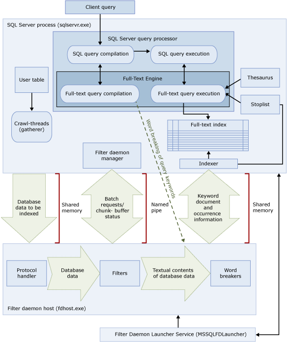
Components and Architecture of Full-Text Search
Full-text search architecture consists of the following processes:
The SQL Server process (sqlservr.exe).
The filter daemon host process (fdhost.exe).
For security reasons, filters are loaded by separate processes called the filter daemon hosts. The fdhost.exe processes are created by an FDHOST launcher service (MSSQLFDLauncher), and they run under the security credentials of the FDHOST launcher service account. Therefore, the FDHOST launcher service must be running for full-text indexing and full-text querying to work. For information about setting the service account for this service, see Set the Service Account for the Full-text Filter Daemon Launcher.
These two processes contain the components of the full-text search architecture. These components and their relationships are summarized in the following illustration. The components are described after the illustration.
.gif)
[TOP]
SQL Server Process
The SQL Server process uses the following components for full-text search:
User tables. These tables contain the data to be full-text indexed.
Full-text gatherer. The full-text gatherer works with the full-text crawl threads. It is responsible for scheduling and driving the population of full-text indexes, and also for monitoring full-text catalogs.
Thesaurus files. These files contain synonyms of search terms. For more information, see Configure and Manage Thesaurus Files for Full-Text Search.
Stoplist objects. Stoplist objects contain a list of common words that are not useful for the search. For more information, see Configure and Manage Stopwords and Stoplists for Full-Text Search.
SQL Server query processor. The query processor compiles and executes SQL queries. If a SQL query includes a full-text search query, the query is sent to the Full-Text Engine, both during compilation and during execution. The query result is matched against the full-text index.
Full-Text Engine. The Full-Text Engine in SQL Server is fully integrated with the query processor. The Full-Text Engine compiles and executes full-text queries. As part of query execution, the Full-Text Engine might receive input from the thesaurus and stoplist.
Index writer (indexer). The index writer builds the structure that is used to store the indexed tokens.
Filter daemon manager. The filter daemon manager is responsible for monitoring the status of the Full-Text Engine filter daemon host.
[TOP]
Filter Daemon Host Process
The filter daemon host is a process that is started by the Full-Text Engine. It runs the following full-text search components, which are responsible for accessing, filtering, and word breaking data from tables, as well as for word breaking and stemming the query input.
The components of the filter daemon host are as follows:
Protocol handler. This component pulls the data from memory for further processing and accesses data from a user table in a specified database. One of its responsibilities is to gather data from the columns being full-text indexed and pass it to the filter daemon host, which will apply filtering and word breaker as required.
Filters. Some data types require filtering before the data in a document can be full-text indexed, including data in varbinary, varbinary(max), image, or xml columns. The filter used for a given document depends on its document type. For example, different filters are used for Microsoft Word (.doc) documents, Microsoft Excel (.xls) documents, and XML (.xml) documents. Then the filter extracts chunks of text from the document, removing embedded formatting and retaining the text and, potentially, information about the position of the text. The result is a stream of textual information. For more information, see Configure and Manage Filters for Search.
Word breakers and stemmers. A word breaker is a language-specific component that finds word boundaries based on the lexical rules of a given language (word breaking). Each word breaker is associated with a language-specific stemmer component that conjugates verbs and performs inflectional expansions. At indexing time, the filter daemon host uses a word breaker and stemmer to perform linguistic analysis on the textual data from a given table column. The language that is associated with a table column in the full-text index determines which word breaker and stemmer are used for indexing the column. For more information, see Configure and Manage Word Breakers and Stemmers for Search.
[TOP]
Full-Text Search Processing
Full-text search is powered by the Full-Text Engine. The Full-Text Engine has two roles: indexing support and querying support.
Full-Text Indexing Process
When a full-text population (also known as a crawl) is initiated, the Full-Text Engine pushes large batches of data into memory and notifies the filter daemon host. The host filters and word breaks the data and converts the converted data into inverted word lists. The full-text search then pulls the converted data from the word lists, processes the data to remove stopwords, and persists the word lists for a batch into one or more inverted indexes.
When indexing data stored in a varbinary(max) or image column, the filter, which implements the IFilter interface, extracts text based on the specified file format for that data (for example, Microsoft Word). In some cases, the filter components require the varbinary(max), or image data to be written out to the filterdata folder, instead of being pushed into memory.
As part of processing, the gathered text data is passed through a word breaker to separate the text into individual tokens, or keywords. The language used for tokenization is specified at the column level, or can be identified within varbinary(max), image, or xml data by the filter component.
Additional processing may be performed to remove stopwords, and to normalize tokens before they are stored in the full-text index or an index fragment.
When a population has completed, a final merge process is triggered that merges the index fragments together into one master full-text index. This results in improved query performance since only the master index needs to be queried rather than a number of index fragments, and better scoring statistics may be used for relevance ranking.
[TOP]
Full-Text Querying Process
The query processor passes the full-text portions of a query to the Full-Text Engine for processing. The Full-Text Engine performs word breaking and, optionally, thesaurus expansions, stemming, and stopword (noise-word) processing. Then the full-text portions of the query are represented in the form of SQL operators, primarily as streaming table-valued functions (STVFs). During query execution, these STVFs access the inverted index to retrieve the correct results. The results are either returned to the client at this point, or they are further processed before being returned to the client.
[TOP]
Linguistic Components and Language Support in Full-Text Search
Full-text search supports almost 50 diverse languages, such as English, Spanish, Chinese, Japanese, Arabic, Bengali, and Hindi. For a complete list of the supported full-text languages, see sys.fulltext_languages (Transact-SQL). Each of the columns contained in the full-text index is associated with a Microsoft Windows locale identifier (LCID) that equates to a language that is supported by full-text search. For example, LCID 1033 equates to U.S English, and LCID 2057 equates to British English. For each supported full-text language, SQL Server provides linguistic components that support indexing and querying full-text data that is stored in that language.
Language-specific components include the following:
Word breakers and stemmers. A word breaker finds word boundaries based on the lexical rules of a given language (word breaking). Each word breaker is associated with a stemmer that conjugates verbs for the same language. For more information, see Configure and Manage Word Breakers and Stemmers for Search.
Stoplists. A system stoplist is provided that contains a basic set stopwords (also known as noise words). A stopword is a word that does not help the search and is ignored by full-text queries. For example, for the English locale words such as "a", "and", "is", and "the" are considered stopwords. Typically, you will need to configure one or more thesaurus files and stoplists. For more information, see Configure and Manage Stopwords and Stoplists for Full-Text Search.
Thesaurus files. SQL Server also installs a thesaurus file for each full-text language, as well as a global thesaurus file. The installed thesaurus files are essentially empty, but you can edit them to define synonyms for a specific language or business scenario. By developing a thesaurus tailored to your full-text data, you can effectively broaden the scope of full-text queries on that data. For more information, see Configure and Manage Thesaurus Files for Full-Text Search.
Filters (iFilters). Indexing a document in a varbinary(max), image, or xml data type column requires a filter to perform extra processing. The filter must be specific to the document type (.doc, .pdf, .xls, .xml, and so forth). For more information, see Configure and Manage Filters for Search.
Word breakers (and stemmers) and filters run in the filter daemon host process (fdhost.exe).
[TOP]
Related Tasks
Writing Full-Text Queries
Managing Catalogs and Indexes
Managing the Linguistic Components
Managing Full-Text Search
[TOP]
Related Content
[TOP]