Jegyzet
Az oldalhoz való hozzáférés engedélyezést igényel. Próbálhatod be jelentkezni vagy könyvtárat váltani.
Az oldalhoz való hozzáférés engedélyezést igényel. Megpróbálhatod a könyvtár váltását.
A Linux windowsos alrendszere (WSL) mostantól nyílt forráskódú.
A WSL-t használó kód a GitHubon érhető el: microsoft/WSL Releases.
Megtudhatja, hogy ez mit jelent, hogyan töltheti le a WSL-t, hogyan készíthet összeállítást a forráskódból, és hogyan tekintheti át a WSL-összetevőket stb.
Összetevők áttekintése
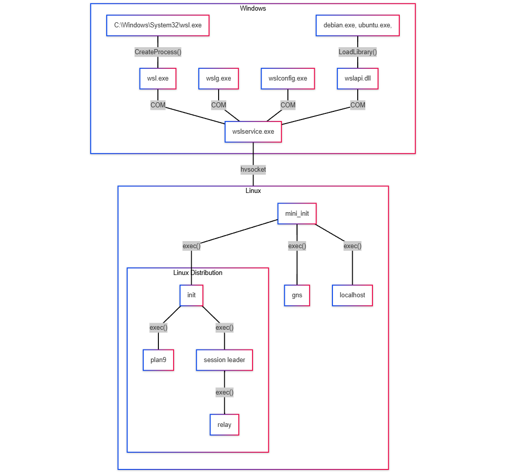
A WSL terjesztési összetevők készletéből áll. Néhány windowsos, mások pedig a WSL 2 virtuális gépen futnak.
A WSL kódja a következő fő területekre bontható:
Parancssori végrehajtható elemek, amelyek a WSL-vel való interakció belépési pontjai:
wsl.exe,wslconfig.exeéswslg.exe. Ezek a folyamatok a következőbőlC:\\Windows\System32\wsl.exe>CreateProcess()futnak: .A WSL virtuális gépet (VM) indító WSL szolgáltatás elindítja a telepített Linux-disztribúciókat, csatlakoztatja a fájlhozzáférési megosztásokat és egyebeket:
wslservice.exe.Linux init- és démonfolyamatok, linuxos bináris fájlok a WSL-funkciók biztosításához:
initindításhoz,gnshálózatkezeléshez,localhostporttovábbításhoz stb.Linux-fájlok windowsos fájlmegosztása a WSL plan9-kiszolgálójának implementálásával:
plan9.
További információ az egyes összetevőkről a WSL nyílt forráskódú dokumentumwebhelyen: wsl.dev.
A WSL forráskódját további nyílt forráskódú összetevők támogatják:
- microsoft/wslg: A Linux Windows alrendszerének engedélyezése a Waylandhez és az X-kiszolgálóhoz kapcsolódó forgatókönyvek támogatásához: A grafikus felhasználói felület (GUI) lehetővé teszi Linux-alkalmazások felhasználói felülettel való futtatását (nem csak a parancssorban).
- microsoft/WSL2-Linux-Kernel: A Linux kernel forrása, amelyet a Windows Subsystem for Linux 2-ben (WSL2) használnak: A WSL2 Linux kernel.
A következő összetevők továbbra is a Windows rendszerkép részét képezik, és jelenleg nem nyílt forráskódúak:
-
Lxcore.sys: a WSL 1-et használó kerneloldali illesztő -
P9rdr.sysésp9np.dll: A fájlrendszer átirányítását\\wsl.localhostfuttató összetevők (Windowsról Linuxra)
Az open sourcing WSL előzményeiről és közösségéről további információt a Microsoft Build 2025 blogértesítésében talál: a Linux windowsos alrendszere már nyílt forráskódú Pierre Boulay által
Látogasson el a WSL-adattárba a GitHubon a microsoft/WSL használatához.
Windows Subsystem for Linux