Catatan
Akses ke halaman ini memerlukan otorisasi. Anda dapat mencoba masuk atau mengubah direktori.
Akses ke halaman ini memerlukan otorisasi. Anda dapat mencoba mengubah direktori.
Berlaku untuk:SQL Server di Windows
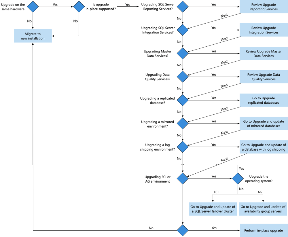
Ada beberapa pendekatan yang perlu dipertimbangkan ketika Anda berencana untuk meningkatkan Mesin Database dari rilis SQL Server sebelumnya, untuk meminimalkan waktu henti dan risiko. Anda dapat melakukan peningkatan di tempat, bermigrasi ke penginstalan baru, atau melakukan peningkatan bergulir. Diagram berikut membantu Anda memilih di antara pendekatan ini. Setiap pendekatan dalam diagram juga dibahas dalam artikel. Untuk membantu Anda dengan poin keputusan dalam diagram, tinjau juga Rencanakan dan uji rencana peningkatan Mesin Database.
Unduh
Untuk mengunduh SQL Server, kunjungi Pusat Evaluasi.
Memiliki akun Azure? Kemudian buka Marketplace Azure untuk memutar Komputer Virtual dengan edisi Pengembang SQL Server yang sudah diinstal.
Opsi peningkatan Azure SQL
Anda mungkin juga mempertimbangkan untuk meningkatkan database Azure SQL, instans terkelola Azure SQL, atau memvirtualisasi lingkungan SQL Server Anda sebagai bagian dari paket peningkatan Anda. Untuk informasi selengkapnya tentang opsi ini, lihat tautan berikut ini:
Tingkatkan di tempat
Dengan pendekatan ini, program Penyiapan SQL Server meningkatkan penginstalan SQL Server yang ada dengan mengganti bit SQL Server yang ada dengan bit SQL Server baru dan kemudian meningkatkan masing-masing database sistem dan pengguna.
Pendekatan peningkatan di tempat paling mudah, memerlukan sejumlah waktu henti, membutuhkan waktu lebih lama untuk mundur jika fallback diperlukan, dan tidak tersedia untuk semua skenario.
Untuk daftar fitur yang didukung oleh edisi SQL Server di Windows, lihat:
- Edisi dan fitur yang didukung SQL Server 2025
- Edisi dan fitur yang didukung SQL Server 2022
- Edisi dan fitur yang didukung SQL Server 2019
- Edisi dan fitur yang didukung SQL Server 2017
- Edisi dan fitur yang didukung SQL Server 2016
Pendekatan ini sering digunakan dalam skenario berikut:
Lingkungan pengembangan tanpa konfigurasi ketersediaan tinggi (HA).
Lingkungan produksi non-misi penting yang dapat mentolerir waktu henti dan berjalan pada perangkat keras dan perangkat lunak terbaru. Jumlah waktu henti tergantung pada ukuran database Anda dan kecepatan subsistem I/O Anda. Meningkatkan SQL Server 2014 (12.x) ketika tabel yang dioptimalkan untuk memori sedang digunakan memerlukan waktu tambahan. Untuk informasi selengkapnya, lihat Rencana dan uji rencana peningkatan Mesin Database.
Pada garis besar, langkah-langkah yang diperlukan untuk peningkatan langsung Mesin Basis Data adalah sebagai berikut:
Untuk langkah-langkah mendetail, lihat Meningkatkan SQL Server Menggunakan Wizard Penginstalan (Penyiapan).
Pertimbangan
Program Penyiapan SQL Server menghentikan dan memulai ulang instans SQL Server sebagai bagian dari pemeriksaan pra-peningkatan.
Saat Anda meningkatkan SQL Server, instans SQL Server sebelumnya ditimpa dan tidak akan ada lagi di komputer Anda. Sebelum memutakhirkan, cadangkan database SQL Server dan objek lain yang terkait dengan instans SQL Server sebelumnya.
Bermigrasi ke penginstalan baru
Dengan pendekatan ini, Anda mempertahankan lingkungan saat ini saat membangun lingkungan SQL Server baru, sering pada perangkat keras baru dan dengan versi baru sistem operasi. Setelah menginstal SQL Server di lingkungan baru, Anda melakukan beberapa langkah untuk menyiapkan lingkungan baru, sehingga Anda dapat memigrasikan database pengguna yang ada dari lingkungan yang ada ke lingkungan baru dan meminimalkan waktu henti. Langkah-langkah ini termasuk memigrasikan hal-hal berikut:
Objek sistem: Beberapa aplikasi bergantung pada informasi, entitas, dan/atau objek yang berada di luar cakupan database pengguna tunggal. Biasanya, aplikasi memiliki dependensi pada
masterdatabase danmsdb, dan juga pada database pengguna. Apa pun yang disimpan di luar database pengguna yang diperlukan untuk fungsi database yang benar harus tersedia pada instans server tujuan. Misalnya, login untuk aplikasi disimpan sebagai metadata dalammasterdatabase, dan harus dibuat ulang di server tujuan. Jika rencana pemeliharaan aplikasi atau database bergantung pada pekerjaan SQL Server Agent, yang metadatanya disimpan dalammsdbdatabase, Anda harus membuat ulang pekerjaan tersebut pada instans server tujuan. Demikian pula, metadata untuk pemicu tingkat server disimpan dimaster.Saat Anda memindahkan database untuk aplikasi ke instans server lain, Anda harus membuat ulang semua metadata entitas dan objek dependen di dan
mastermsdbpada instans server tujuan. Misalnya, jika aplikasi database menggunakan pemicu tingkat server, melampirkan atau memulihkan database pada sistem baru tidak cukup. Database tidak berfungsi seperti yang diharapkan kecuali Anda membuat ulang metadata untuk pemicu tersebut secara manual dalammasterdatabase. Untuk informasi selengkapnya, lihat Mengelola Metadata Saat Membuat Database Tersedia di Server LainPaket Layanan Integrasi disimpan di
msdb: Jika Anda menyimpan paket dimsdb, Anda perlu membuat skrip paket tersebut menggunakan Utilitas dtutil atau menyebarkannya kembali ke server baru. Sebelum menggunakan paket di server baru, Anda perlu meningkatkan paket ke SQL Server. Untuk informasi selengkapnya, lihat Meningkatkan Paket Layanan Integrasi.Kunci enkripsi Reporting Services: Salah satu bagian penting dari konfigurasi server laporan adalah membuat salinan cadangan kunci simetris yang digunakan untuk mengenkripsi informasi sensitif. Salinan cadangan kunci diperlukan untuk banyak operasi rutin, dan memungkinkan Anda menggunakan kembali database server laporan yang ada dalam penginstalan baru. Untuk informasi selengkapnya, lihat Mencadangkan dan memulihkan kunci enkripsi SQL Server Reporting Services (SSRS) dan Meningkatkan dan memigrasikan Reporting Services
Setelah lingkungan SQL Server baru memiliki objek sistem yang sama dengan lingkungan yang ada, Anda kemudian memigrasikan database pengguna dari sistem yang ada ke instans SQL Server dengan cara yang meminimalkan waktu henti pada sistem yang ada. Anda menyelesaikan migrasi database baik dengan menggunakan pencadangan dan pemulihan, atau dengan mengatur ulang LUN jika Anda berada di lingkungan SAN. Langkah-langkah untuk kedua metode ditunjukkan dalam diagram berikut.
Perhatian
Jumlah waktu henti tergantung pada ukuran database Anda dan kecepatan subsistem I/O Anda. Meningkatkan SQL Server 2014 (12.x) akan memakan waktu tambahan ketika tabel yang dioptimalkan memori sedang digunakan. Untuk informasi selengkapnya, lihat Rencana dan uji rencana peningkatan Mesin Database.
Setelah memigrasikan database pengguna, Anda mengarahkan pengguna baru ke instans SQL Server baru menggunakan salah satu dari beberapa metode (misalnya, mengganti nama server, menggunakan entri DNS, dan memodifikasi string koneksi). Pendekatan penginstalan baru mengurangi risiko dan waktu henti dibandingkan dengan peningkatan di tempat, dan memfasilitasi peningkatan perangkat keras dan sistem operasi dengan peningkatan ke SQL Server.
Catatan
Jika Anda sudah memiliki solusi ketersediaan tinggi (HA) yang sudah diterapkan atau beberapa lingkungan instans SQL Server lainnya, lanjutkan ke Peningkatan bergulir. Jika Anda tidak memiliki solusi ketersediaan tinggi, Anda dapat mempertimbangkan untuk sementara mengonfigurasi Pencerminan Database untuk lebih meminimalkan waktu henti untuk memfasilitasi peningkatan ini atau mengambil kesempatan ini untuk mengonfigurasi grup ketersediaan AlwaysOn sebagai solusi HA permanen.
Misalnya, Anda dapat menggunakan pendekatan ini untuk meningkatkan:
- Penginstalan SQL Server pada sistem operasi yang tidak didukung.
- Penginstalan X86 (32-bit) SQL Server, sebagai SQL Server 2016 (13.x) dan versi yang lebih baru tidak mendukung penginstalan x86.
- SQL Server ke perangkat keras baru dan/atau versi baru sistem operasi.
- SQL Server dengan konsolidasi server.
- SQL Server 2005 (9.x), seperti SQL Server 2016 (13.x) dan versi yang lebih baru tidak mendukung peningkatan di tempat SQL Server 2005 (9.x). Untuk informasi selengkapnya, lihat Opsi akhir dukungan SQL Server.
Langkah-langkah yang diperlukan untuk peningkatan penginstalan baru sedikit bervariasi tergantung pada apakah Anda menggunakan penyimpanan terlampir atau penyimpanan SAN.
Lingkungan penyimpanan terlampir: Jika Anda memiliki lingkungan SQL Server menggunakan penyimpanan terlampir, diagram berikut dan tautan dalam diagram untuk memandu Anda melalui langkah-langkah yang diperlukan untuk peningkatan penginstalan baru Mesin Database.
Lingkungan penyimpanan SAN: Jika Anda memiliki lingkungan SQL Server menggunakan penyimpanan SAN, diagram berikut dan tautan dalam diagram untuk memandu Anda melalui langkah-langkah yang diperlukan untuk peningkatan penginstalan baru Mesin Database.
Peningkatan bergulir
Peningkatan bergulir diperlukan di lingkungan solusi SQL Server yang melibatkan beberapa instans SQL Server yang harus ditingkatkan dalam urutan tertentu untuk memaksimalkan waktu aktif, meminimalkan risiko, dan mempertahankan fungsionalitas. Peningkatan bergulir pada dasarnya adalah peningkatan beberapa instans SQL Server dalam urutan tertentu. Anda dapat melakukan peningkatan di tempat pada setiap instans SQL Server yang ada, atau peningkatan penginstalan baru untuk memfasilitasi peningkatan perangkat keras dan/atau sistem operasi sebagai bagian dari proyek peningkatan. Ada beberapa skenario di mana Anda perlu menggunakan pendekatan peningkatan bergulir. Ini didokumenkan dalam artikel berikut:
- Grup Ketersediaan: Untuk langkah-langkah terperinci untuk melakukan peningkatan bergulir di lingkungan ini, lihat Meningkatkan replika grup ketersediaan
- Instans kluster failover: Untuk langkah-langkah terperinci untuk melakukan peningkatan bergulir di lingkungan ini, lihat Meningkatkan instans kluster failover
- Instans yang dicerminkan: Untuk langkah-langkah terperinci untuk melakukan peningkatan bergulir di lingkungan ini, lihat Meningkatkan Instans Cermin
- Instans pengiriman log: Untuk langkah-langkah terperinci untuk melakukan peningkatan bergulir di lingkungan ini, lihat Meningkatkan Pengiriman Log ke SQL Server 2016 (Transact-SQL)
- Lingkungan replikasi: Untuk langkah-langkah terperinci untuk melakukan peningkatan bergulir di lingkungan ini, lihat Meningkatkan atau menambal database yang direplikasi
- Lingkungan peluasan skala SQL Server Reporting Services: Untuk langkah-langkah terperinci untuk melakukan peningkatan bergulir di lingkungan ini, lihat Meningkatkan dan memigrasikan Reporting Services