Catatan
Akses ke halaman ini memerlukan otorisasi. Anda dapat mencoba masuk atau mengubah direktori.
Akses ke halaman ini memerlukan otorisasi. Anda dapat mencoba mengubah direktori.
Penting
Platform cetak modern adalah sarana komunikasi pilihan Windows dengan printer. Kami menyarankan agar Anda menggunakan driver kelas kotak masuk IPP Microsoft, bersama dengan Print Support Apps (PSA), untuk menyesuaikan pengalaman cetak di Windows 10 dan 11 untuk pengembangan perangkat printer.
Untuk informasi selengkapnya, lihat Panduan Desain Aplikasi Dukungan Cetak v1 dan v2.
Model pengandar printer v4 adalah penyempurnaan model driver printer v3 yang ada. Desainnya meningkatkan pengembangan driver, mengurangi biaya manajemen TI, dan mendukung skenario baru. Model driver cetak v4 terus mendukung banyak teknologi yang sudah dikenal seperti XPSDrv, GPD, PPD, Autoconfiguration, dan Bidi. Model driver cetak v4 juga mendukung beberapa titik ekstensibilitas baru.
Model driver cetak v4 dioptimalkan untuk beberapa skenario baru:
Skenario Windows 8
Aplikasi Universal Windows Platform (UWP) menyajikan pertimbangan desain baru mengenai perilaku UI dan konteks keamanan. Model pengandar printer diperlukan yang akan memberikan dukungan terintegrasi mendalam untuk lingkungan baru ini. Model pengandar cetak v4 menyediakan satu-satunya cara bagi produsen printer untuk memberikan pengalaman Preferensi Cetak yang disesuaikan atau pengalaman Pemberitahuan Printer di aplikasi UWP.
Berbagi printer
Berbagi printer adalah item proposisi nilai kunci untuk server Windows. Model driver printer v4 membuat berbagi lebih mudah dan lebih efisien dengan menghilangkan kebutuhan untuk mengelola driver di seluruh arsitektur prosesor.
Kemudahan pengembangan driver
Driver v4 mendukung upaya pengembangan yang ada dari model driver printer versi 3 dan dari arsitektur XPSDrv. Driver v4 lebih mudah dikembangkan dan diuji.
Catatan
Untuk membantu menjelaskan beberapa konsep di bagian ini dengan lebih baik, perusahaan fiktif bernama Fabrikam digunakan.
Arsitektur tingkat tinggi
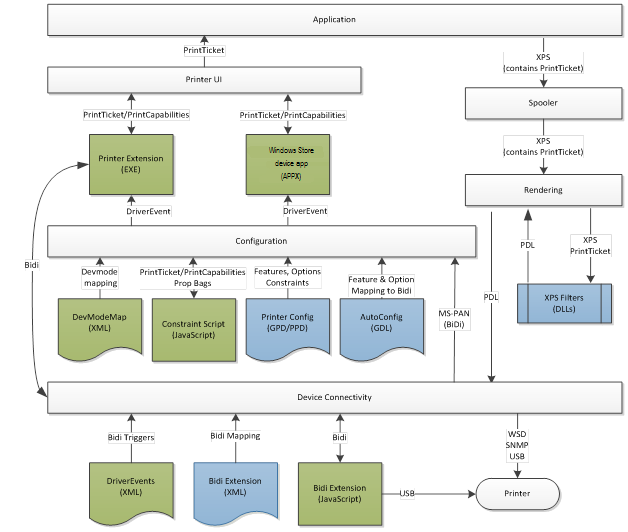
Diagram arsitektur berikut adalah representasi tingkat tinggi dari driver cetak v4. Kecuali untuk filter penyajian dan aplikasi antarmuka pengguna, Microsoft mengimplementasikan semua blok fungsional lainnya dalam diagram.
Driver cetak V4 sangat bergantung pada file data dan JavaScript untuk ekstensibilitas. Kotak biru mewakili file yang sudah ada yang digunakan dalam model driver v3. Kotak hijau mewakili tempat baru untuk dicolokkan.
Di bagian ini
| Artikel | Deskripsi |
|---|---|
| Penyajian pengandar printer V4 | Menyediakan informasi tentang penyajian pengandar printer v4. |
| Konfigurasi pengandar printer V4 | Menyediakan informasi tentang konfigurasi pengandar printer v4. |
| Penyetelan pengandar printer V4 | Menyediakan informasi tentang penyetelan pengandar pencetak v4. |
| Antarmuka pengguna pengandar printer V4 | Menyediakan informasi tentang antarmuka pengguna pengandar printer v4. |
| Konektivitas driver printer V4 | Menyediakan informasi tentang konektivitas pengandar printer v4. |
| Membangun pengandar printer v4 | Menyediakan informasi tentang cara membuat driver printer v4 di Visual Studio. |