Bagikan melalui


Tutorial: Membangun dasbor metrik Java dengan Azure Managed Grafana

Dalam tutorial ini, Anda akan mempelajari cara menyiapkan dasbor metrik menggunakan Azure Managed Grafana untuk memantau aplikasi Java yang berjalan di Azure Container Apps.

Grafana adalah alat populer untuk visualisasi dan pemantauan metrik terpusat di industri pengamatan. Azure Managed Grafana adalah layanan Azure terkelola penuh yang memungkinkan Anda menyebarkan dan mengelola dasbor Grafana dengan integrasi Azure yang mulus. Anda dapat menggunakan Azure Managed Grafana untuk memvisualisasikan metrik Java yang diekspos oleh Azure Container Apps atau mengintegrasikan metrik Java ke dasbor Grafana yang ada.

Di tutorial ini, Anda akan:

  • Membuat instans Azure Managed Grafana.
  • Buat dasbor metrik Java di Grafana.
  • Visualisasikan metrik Java untuk Azure Container Apps dengan Grafana.

Prasyarat

Menyiapkan lingkungan

Gunakan langkah-langkah berikut untuk menentukan variabel lingkungan dan memastikan ekstensi Azure Managed Grafana Anda sudah diperbarui.

  1. Buat variabel untuk mendukung konfigurasi Grafana Anda.

    export LOCATION=eastus
    export SUBSCRIPTION_ID={subscription-id}
    export RESOURCE_GROUP=grafana-resource-group
    export GRAFANA_INSTANCE_NAME=grafana-name
    
    Variabel Deskripsi
    LOCATION Lokasi wilayah Azure tempat Anda membuat instans Azure Managed Grafana.
    SUBSCRIPTION_ID ID langganan yang Anda gunakan untuk membuat Azure Container Apps dan instans Azure Managed Grafana.
    RESOURCE_GROUP Nama grup sumber daya Azure untuk instans Azure Managed Grafana Anda.
    GRAFANA_INSTANCE_NAME Nama instans untuk instans Azure Managed Grafana Anda.
  2. Masuk ke Azure dengan Azure CLI.

    az login
    
  3. Buat grup sumber daya.

    az group create --name $RESOURCE_GROUP --location $LOCATION
    
  4. Gunakan perintah berikut untuk memastikan bahwa Anda memiliki versi terbaru ekstensi Azure CLI untuk Azure Managed Grafana.

    az extension add --name amg --upgrade
    

Menyiapkan instans Azure Managed Grafana

Pertama, buat instans Azure Managed Grafana, dan berikan penetapan peran yang diperlukan.

  1. Membuat instans Azure Managed Grafana.

    az grafana create \
        --name $GRAFANA_INSTANCE_NAME \
        --resource-group $RESOURCE_GROUP \
        --location $LOCATION
    
  2. Berikan peran "Pembaca Pemantauan" instans Azure Managed Grafana untuk membaca metrik dari Azure Monitor. Temukan selengkapnya tentang autentikasi dan izin untuk Azure Managed Grafana.

    GRAFA_IDDENTITY=$(az grafana show --name $GRAFANA_INSTANCE_NAME --resource-group $RESOURCE_GROUP --query "identity.principalId" --output tsv)
    
    az role assignment create --assignee $GRAFA_IDDENTITY --role "Monitoring Reader" --scope /subscriptions/$SUBSCRIPTION_ID
    

Membuat dasbor metrik Java

Penting

Untuk menambahkan dasbor baru di Grafana, Anda harus memiliki Grafana Admin atau Grafana Editorberperan, lihat Peran Azure Managed Grafana.

  1. Tetapkan peran ke Grafana Admin akun Anda di sumber daya Azure Managed Grafana.

    Dapatkan ID sumber daya untuk instans Azure Managed Grafana Anda.

    GRAFANA_RESOURCE_ID=$(az grafana show --resource-group $RESOURCE_GROUP --name $GRAFANA_INSTANCE_NAME --query id --output tsv)
    

    Sebelum menjalankan perintah ini, ganti <USER_OR_SERVICE_PRINCIPAL_ID> tempat penampung dengan ID pengguna atau perwakilan layanan Anda.

    az role assignment create \
        --assignee <USER_OR_SERVICE_PRINCIPAL_ID> \
        --role "Grafana Admin" \
        --scope $GRAFANA_RESOURCE_ID
    
  2. Unduh contoh dasbor metrik Java untuk file json Azure Container Apps.

  3. Dapatkan titik akhir sumber daya Azure Managed Grafana.

    az grafana show --resource-group $RESOURCE_GROUP \
       --name $GRAFANA_INSTANCE_NAME \
       --query "properties.endpoint" \
       --output tsv
    

    Perintah ini mengembalikan URL yang dapat Anda gunakan untuk mengakses dasbor Azure Managed Grafana. Buka browser Anda dengan URL dan masuk.

  4. Dashboard > New Buka -.>Import Unggah contoh file JSON dasbor di atas, dan pilih sumber data bawaan Azure Monitor default, lalu klik Import tombol.

    Cuplikan layar mengimpor dasbor metrik Java untuk Azure Container Apps.

Memvisualisasikan metrik Java untuk Azure Container Apps dengan Grafana

  1. Masukkan informasi sumber daya Anda di filter untuk Azure Container Apps Anda. Sekarang Anda dapat melihat semua metrik Java yang didukung di Azure Container Apps dalam dasbor. Dasbor sampel menyediakan data metrik langsung, termasuk

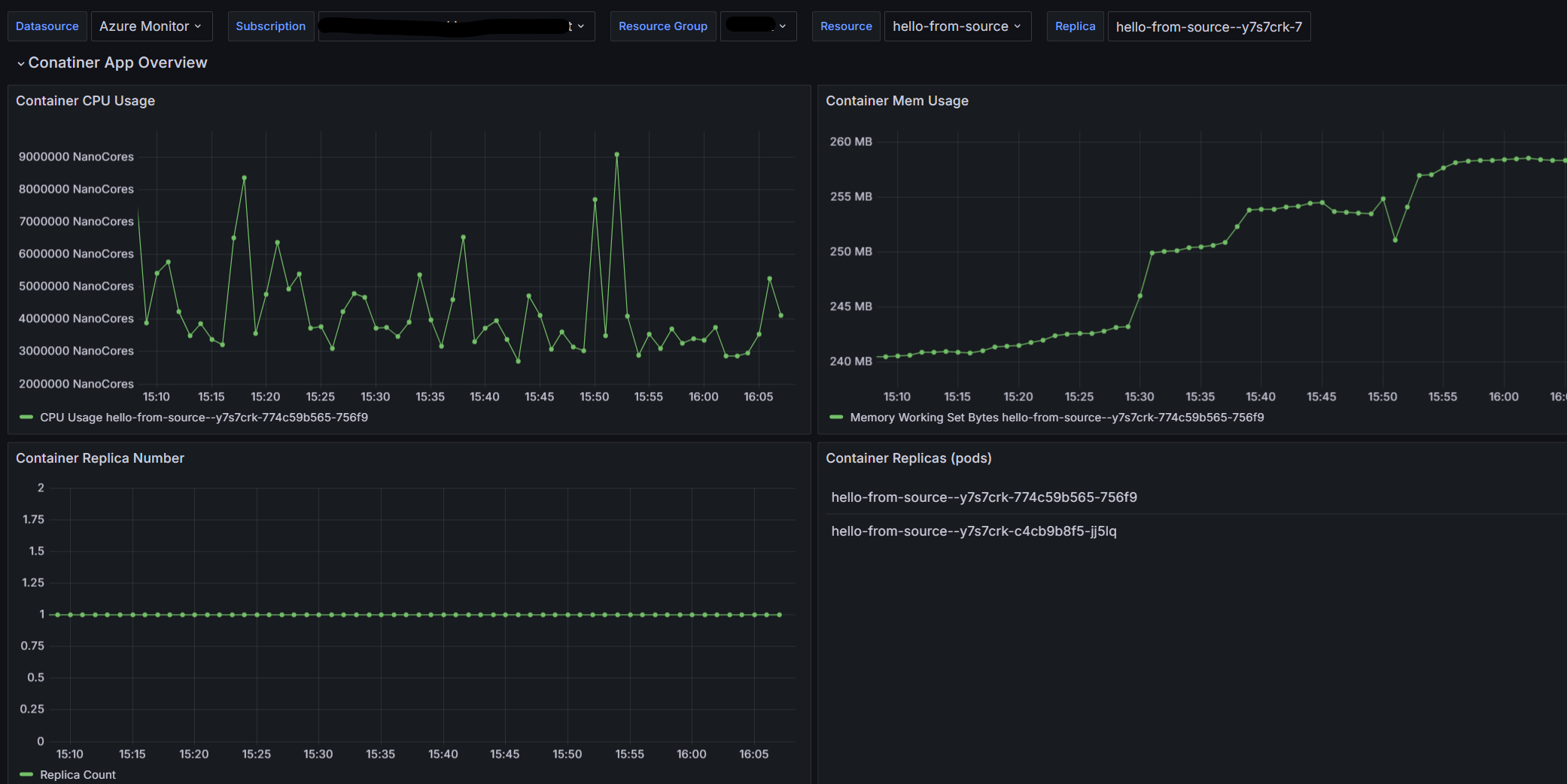
    • Gambaran Umum Aplikasi Kontainer
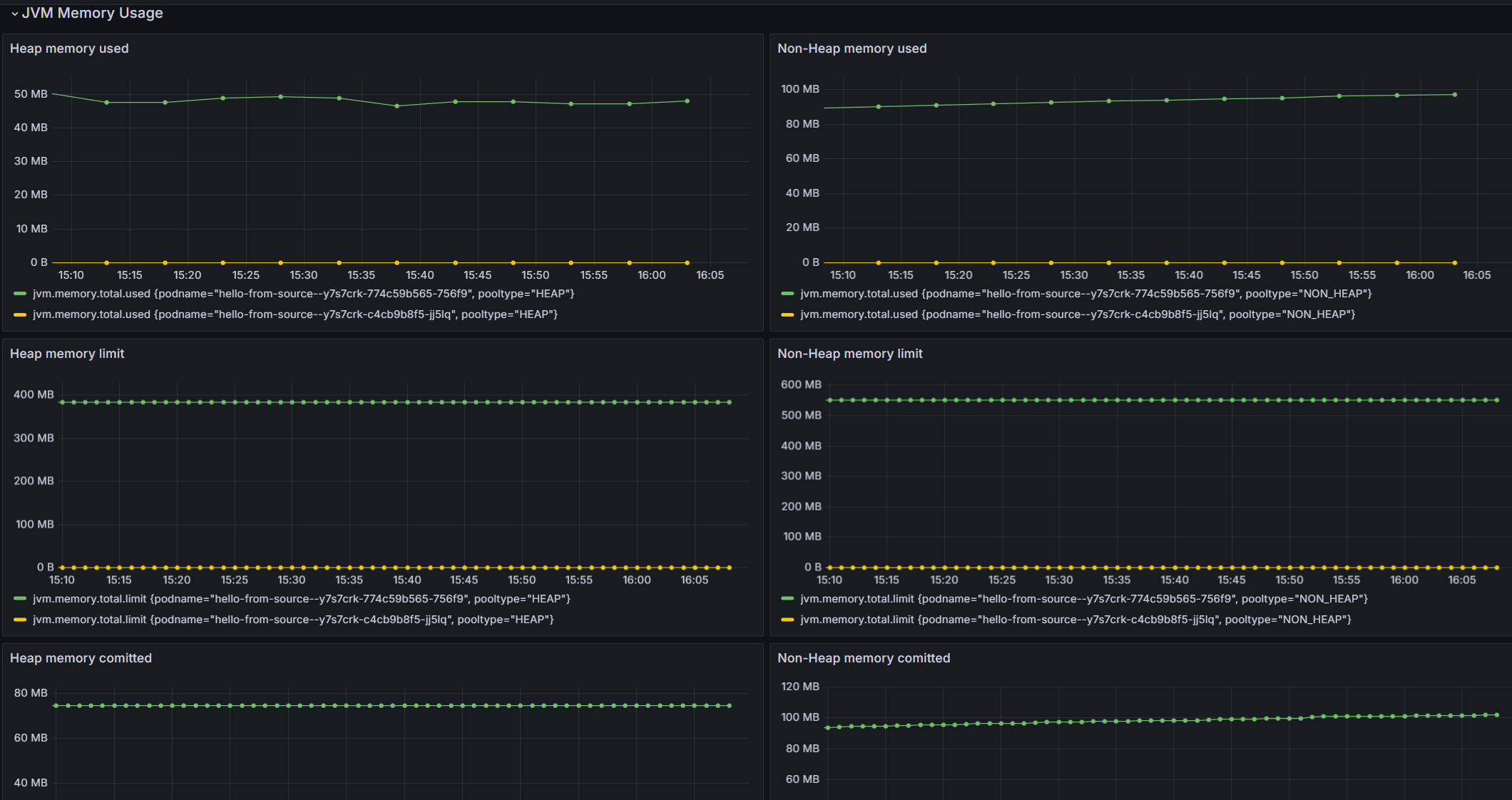
    • Penggunaan Memori JVM
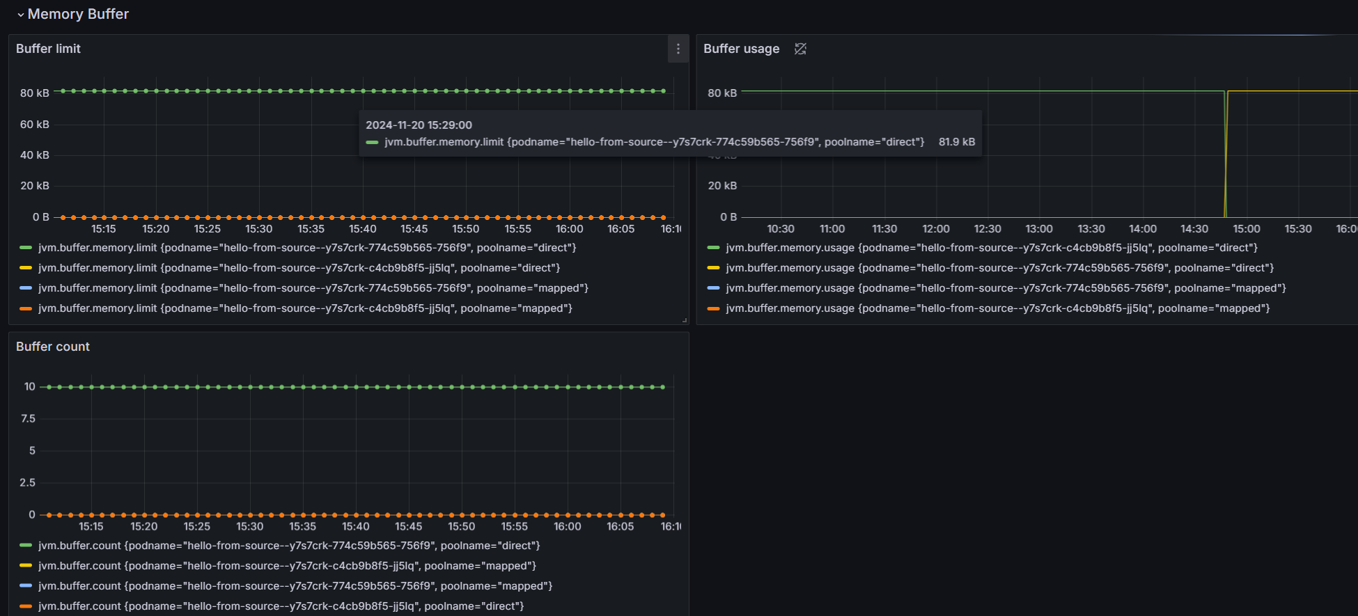
    • Buffer Memori JVM
    • JVM GC JVM GC
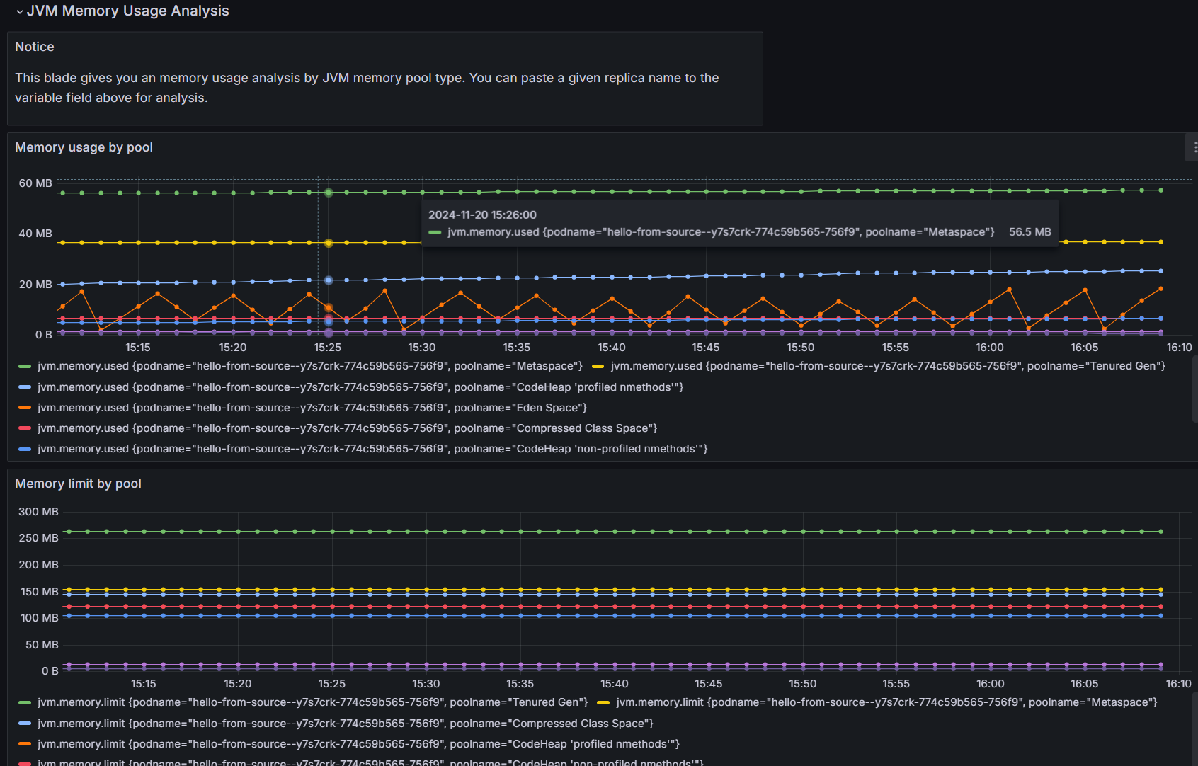
    • Analisis Penggunaan Memori JVM terperinci

    Cuplikan layar tab Gambaran Umum di Grafana.

    Cuplikan layar tab memori JVM di Grafana.

    Cuplikan layar tab memori buffer JVM di Grafana.

    Cuplikan layar tab JVM GC di Grafana.

    Cuplikan layar tab analisis memori JVM di Grafana.

Anda dapat menggunakan dasbor ini sebagai titik awal untuk membuat visualisasi metrik dan solusi pemantauan yang disesuaikan sendiri.

Membersihkan sumber daya

Sumber daya yang dibuat dalam tutorial ini berpengaruh pada tagihan Azure Anda. Jika Anda tidak akan menggunakan layanan ini dalam jangka panjang, jalankan perintah berikut untuk menghapus semua yang dibuat dalam tutorial ini.

az group delete --resource-group $RESOURCE_GROUP