Catatan
Akses ke halaman ini memerlukan otorisasi. Anda dapat mencoba masuk atau mengubah direktori.
Akses ke halaman ini memerlukan otorisasi. Anda dapat mencoba mengubah direktori.
Penting
Lakebase Autoscaling berada di Beta di wilayah berikut: eastus2, , westeuropewestus.
Lakebase Autoscaling adalah versi terbaru Lakebase dengan komputasi penskalaan otomatis, skala-ke-nol, percabangan, dan pemulihan instan. Untuk perbandingan fitur dengan Lakebase Provisioned, lihat memilih antar versi.
Sambungkan ke database Anda menggunakan token OAuth atau kata sandi Postgres. Untuk mengelola infrastruktur Lakebase (membuat proyek, cabang, komputasi), lihat Izin proyek.
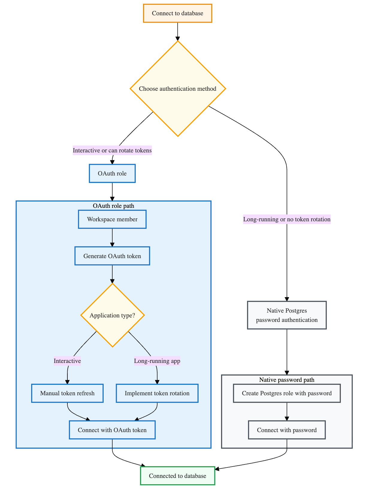
Pilih metode autentikasi Anda
Sebelum menyambungkan, putuskan metode autentikasi mana yang paling sesuai untuk kasus penggunaan Anda:
-
Peran OAuth: Autentikasi menggunakan identitas Azure Databricks Anda dengan token OAuth. Pemilik proyek dapat segera terhubung. Untuk mengizinkan identitas Azure Databricks lainnya menggunakan autentikasi OAuth, buat peran Postgres mereka menggunakan
databricks_authekstensi. Lihat Membuat peran OAuth. - Autentikasi kata sandi Postgres asli: Autentikasi menggunakan peran Postgres dengan kata sandi database tradisional. Lihat Membuat peran kata sandi Postgres asli.
OAuth menyediakan kedaluwarsa kredensial otomatis dan integrasi identitas ruang kerja tetapi memerlukan rotasi token untuk aplikasi yang berjalan lama. Kata sandi Postgres tidak kedaluwarsa atau memerlukan rotasi tetapi tidak memiliki kedaluwarsa otomatis OAuth dan manajemen keamanan terpusat.
Menghubungkan ke database Anda
Contoh di bawah ini menggunakan psql, klien Postgres standar. Untuk informasi selengkapnya tentang menggunakan psql untuk menyambungkan, lihat Menyambungkan dengan psql. Anda juga dapat mengakses database Anda melalui Databricks Notebooks, Editor Lakebase SQL, Editor Tabel, atau alat pihak ketiga seperti pgAdmin dan klien lain yang kompatibel dengan Postgres. Lihat Mengkueri data Anda untuk opsi lainnya.
Setiap proyek berisi database default bernama databricks_postgres yang bisa Anda sambungkan. Database ini dimiliki oleh peran Postgres untuk identitas Databricks Anda (misalnya, user@databricks.com), yang secara otomatis dibuat saat Anda membuat proyek. Untuk membuat peran Postgres tambahan, lihat Mengelola peran Postgres.
Nota
Semua koneksi database tunduk pada batas waktu diam 24 jam dan masa pakai koneksi maksimum 3 hari. Lihat Batas waktu koneksi.
Menyambungkan ke peran OAuth
Peran OAuth memungkinkan Anda terhubung menggunakan identitas Azure Databricks Anda dengan autentikasi berbasis token. Peran OAuth pemilik proyek dibuat secara otomatis. Untuk mengizinkan identitas Azure Databricks lainnya menggunakan autentikasi OAuth, peran Postgres mereka harus dibuat menggunakan databricks_auth ekstensi. Lihat Membuat peran OAuth.
Untuk menghasilkan token OAuth secara terprogram atau untuk alur kerja otomatis, lihat Mendapatkan token OAuth dalam alur pengguna-ke-mesin untuk sesi interaktif atau Mendapatkan token OAuth dalam alur mesin-ke-mesin untuk perwakilan layanan.
Penting
Token OAuth kedaluwarsa setelah satu jam.
Untuk aplikasi yang mempertahankan koneksi database yang berjalan lama, Anda harus menerapkan rotasi token untuk menyegarkan kredensial secara otomatis sebelum kedaluwarsa. Tanpa rotasi token, aplikasi Anda akan kehilangan konektivitas database setelah satu jam.
Lihat Contoh rotasi token untuk contoh kode.
Untuk menghubungkan menggunakan peran OAuth:
- Dari Aplikasi Lakebase, pilih proyek Anda dan klik Sambungkan.
- Pilih cabang, komputasi, dan database yang ingin Anda sambungkan, lalu pilih identitas Databricks Anda dari menu drop-down Peran .
- Salin cuplikan
psqlkoneksi ke terminal Anda dan masukkan. - Saat dimintai kata sandi, klik Salin Token OAuth dan masukkan sebagai kata sandi Anda:
Menyambungkan dengan kata sandi Postgres bawaan
Autentikasi kata sandi Postgres asli memungkinkan Anda terhubung menggunakan peran Postgres dengan kata sandi database tradisional.
Untuk terhubung dengan autentikasi kata sandi Postgres asli:
- Dari Aplikasi Lakebase, pilih proyek Anda dan klik Sambungkan.
- Pilih cabang, komputasi, dan database yang ingin Anda sambungkan, lalu pilih peran Postgres dari menu drop-down Peran .
- Salin cuplikan
psqlkoneksi ke terminal Anda dan masukkan untuk menyambungkan.