Condividi tramite


Estendere le pipeline in Power Platform

Le pipeline possono essere personalizzate per soddisfare le esigenze specifiche di un'organizzazione. Ad esempio, puoi aggiungere approvazioni, eseguire la distribuzione tramite entità servizio e integrare con sistemi di record interni, Azure DevOps, GitHub e molto altro. Poiché vengono utilizzati eventi aziendali Microsoft Dataverse, la logica aziendale può essere eseguita all'interno di Power Automate o vari altri abbonati. Che la tua pipeline sia semplice o sofisticata all'interno, l'esperienza di implementazione rimane semplice per i produttori all'esterno.

Importante

  • Nuove estensioni delle pipeline vengono gradualmente implementate in tutte le aree geografiche e potrebbero non essere ancora disponibili nella tua.
  • I clienti delle pipeline esistenti potrebbero dover aggiornare l'applicazione delle pipeline di Power Platform per abilitare nuove funzionalità. Puoi gestire gli aggiornamenti nell'interfaccia di amministrazione di Power Platform.
  • Le pipeline personali create all'interno di Power Apps (make.powerapps.com) non possono essere estese.

Estensioni limitate disponibili

Le distribuzioni delle pipeline avanzano attraverso più passaggi predefiniti fino al completamento della distribuzione. Le estensioni limitate inseriscono passaggi personalizzati nella progressione in cui è possibile eseguire la logica aziendale personalizzata. È come il tuo treno personale di cui hai il controllo su dove si ferma e se continua o meno.

Diagramma di formazione estensibilità

Se abilitata, ciascuna estensione inserisce un passaggio personalizzato in un punto diverso all'interno della progressione di una distribuzione. Le estensioni possono essere utilizzate da sole o insieme.

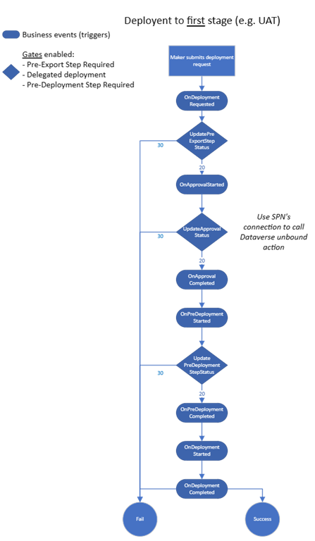
  • Il passaggio di pre-esportazione obbligatorio consente di eseguire una logica di convalida personalizzata quando viene inviata una richiesta di distribuzione. Le pipeline non esporteranno la soluzione da un ambiente di sviluppo finché questo passaggio non verrà contrassegnato come completato. Abilitare questa opzione solo per la prima fase di una pipeline. Ad esempio, i test di assistenza utente (UAT).

  • La distribuzione delegata esegue le distribuzioni utilizzando l'identità di un responsabile del servizio o di una fase della pipeline anziché quella del richiedente. Questa identità garantisce che gli autori possano richiedere distribuzioni senza accesso elevato (o alcuno) all'interno degli ambienti di destinazione. Richiede l'approvazione di un'identità autorizzata.

  • Fase di pre-distribuzione obbligatoria offre ulteriore flessibilità per inserire una fase personalizzata dopo l'approvazione di una distribuzione. Ad esempio, se è necessaria un'approvazione finale.

Abilita estensioni limitate

I passaggi inseriti abilitando un'estensione controllata rimangono in uno stato in sospeso finché la logica aziendale non viene eseguita e infine segnala all'host delle pipeline di completare o rifiutare il passaggio. Gli autori possono vedere quando una distribuzione è in sospeso e annullare la richiesta di distribuzione fino alla fase finale della distribuzione.

Nota

Una volta esportati gli elementi della soluzione gestita e non gestita, il sistema li archivia nell'host della pipeline e vieta qualsiasi manomissione o modifica. Lo stesso elemento gestito, per versione, verrà distribuito in tutte le fasi successive della pipeline in ordine sequenziale. Ciò garantisce che nessuna soluzione possa aggirare gli ambienti di controllo qualità o i processi di approvazione.

Comprendere i trigger e le azioni delle pipeline

Ogni passaggio della distribuzione di una pipeline attiva un evento in tempo reale all'inizio e al completamento del passaggio per il quale è possibile avviare una logica personalizzata. Vengono prodotti trigger aggiuntivi quando le estensioni limitate sono abilitate. Corrispondono al passaggio personalizzato inserito quando un'estensione viene abilitata nella fase della pipeline.

Le tabelle qui indicano i trigger e le azioni richieste per ciascuna estensione. I parametri di output di ciascun trigger possono essere utilizzati nei passaggi successivi di un flusso cloud.

Estensione limitata Il passaggio ha avviato il trigger Trigger passaggio completato Azioni non associate Connessione da utilizzare
Passaggio di pre-esportazione obbligatorio OnDeploymentRequested N/A UpdatePreExportStepStatus Qualsiasi identità con accesso per aggiornare il record di esecuzione della fase di distribuzione
È una distribuzione delegata OnApprovalStarted OnDeploymentCompleted Creare una connessione come entità servizio o proprietario della fase della pipeline come configurato nella fase della pipeline. Il proprietario della fase della pipeline deve essere un proprietario dell'entità servizio in Microsoft Entra ID.
Passaggio di pre-distribuzione obbligatorio OnPreDeploymentStarted OnPreDeploymentCompleted UpdatePreDeploymentStepStatus Qualsiasi identità con accesso per aggiornare il record di esecuzione della fase di distribuzione

Nota

Trigger OnDeploymentRequested per tutte le distribuzioni.

Distribuzione al diagramma della prima fase

Trigger

I trigger sono disponibili nei flussi cloud Power Automate all'interno dell'ambiente host delle pipeline sotto il triggerQuando viene eseguita un'azione del connettore Dataverse.

  • Catalogo: Microsoft Dataverse Comune.
  • Categoria: Power Platform Condotte.
  • Nome tabella: (Nessuno).
  • Nome azione: seleziona un'opzione dall'elenco. Le pipeline forniscono le seguenti azioni personalizzate che producono un trigger nei flussi cloud Power Automate. Gli eventi correlati all'approvazione e a OnPreDeployment* si attivano solo quando l'estensione corrispondente è abilitata. OnDeploymentRequested
    OnApprovalStarted
    OnApprovalCompleted
    OnPreDeploymentStarted
    OnPreDeploymentCompleted
    OnDeploymentStarted
    OnDeploymentCompleted

Di seguito viene riportato uno screenshot di esempio di un trigger.

Trigger delle pipeline in Power Automate

Condizioni di trigger

Le condizioni di trigger di Power Automate ti consentono di personalizzare il trigger di modo che il flusso venga eseguito solo quando vengono soddisfatte determinate condizioni. Ad esempio, è possibile che sia necessario eseguire flussi diversi e regole business associate in pipeline o fasi di pipeline differenti. Ciò aiuta anche a mantenere basso il consumo delle esecuzioni del flusso e delle richieste di Power Platform.

Condizioni di attivazione delle pipeline in Power Automate

Attivare un flusso per una pipeline specifica

Attiva l'esecuzione di un flusso per tutte le fasi di una pipeline (Contoso Pipeline). In questo esempio, sostituisci "Contoso Pipeline" con il nome della tua pipeline:

@equals(triggerOutputs()?['body/OutputParameters/DeploymentPipelineName'], 'Contoso Pipeline')

Attivare un flusso per una specifica fase in una pipeline

Attiva un flusso per una fase di distribuzione con il nome della fase uguale a "Contoso UAT":

@equals(triggerOutputs()?['body/OutputParameters/DeploymentStageName'], 'Contoso UAT')

Attivare un flusso per una specifica fase in una pipeline

Attiva un flusso per fasi di distribuzione con il nome della fase contenente "QA":

@contains(triggerOutputs()?['body/OutputParameters/DeploymentStageName'], 'QA')

Per ulteriori informazioni sulle espressioni usate nelle condizioni: Usare espressioni nelle condizioni per verificare più valori.

Azioni

Dopo aver eseguito la logica desiderata nei flussi cloud, utilizza Esegui un'azione non associata insieme all'azione corrispondente per ciascuna estensione limitata.

Questi parametri vengono esposti attraverso le azioni per le estensioni limitate corrispondenti.

  • UpdatePreExportStepStatus, UpdateApprovalStatus e PreDeploymentStepStatus:
    • 10 è lo stato di attesa impostato dal sistema.
    • 20 per aver completato il passaggio.
    • 30 per aver rifiutato il passaggio. La distribuzione non procederà e lo stato verrà impostato su non riuscito. Puoi anche aggiungere commenti sia rivolti all'autore che rivolti all'amministratore per indicare il motivo del rifiuto.
  • ApprovalComments e commenti pre-distribuzione:
    • I commenti visibili al produttore all'interno delle pipeline eseguono la cronologia. Destinato ai responsabili per l'approvazione per condividere commenti con l'autore richiedente. Ad esempio, il motivo per cui la loro implementazione è stata rifiutata o informazioni sui processi specifici dell'azienda.
  • PreExportProperties e ApprovalProperties:
    • Gli amministratori possono archiviare qui informazioni o parametri personalizzati senza che questi vengano visualizzati dagli autori, ad esempio un collegamento all'esecuzione o all'approvazione del flusso o altri dati pertinenti. L'intento è fornire flessibilità e semplificare il reporting personalizzato per i dati relativi alla distribuzione.

Esempi

Scarica e quindi importa le soluzioni gestite desiderate nell'ambiente host delle pipeline. Questi esempi possono essere personalizzati per soddisfare le esigenze univoche della tua organizzazione.

Esempi di estensibilità delle pipeline

Questo download contiene flussi cloud di esempio per l'utilizzo dei trigger e delle azioni precedenti con le pipeline. Ulteriori informazioni: Scarica soluzione di esempio

Esempi di distribuzione delegati

Questo download contiene flussi cloud di esempio per la gestione delle approvazioni e la condivisione di app e flussi canvas distribuiti all'interno dell'ambiente di destinazione. Ulteriori informazioni: Scarica soluzione di esempio

Passaggi successivi