Condividi tramite


Configurare Hub eventi con Microsoft Purview per inviare e ricevere i messaggi degli argomenti di Atlas Kafka

Questo articolo illustra come configurare Microsoft Purview per poter inviare e ricevere eventi degli argomenti di Atlas Kafka con Hub eventi di Azure.

Se l'ambiente è già stato configurato, informazioni su come iniziare a usare la libreria .NET Azure.Messaging.EventHubs per inviare e ricevere messaggi.

Prerequisiti

Per configurare l'ambiente, sono necessari alcuni prerequisiti:

  • Sottoscrizione di Microsoft Azure. Per usare i servizi di Azure, inclusi Hub eventi, è necessaria una sottoscrizione di Azure. Se non si dispone di un account Azure, è possibile iscriversi per una versione di valutazione gratuita o usare i vantaggi per gli abbonati MSDN quando si crea un account.
  • Un account Microsoft Purview attivo.

Configurare Hub eventi

Per inviare o ricevere i messaggi degli argomenti di Atlas Kafka, è necessario configurare almeno uno spazio dei nomi di Hub eventi. Puoi:

Nota

Se l'account Microsoft Purview è stato creato prima del 15 dicembre 2022, potrebbe essere già associata una risorsa di Hub eventi gestita all'account. È possibile archiviare le risorse gestite in Impostazioni nella pagina dell'account Microsoft Purview nel portale di Azure. Screenshot che mostra l'interruttore dello spazio dei nomi di Hub eventi evidenziato nella pagina Risorse gestite della pagina dell'account Microsoft Purview nel portale di Azure.

  • Se questa risorsa non viene visualizzata o è disabilitata, seguire la procedura seguente per configurare hub eventi.

  • Se è abilitato, è possibile continuare a usare questo spazio dei nomi di Hub eventi gestito, se si preferisce. (C'è un costo associato. Vedere la pagina dei prezzi. Se si vuole gestire il proprio account hub eventi, è prima necessario disabilitare questa funzionalità e seguire la procedura seguente. Per mantenere aggiornata la versione TLS supportata dell'hub eventi, è consigliabile usare l'hub eventi BYO.Se si disabilita la risorsa di Hub eventi gestita, non sarà possibile riabilitare una risorsa di Hub eventi gestita. Sarà possibile configurare solo hub eventi personalizzati.

Bring your own Event Hubs namespace

È possibile configurare uno spazio dei nomi Hub eventi di Azure esistente con hub eventi o crearne uno nuovo per connettersi a Microsoft Purview.

Autorizzazioni di Hub eventi

Per eseguire l'autenticazione con hub eventi, è possibile usare:

  • Identità gestita di Microsoft Purview (scelta consigliata)
  • Identità gestita assegnata dall'utente : disponibile solo quando si configurano gli spazi dei nomi dopo la creazione dell'account e se si usano Hub eventi con una rete aperta.

Queste identità necessitano almeno delle autorizzazioni di collaboratore nell'hub eventi per poterle configurare per l'uso con Microsoft Purview.

Rete di Hub eventi

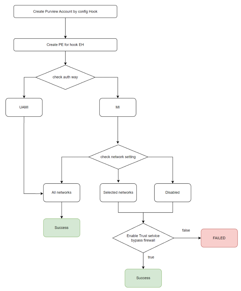
  1. Se l'account Microsoft Purview usa endpoint privati, configurare un endpoint privato di inserimento per connettersi a Hub eventi.

  2. La rete dell'area di lavoro di Hub eventi deve essere configurata in uno dei due modi seguenti:

    • Accesso alla rete pubblica impostato su Reti selezionate o Disabilitato, Consenti ai servizi Microsoft attendibili di ignorare il firewall impostato su e usare l'identità gestita di Microsoft Purview per l'autenticazione.
    • Accesso alla rete pubblica impostato su Tutte le reti e tramite l'identità gestita di Microsoft Purview o un'identità gestita assegnata dall'utente per l'autenticazione.

    Lo stato di Microsoft Purview come servizio attendibile significa che, purché Consenti ai servizi Microsoft attendibili di ignorare questo firewall sia impostato su nella risorsa Hub eventi, gli hook possono comunque ricevere messaggi da Hub eventi.

Diagramma di flusso della rete di Hub eventi, che mostra il percorso di esito positivo in tutte le reti o l'abilitazione di servizi attendibili.

Per altre informazioni sulla rete per Hub eventi, vedere la documentazione Hub eventi di Azure.

Configurare Hub eventi per pubblicare messaggi in Microsoft Purview

  1. Passare alla configurazione kafka nella pagina impostazioni dell'account Microsoft Purview nel portale di Azure.

    Screenshot che mostra l'opzione di configurazione Kafka nel menu Microsoft Purview nella portale di Azure.

  2. Selezionare Aggiungi configurazione e configurazione hook.

    Nota

    È possibile aggiungere quante configurazioni hook sono necessarie.

    Screenshot che mostra la pagina di configurazione di Kafka con l'opzione Aggiungi configurazione e configurazione hook evidenziata.

  3. Assegnare un nome alla configurazione hook, selezionare la sottoscrizione, uno spazio dei nomi di Hub eventi esistente, un hub eventi esistente a cui inviare le notifiche, il gruppo di consumer che si vuole usare e il tipo di autenticazione che si vuole usare.

    Consiglio

    È possibile usare più volte lo stesso spazio dei nomi di Hub eventi, ma ogni configurazione avrà bisogno di hub eventi personalizzati.

    Screenshot che mostra la pagina di configurazione hook, con tutti i valori compilati.

  4. Seleziona Salva. Il completamento della configurazione richiede alcuni minuti.

  5. Al termine della configurazione, è possibile iniziare la procedura per pubblicare i messaggi in Microsoft Purview.

Configurare Hub eventi per la ricezione di messaggi da Microsoft Purview

  1. Passare alla configurazione kafka nella pagina impostazioni dell'account Microsoft Purview nel portale di Azure.

    Screenshot che mostra l'opzione di configurazione Kafka nel menu Microsoft Purview nella portale di Azure.

  2. Se è già presente una configurazione di tipo Notifica, Hub eventi è già configurato ed è possibile iniziare la procedura per ricevere i messaggi di Microsoft Purview.

    Nota

    È possibile configurare un solo hub eventi di notifica alla volta.

    Screenshot che mostra l'opzione di configurazione Kafka con una configurazione del tipo di notifica pronta.

  3. Se non è già presente una configurazione di notifica , selezionare Aggiungi configurazione e configurazione di notifica.

    Screenshot che mostra la pagina di configurazione di Kafka con l'opzione Aggiungi configurazione e configurazione delle notifiche evidenziata.

  4. Assegnare un nome alla configurazione della notifica, selezionare la sottoscrizione, uno spazio dei nomi di Hub eventi esistente, un hub eventi esistente a cui inviare le notifiche, le partizioni da usare e il tipo di autenticazione che si vuole usare.

    Consiglio

    È possibile usare più volte lo stesso spazio dei nomi di Hub eventi, ma ogni configurazione avrà bisogno di hub eventi personalizzati.

    Screenshot che mostra la pagina di configurazione dell'hub di notifica, con tutti i valori compilati.

  5. Seleziona Salva. Il completamento della configurazione richiede alcuni minuti.

  6. Al termine della configurazione, è possibile iniziare la procedura per ricevere i messaggi di Microsoft Purview.

Rimuovere hub eventi configurati

Per rimuovere gli spazi dei nomi configurati di Hub eventi, è possibile seguire questa procedura:

  1. Cercare e aprire l'account Microsoft Purview nel portale di Azure.

  2. Selezionare Configurazione kafka nella pagina impostazioni dell'account Microsoft Purview nel portale di Azure.

  3. Selezionare gli hub eventi da disabilitare. Gli hub hook inviano messaggi a Microsoft Purview. Gli hub di notifica ricevono notifiche.

  4. Selezionare Rimuovi per salvare la scelta e avviare il processo di disabilitazione. Il completamento può richiedere alcuni minuti.

    Screenshot che mostra la pagina di configurazione Kafka della pagina dell'account Microsoft Purview nella portale di Azure con il pulsante Rimuovi evidenziato.

Creare uno spazio dei nomi gestito

Se si preferisce avere uno spazio dei nomi di Hub eventi gestito, è necessario usare l'API REST per configurare l'account.

È possibile usare lo script seguente (impostare apiVersion = 2021-12-01) per aggiornare un account e in questo modo influirà solo sulla configurazione dell'hub eventi:

$body = @{"properties" = @{ "managedEventHubState" = "Enabled" }; "location" = $($location); "identity" = @{ "type"= $($type) } } | ConvertTo-Json
$Token=Get-AzAccessToken
$Headers = @{ "Authorization" = "Bearer $($Token.Token)" }
$Uri = "https://management.azure.com/subscriptions/$($subscription)/resourceGroups/$($rg)/providers/Microsoft.Purview/accounts/$($accountName)?api-version=$($apiVersion)"

Invoke-WebRequest -URI $Uri -Method Put -Body $body -Headers $Headers -ContentType "application/json"

Passaggi successivi