次の方法で共有


Microsoft Fabric への SAP データの抽出

この記事では、SAP データ抽出に使用できるさまざまなデータ ソースとツール、および分析目標に基づいて最適なオプションを選択する方法を包括的に理解します。 このコンテンツは、SAP システム内の各データ層の構造と目的について説明します。 また、Microsoft Fabric に対する統合機能と、信頼性、パフォーマンス、ビジネスアラインメントに関する考慮事項についても説明します。

Microsoft Fabric は、データ エンジニアリング、リアルタイム分析、データ サイエンス、ビジネス インテリジェンス、ガバナンスを 1 つのエクスペリエンスに統合する、完全に統合された SaaS ベースのデータ プラットフォームです。 OneLake 上に構築された Fabric は、データ ストレージを一元化し、データ エンジニアからビジネス ユーザーまで、ロール間のシームレスなコラボレーションを可能にします。 その中核となるのは、ストレージを一元化し、サービス間でシームレスなデータ アクセスを可能にする統合データ レイクである OneLake です。 Fabric では、Copilot と Azure AI Studio を通じて AI 機能も統合され、ユーザーはより迅速かつ直感的に分析情報を得ることができます。 シンプルさ、スケーラビリティ、コラボレーションのために設計された Microsoft Fabric は、組織が分析ワークフローを合理化し、複雑さを軽減し、AI 変革の過程を加速するのに役立ちます

企業は、ビジネス アプリケーション、IoT テレメトリ、AI ワークロードを統合するために、データランドスケープの基盤として Microsoft Fabric をますます採用しています。 すべての分析ワークロードを 1 つの環境に統合することで、Microsoft Fabric は分析情報の配信を高速化し、データ サイロを排除します。 SAP システムは、主要なビジネス運用をサポートするデータが含まれており、統合プラットフォームに統合できるため、最も重要なデータ ソースの 1 つです。 この統合により、エンタープライズ データが強化され、ビジネス パフォーマンスのより包括的なビューが可能になります。 ソースに関係なく、システムや部門間のデータを使用してエンド ツー エンドのビジネス プロセスを反映して、傾向を調査し、問題を強調する強力なダッシュボードを構築できます。 これは、関連するすべてのデータを 1 つのプラットフォームに統合することで実現されます。

Von Bedeutung

SAP システムからのデータ抽出を開始する前に、組織の SAP ライセンス資格を常に確認してください。 特定の抽出方法では、他のライセンスまたは特定の使用権限が必要な場合があります。

SAP システムのデータ ソース

SAP には複数のデータ アクセスレイヤーが用意されており、それぞれ異なる分析とレポートのニーズに対応しています。 このセクションでは、SAP ランドスケープで使用できる主な種類のデータ ソースについて説明し、その概要としくみについて説明します。

テーブルとビュー

SAP テーブルは、SAP システムのデータ ストレージの基本レイヤーです。 SAP で処理されるすべてのトランザクションは、入庫から請求書または販売注文まで、基になるリレーショナル データベース (HANA、Oracle、SQL Server など) の構造化テーブルのセットに格納されます。 これらのテーブルには、ビジネスの生のトランザクション データが含まれています。 最新バージョンの SAP システムでは、ABAP テーブルをデータベース テーブルに対して 1 対 1 で表現できます。 以前のリリースでは、常にそうであるとは限らず、データベース レベルでプール/クラスター テーブルにアクセスすることはできません。 テーブルを使用するには、SAP のデータ モデルに関する詳細な知識が必要です。そうしないと、ビジネス コンテキストを誤って解釈するリスクがあります。

コア Data Services ビュー/エクストラクター

コア データ サービス (CDS) ビューとエクストラクターは、業務上の SAP システム内で直接、トランザクション データのビジネス指向の多次元ビューを提供します。 これらのソースには、売上、購買、財務などの日常のプロセスでデータがどのように使用されるかを反映する定義済みのロジックが用意されています。 CDS ビューとエクストラクターは、生のテーブルにアクセスする代わりに、ビジネス上の意味に合わせてデータを公開します。 たとえば、アクティブな注文のみを表示したり、関連する説明や計算フィールドを含めたりします。

ビジネスウェアハウスインフォオブジェクト/インフォプロバイダ

インフォオブジェクトとインフォプロバイダは、SAP Business Warehouse (BW) セマンティック レイヤーの一部です。 これらは、BW アーキテクチャのすべてのレイヤーのモデリングとレポートで使用するファクトとディメンションに基づいて多次元モデルを形成します。 データがレイヤー内を移動すると、継続的に変換、クレンジング、エンリッチされます。 その結果、最終的なデータ マート内のデータは一貫性があり、エンタープライズ ダッシュボードとレポートで使用するために準備されます。

BW クエリ

クエリは、SAP BW に格納されているデータを使用するためのメイン インターフェイスです。 InfoProviders の上に計算、フィルター、集計を適用することで、主要な収益、コスト、数量メジャーなどのビジネスに適したメトリックを定義します。 クエリも SAP の承認モデルと緊密に統合され、パフォーマンスのために最適化されています。

適切なデータ ソースを選択する

適切なデータ ソースの選択は、最終的な目的と、再利用する既存の変換の量によって異なります。 前のセクションで説明したように、SAP システムは、生トランザクションから完全にモデル化されたビジネス メトリックまで、データ体験のさまざまな段階に適した複数のレイヤーのデータ アクセスを提供します。 トランザクション データは高度に正規化された形式で格納されます。つまり、冗長性を減らし、効率を向上させるために、情報が多数の小さい関連テーブルに分割されます。 これらのテーブルには、システムで生成されるのとまったく同じように、ビジネス プロセスの生出力が反映されます。 このような設計により、データの整合性が促進されますが、レポートと分析がより複雑になります。

ベース テーブルから上位レイヤーに移行する場合、各ステップにより、より多くの構造、一貫性、ビジネス上の意味との整合性が追加されます。 CDS ビューと BW エクストラクターは、基本的な結合、フィルター、ビジネス ロジックを適用して分析とレポートを簡略化することで、トランザクション データを多次元形式に整形します。 これらのオブジェクトは、レポートのニーズに応じて、同じ基になるデータに異なるパースペクティブを表示できます。 たとえば、1 つのビューで開いている販売注文に焦点を合わせ、別のビューで配信済みアイテムが強調表示されます。 この柔軟性により、生データを複製することなく、同じデータセットで複数の分析シナリオをサポートできます。

さらにデータ体験に沿って、BW オブジェクトは、エンタープライズ レポート用のデータの格納、構造化、および準備の責任を引き継ぐ役割を担います。 インフォオブジェクトと InfoProviders は、部門やツールをまたいで分析するための標準化された基盤を形成します。 一番上のクエリでは、定義済みのフィルター、計算、および主要数値を含む精選されたデータセットが公開され、ダッシュボードや外部分析プラットフォームで使用できるようになります。

一般的な推奨事項として、データ スタックでアクセスするレベルが高いほど、再利用できるコンテンツとビジネス ロジックが増えます。 ベース テーブルを手動で結合して販売注文の統合ビューを作成する代わりに、SAP によって配信される専用オブジェクトを適用できます。これには、関連する結合、フィルター、フィールド マッピングが既に含まれています。 この方法により、開発作業が大幅に削減され、システム内でのデータの使用方法との一貫性が確保されます。 ただし、特定のドキュメントの状態をフィルター処理するなど、組み込みの変換を受け入れることも意味します。 他のフィールドが必要な場合は、CDS ビューを拡張するなどして、ソース レベルで変更を行う必要があります。

次の表に、一般的なシナリオの例を示し、それぞれのケースで最適な SAP データ ソースを推奨します。 特定のオブジェクトの使用は設計上の決定であり、使用可能なオプション、データ要件、およびシステム機能に基づいて常に評価する必要があります。

シナリオ/意図 推奨されるデータ ソース
未加工のトランザクション テーブルにアクセスし、カスタム変換とビジネス ロジックを自分で適用したいと考えています。 SAP テーブル
SAP の基になるデータ モデルに関する詳細な知識がなく、トランザクション システムの既存の構造とリレーションシップを再利用したいと考えています。 CDS ビュー/BW エクストラクター
トランザクション データに基づいてダッシュボードを構築する必要がありますが、ビジネスに合わせて調整された精選されたモデルを使用することを好みます。 CDS ビュー/BW エクストラクター
私の組織には、検証済みのデータ モデルを含む BW システムが既にあり、それらをレポートの基礎として使用したいと考えています。 BW インフォオブジェクト / InfoProviders
BI ツールで使用できる、事前に定義された制限とビジネス固有のキー数値を含むセキュリティで保護されたレポート レイヤーが必要です。 BW クエリ

接続オプションの概要

次の表は、SAP システムに対して使用可能な接続オプションをまとめたものです。

コネクタ 情報源 利用シーン ETL ソリューション
SAP BW (アプリケーション サーバーまたはメッセージ サーバー) SAP BW、SAP BW/4HANA
SAP S/4HANA
多次元分析レイヤーへのアクセス Microsoft Fabric (データフロー Gen2)
SAP HANA SAP HANA、SAP HANA Cloud
SAP Datasphere
SAP BW-on-HANA
SAP BW/4HANA
多次元分析レイヤーへのアクセス
SQL アーティファクト (テーブル、ビュー) へのアクセス
SAP BW on-HANA または BW/4HANA によって公開されている HANA 計算ビューへのアクセス
Microsoft Fabric (Dataflow Gen2、
パイプライン
コピー ジョブ)
SAP テーブル (アプリケーション サーバーまたはメッセージ サーバー) SAP S/4HANA
SAP ECC
SAP データ ディクショナリ (DDIC) テーブル、ビュー
ABAP CDS ビュー
Microsoft Fabric (パイプライン)
SAP CDC SAP S/4HANA
SAP ECC
SAP データ ディクショナリ (DDIC) テーブル、ビュー
ABAP CDS ビュー
Azure Data Factory (データ フロー)
SAP BW OpenHub (アプリケーション サーバーまたはメッセージ サーバー) SAP BW BW InfoProviders (ADSO) のデータへのアクセス Microsoft Fabric (パイプライン)
OData SAP SuccessFactors
SAP C4C
SAP S/4HANA
SAP ECC
OData サービス Microsoft Fabric (Dataflow Gen2、
パイプライン)
ODBC SAP HANA、SAP HANA Cloud
SAP Datasphere
SQL アーティファクト (テーブル、ビュー) へのアクセス Microsoft Fabric (データフロー Gen2、パイプライン)
ミラーリングを開く SAP S/4HANA
SAP ECC
(サード パーティの機能に基づく)
SAP データ ディクショナリ (DDIC) テーブル、ビュー
ABAP CDS ビュー
Microsoft Fabric
Premium 送信統合 SAP S/4HANA
SAP ECC
SAP BW、SAP BW/4HANA (および Datasphere 接続オプションに従ったその他のソリューション)
SAP データ ディクショナリ (DDIC) テーブル、ビュー
ABAP CDS ビュー
SAP ODP
SAP Datasphere

SAP データ抽出ツールとソリューション

このセクションでは、MICROSOFT Fabric に SAP データを抽出するときに考慮する必要がある使用可能なツールとソリューションの概要について説明します。

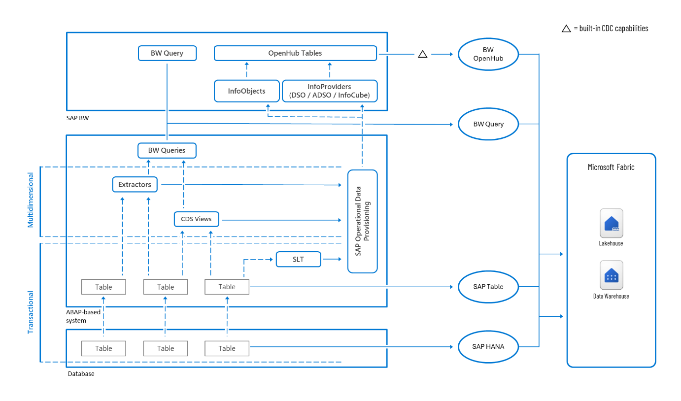
Microsoft Fabric を使用した SAP データ抽出

Microsoft Fabric のパイプラインとデータフローを使用して、さまざまな SAP データ ソースからデータを抽出および変換できます。

図 1: Microsoft Fabric 内の SAP データ接続オプション。

図は、Microsoft Fabric 内の SAP データ接続オプションを示しています。

SAP Table コネクタ

SAP Table コネクタは ABAP ベースの SAP システムに接続し、テーブル データのスナップショット抽出を可能にします。 単純な ABAP に似た構文を使用したデータ フィルター処理がサポートされています。 より大きなデータ ボリュームの場合は、タイムスタンプを投稿してテーブルをより小さなチャンクに分割するなど、選択した列に基づいて組み込みのパーティション分割を適用できます。 コネクタは、Microsoft Fabric のパイプラインを介して使用できます。

SAP HANA コネクタ

SAP HANA コネクタを使用すると、SAP HANA データベースに接続できます。 HANA 計算ビューに基づく多次元分析レイヤーと、テーブルとビューに格納されているデータへのアクセスを提供するトランザクション レイヤーの 2 つのアクセス レイヤーがサポートされています。

セマンティック モデリングと分析用に設計された Dataflow Gen2 経由で接続する場合、SAP HANA コネクタは通常、多次元レイヤーにアクセスします。 計算ビューは SAP BW クエリと同様に機能し、組み込みのロジックに従ってキュレーションされたデータと KPI に直接アクセスするためによく使用されます。

これに対し、ETL と大規模なデータ インジェスト用に構築された Microsoft Fabric パイプライン内でコネクタを使用する場合、既定ではデータベース テーブルと SQL ビューにアクセスします。 この方法は、大規模なデータセットを並列に分割して処理できる他のデータパーティション分割機能により、より大量のデータを操作する場合に適しており、パフォーマンスとスケーラビリティが向上します。

汎用 ODBC

汎用 ODBC 接続を使用すると、SAP HANA を含むがこれらに限定されない、幅広いデータベースへの接続が可能になります。 基になるテーブルやビューに柔軟にアクセスでき、生のトランザクション データへの直接アクセスが必要なシナリオに適しています。 SAP HANA データベースと共に使用すると、Generic ODBC コネクタがトランザクション レイヤーに接続され、ユーザーはベース テーブルと SQL ビューのデータに対してクエリを実行できます。

SAP BW コネクタ

SAP BW コネクタは、SAP システムの多次元分析レイヤーにアクセスするように設計されています。 ビジネス対応のデータセットを提供するために使用され、定義済みのメジャー、階層、フィルター、および承認が含まれるため、データを簡単に解釈してレポートおよび分析ツールで使用できます。 コネクタは、キュレーションされた意味的に豊富なデータを抽出する信頼性の高い方法を提供します。これは、エンタープライズ レポート標準と密接に連携します。 このコネクタでは、SAP BW および BW/4HANA からの BW クエリと、SAP S/4HANA の埋め込み分析レイヤーがサポートされています。これは SAP CDS ビューへのアクセスに使用できます。

SAP BW OpenHub

SAP BW OpenHub コネクタを使用すると、SAP BW システムの OpenHub 変換先からデータを抽出できます。 OpenHub 変換先は、外部で使用するために BW マネージド データを公開するために使用されます。 SAP データ転送プロセス (DTP) でサポートされているオブジェクトは、データストア オブジェクト (DSO)、インフォキューブ、データソースなど、OpenHub のソースとして機能できます。 これにより、構造化された変換されたデータをエクスポートするための柔軟なオプションになります。

コネクタは差分抽出をサポートしており、最後に成功した読み込み以降に変更されたレコードのみをキャプチャします。 差分処理は、DTP で定義されているロジックに基づいて SAP BW システムによって管理されます。通常は、タイムスタンプ、要求 ID、または変更ログの位置を使用します。 構成が完了すると、デルタ ロジックが自動的に適用されるため、手動による追跡やカスタム実装の必要性が軽減されます。

OData コネクタ

データ抽出は、標準化された REST ベースのプロトコルを介して SAP システムからビジネス データを公開する OData サービスでも処理できます。 このアプローチは、SAP S/4HANA や SAP Business Suite などの SAP ゲートウェイ サービスを介して利用できるデータにアクセスするのに適しています。 SAP は、多くの主要なビジネス オブジェクトとプロセスをカバーする、構成済みの OData サービスの豊富なセットを提供します。 さらに、カスタムまたは標準の CDS ビューを OData エンドポイントとして公開できるため、セマンティックに豊富で適切に構造化されたデータを柔軟に取得できます。

Azure Data Factory を使用した SAP データ抽出

Azure Data Factory は、さまざまなシステム間でデータを移動および変換するためのパイプラインを構築およびスケジュールできるクラウドベースのデータ統合サービスです。 SAP Table や SAP BW などの SAP 固有のコネクタを含む多くのデータ コネクタは、Microsoft Fabric で既に使用できます。 SAP 統合がオンボードする予定の新しいワークロードであり、分析のために Microsoft Fabric を検討している場合は、データ統合にも使用することを強くお勧めします。 これにより、データ インジェスト、変換、および分析全体にわたって、1 つのプラットフォーム内でより統一されたエクスペリエンスの恩恵を受けることができます。 ただし、Azure Data Factory に SAP パイプラインが既に組み込まれている場合や、SAP CDC コネクタを使用する必要がある場合は、すぐに再プラットフォーム化する必要はありません。 既存のパイプラインとデータフローを OneLake と統合できます。

図 2: Azure Data Factory 内の SAP から Microsoft Fabric へのデータ接続オプション。

Azure Data Factory 内の SAP から Microsoft Fabric へのデータ接続オプションを示す図。

SAP CDC コネクタ

SAP CDC コネクタを使用すると、ABAP 環境で使用できる SAPOperational Data Provisioning フレームワークを 使用して SAP システムから増分データを抽出できます。 ODP フレームワークは、ソース システム内のデルタを自動的に追跡し、デルタ キューに格納します。 コネクタは、実行されるたびに、フレームワークによって管理されているサブスクリプションに基づいて、前回の抽出以降の新しいレコードまたは変更されたレコードのみを取得します。

次のような幅広い SAP データ ソースがサポートされています。

  • BW エクストラクター
  • コア データ サービス (CDS) ビュー
  • SAP ランドスケープ変換 (SLT)
  • BW InfoProviders
  • SAP HANA 情報ビュー

また、データのフィルター処理とパーティション分割をサポートして、抽出中のパフォーマンスを最適化し、データ量を制御します。

ターゲットがリレーショナル データ ストアの場合、SAP CDC コネクタは挿入、更新、および削除を自動的に適用して、コピー先とソースの同期を維持します。 この組み込みの差分マージ プロセスにより、ダウンストリーム システムは常に SAP データの最新の状態を反映し、手動調整を必要としません。

Microsoft では、SAP CDC コネクタをデータ抽出の信頼性の高いソリューションとして完全にサポートしていますが、SAP CDC コネクタを使用する前に、関連する SAP Note: 3255746 - ODP データ レプリケーション API の許可されていない使用 を参照して、現在の SAP ライセンスに関連しているかどうかを判断してください。

Azure Data Factory の SAP CDC コネクタの詳細を確認する

SAP Datasphere を使用した SAP データ抽出

SAP Datasphere は、異種システム間でデータを抽出および変換するための SAP のエンタープライズ レベルのソリューションです。 サード パーティのサービスへの接続をサポートし、企業のニーズに合わせて柔軟なデータ移動戦略を実現します。

図 3: SAP Datasphere 内の SAP から Microsoft Fabric へのデータ接続オプション。

図は、SAP Datasphere 内の SAP から Microsoft Fabric へのデータ接続オプションを示しています。

Premium 送信統合

Premium Outbound Integration を使用すると、SAP ソース システムからデータを抽出して Azure Data Lake Gen2 に取り込むレプリケーション フローを構成できます。 データ ソースは SAP Datasphere 内のオブジェクトである可能性がありますが、この統合により、SAP Datasphere に格納されずにソース システムから直接データを抽出することもできます。

データが Azure Data Lake Gen2 に到着すると、ショートカットを使用して Microsoft Fabric Lakehouses で公開できます。 これらのショートカットは、ストレージを複製することなく、取り込まれたデータへのシームレスな読み取り専用アクセスを提供し、Fabric 内で強力な分析および変換ワークフローを直接有効にします。

ODBC 接続

ODBC 接続により、お客様は Microsoft Fabric の Spark ノートブックから SAP Datasphere のビューを直接使用できるため、レプリケーションを必要とせずにリアルタイムのデータ探索、変換、高度な分析が可能になります。 SAP HANA コネクタを使用して、パイプラインとデータフローを使用して Microsoft Fabric Lakehouse にデータを取り込むこともできます。

パートナー ソリューション

信頼できるパートナーのエコシステムの拡大により、SAP S/4HANA や SAP BW/4HANA などの複雑な SAP 環境から Microsoft Fabric にデータを抽出する専門知識が提供されます。 これらのパートナーは、エンタープライズ固有の要件に対応するカスタムビルドのアドオンを提供することで、標準コネクタを超えています。

パートナー ソリューション ミラーリングを開く Lakehouse の統合 証明
ダブ サポートされています サポートされています リンク
ASAPIO サポートされています サポートされています リンク
Theobald サポートされています サポートされています リンク
Simplement サポートされています サポートされています リンク
SNP Glue サポートされています サポートされています リンク

オープン ミラーリングをサポートするパートナー ソリューションの詳細について説明します。

図 4: パートナー ソリューションを使用した SAP から Microsoft Fabric へのデータ接続オプション。

図は、パートナー ソリューションを使用した SAP から Microsoft Fabric へのデータ接続オプションを示しています。

パートナー ソリューションでは、通常、次の 2 つの統合パターンがサポートされます。

ミラーリングを開く

パートナー ソリューションは、一連のネイティブ Microsoft Fabric API を適用して、ソース データセットを Fabric のミラー化されたデータベースと同期します。 この方法により、ミラーリング エンジンによって変更が自動的に処理およびマージされるため、ターゲット テーブルはソースの一貫性と up-to日付のコピーを維持できます。

Microsoft Fabric でのオープン ミラーリングの詳細を確認します。

レイクハウス

Lakehouse の直接統合により、パートナーは完全モードと増分モードの両方で Fabric にデータを取り込むことができます。 この方法は柔軟性と制御を提供しますが、通常は、データがダウンストリーム分析に対応する前に、レコードの重複除去と統合を処理するための別の処理が必要です。

リソース

SAP Knowledge Center – データ統合

SAP CDC 機能の概要とアーキテクチャ

Microsoft Fabric の SAP 接続の新機能 - 2025 年 7 月