職位予測

コミュニティの関心グループが Yammer から Microsoft Viva Engage に移行されました。 Viva Engage コミュニティに参加し、最新のディスカッションに参加するには、「 Finance and Operations Viva Engage Community へのアクセスを要求する 」フォームに入力し、参加するコミュニティを選択します。

作業者に関連付けられる経費は、多くの場合、組織のコストの大きな割合を占めます。 予測職位を使えばそれらの経費を計画し予算計画に含めることができます。

予算計画の予測職位

職位予測のコンポーネント。

予測職位は、職位の経費について正確な予算金額を提供する 3 つの主要なコンポーネントを使用します。 これらの金額は予算計算のため予算計画にまとめることができます。

主要なコンポーネントは、予測職位 であり、1 つの職位に関連付けられるコスト データすべてを表します。 各バージョンに別の予算計画シナリオを割り当てることにより、予測職位の複数のバージョンを作成できます。 複数のバージョンは予算作成のために反復的なアプローチを可能にし、仮定シナリオを比較することができます。 各予測職位には人事管理の対応する職位が含まれています。

予算原価要素 は、、基準賃金、雇用主失業健康保険税、携帯電話手当など、職位と関連付けられる特定の費用を表す設定コンポーネントです。 予算原価要素には、計算で原価とオプションに使用される主勘定が含まれます。 各予算原価要素を、複数の予測職位に割り当てることができます。

報酬グループ は、予算原価要素をのセットの適用、および類似した特性がある職位の支払計算に使用されるオプションの設定コンポーネントです。 報酬グループは、支払レートの報酬グリッドを含めることができます。 グループが、予測職位に割り当てられると、グリッドのレベルとステップには、予測職位の所得を割り当てることができます。 原価要素のセットは自動的に追加されます。

予測職位プロセス

職位予測プロセスの図。

予測職位の一般的なプロセスでは、最初に設定コンポーネント (予算原価要素および報酬グループ) を作成します。 既存の職位に基づいて、予測職位が生成されます。 次いで、調整を行うことができます。 たとえば、職位を追加または終了したり、支払レートや福利厚生コストを変更したり、賃金増加を追加したりできます。 予測職位の複数のバージョンを作成して、さまざまな予算作成シナリオでの比較を容易に行えます。 次に、予算計画に予測職位を含め、予測職位からのコストを予算計画ラインとしてまとめることができます。

予算計画が修正されると、追加の予測職位のバージョンを作成できます。 これらの新しいバージョンは、リビジョンの基礎となります。

予測職位設定

設定を強調表示した図。

予算原価要素

予算原価要素は、予測職位のコスト詳細を定義するのに使用されます。 この詳細には、コストのタイプ、コスト計算の方法、および予測職位が予算計画に含まれる複数の日付にコストを割り当てるかどうかが含まれます。

特定のフィールドが予算原価要素の動作を定義します。 各予算原価要素には、所得給付金税金、または その他 の予算コストタイプが割り当てられます。 予算コストタイプは、主に合計を計算するのに使用されます。 予測職位の上書き 値は、要素の金額を予測職位について変更できるかどうかを指定します。 配賦方法 フィールドは、予測職位を予算計画に追加する場合に使用されます。 月毎、四半期毎、週毎、隔週毎で、異なる日付を有する個別の予算計画ラインに原価金額を分割できます。 開始日を選択して、予測職位で設定された開始日に 1 つの金額としてコストを割り当てます。

予算原価要素の原価金額の計算には、有効な日付を使用して、異なる期間に同じ原価要素を使用できるようにします。 1 つの主勘定は、原価金額を示す割合または年間金額とともに各期間に割り当てられます。 予算原価要素には、他の原価要素の割合または年間金額を使用できますが、両方は使用できません。 また、年間限度を指定できます。

原価要素が割合に基づく場合は、計算の基準として使用される予算原価要素を指定する必要があります。

Jodi の組織は、従業員の基準賃金の 5% のトレーニング手当を提供しています。 Jodi は、このコストの予算原価要素を作成します。 Jodi は新しい予算原価要素を作成し、給付金予算原価タイプを割り当てます。

Jodi は、マネージャーが給付金額を変更しないことを希望します。 そこで、Jodi は、予測職位の上書きフィールドで原価の変更を許可しないを選択します。 組織はこのコストを毎月均等に割り当てます。 そこで、Jodi は 四半期配賦方法 フィールドで選択します。

次に、Jodi は、原価計算行を加え、日付と主勘定を設定し、5.00 を割合として入力します。 組織には、この給付金に対し年間 $5,000 の上限があります。 そこで、Jodi は年間限度としてその金額を入力します。

最後に、Jodi は計算の基準として基準賃金に使用されるすべての収入原価要素を追加します。 これで予算原価要素を使用する準備が整いました。

報酬グループ

報酬グループを使用して、同様の報酬属性を持つグループ予測職位を行えます。 また、これらを使用して予測職位の所得および年間昇給を定義し、共通の予算原価要素をを割り当てられます。

報酬グループの基本的な機能は、予測職位に一連の予算原価要素を割り当てることです。 したがって、報酬グループを使用して、給付金計画や税などの共通の原価を追加できます。 予測職位を作成しているマネージャーは、追加するすべての原価要素を把握している必要はありません。 代わりに、報酬グループが選択されている場合に、原価要素を追加できます。 要素は 予算原価要素 タブの報酬グループ設定に追加されます。

報酬グループは、予測職位の所得レートを決定できます。 グループを設定し、時給または年間給与のいずれかを基準として使用して、予測職位の所得を計算します。 報酬レート テーブル タブで、支払レートの報酬グリッドが、割り当てられたレベルおよびステップに基づいて、予測職位に追加される所得を決定します。 これらのグリッドは、人事管理の既存の報酬グリッドに基づくことができます。 または、予算計画の新しい報酬グリッドを作成できます。

報酬レート テーブルの有効日と有効期限の日付は、どの日付でも支払いレートを変更できるようにします。 この機能は、交渉単位が予算サイクルの途中に一律昇給を交渉した場合に便利です。 この場合、既存のテーブルの有効期限をレート変更の日付の前日に変更し、新しい日付から開始する新しいレート テーブルを追加します。 新しいレート テーブルを作成するときに、既存のグリッドの新しい報酬グリッド を選択すると、人事管理の既存のレート テーブルを選択することができます。 作成したレート テーブルの、一括変更 オプションは、グリッドのすべてのレートに割合または一律の金額増加または減少を適用します。

報酬グループの 昇給スケジュール昇給日 フィールドは、職位が ステップ間を移動するために昇給を作成するときに使用します。 年次昇給は一般的なシナリオです。 昇給スケジュールは、昇給ステップに職位の記念日または単一の共通の日付のどちらを使用するかを決定します。 昇給スケジュールは、報酬グループのすべての予測職位に適用されます。

報酬のグループで選択された所得原価要素は、基準賃金や任意のステップ昇給を含む、グループ内の予測職位の所得を作成するときに使用します。 固定報酬プラン フィールドは、人事管理で報酬グループを固定報酬プランに関連付けます。 この関連付けによって、予測職位に作業者の固定報酬情報を割り当て、より正確な予算計画を作成できます。 報酬グループの報酬グリッド構造 (レベルおよびステップ) が固定報酬プランの構造に一致する必要があることに注意してください。 それ以外の場合は、システムは報酬グループ、および固定報酬プランを正しく関連付けることはできません。

予測職位の作成

「予測職位の作成」を強調表示した図。

既存の職位の予測職位の作成

最も正確な予算計画については、 既存の職位の詳細を使用して、現在職位が採用済みか空席かにかかわらず、予測職位を作成できます。

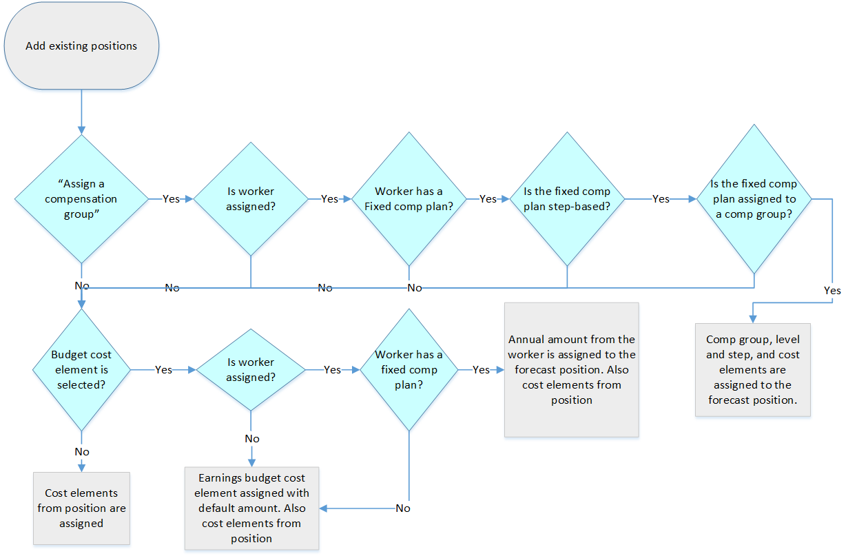
既存の職位を追加 機能で、組織内のすべての職位を表示します。 現在 の日付を設定することにより、過去のある日付に存在した職位、またはより一般的に、将来 (たとえば、次の予算サイクルの開始時) 存在する職位を含むように、職位のリストを変更できます。 予算計画プロセスおよび予算計画シナリオを選択し、リストから職位を選択し、OK をクリックして、選択した職位の予測職位を作成します。 予算計画プロセスとシナリオの個々の既存の職位について、予測職位を一つだけ作成できることに注意してください。 ただし、さまざまな予算計画シナリオを割り当てることにより、追加のバージョンを作成できます。

予算原価要素が人事管理の職位に割り当てられる場合、これらの予算原価要素は、予測職位に割り当てられ、既定の金額が使用されます。 予測職位の 割り当てられた作業者 フィールドは、作業者が割り当てられている場合、職位に割り当てられている作業者の名前に設定されます。 このフィールドは、単純なテキスト フィールドです。 直接リンクは作成されません。

予算原価要素が選択される場合、割り当てられた作業者が固定報酬プランを有するならば、、原価要素を使用して、固定報酬の年間金額が予測職位に割り当てられます。 作業者に固定報酬プランがない場合、または作業者が割り当てられていない場合、既定の金額が予算原価要素で使用されます。

報酬グループを割り当てる オプションが はい に設定されている場合、、職位に割り当てられた作業者が、(前述のように) 報酬グループに関連付けられているステップベースの固定報酬プランを有するなら、作業者のレベルおよびステップが、報酬グループとともに予測職位に割り当てられます。 報酬グループの所得予算原価要素が予測職位に追加され、報酬グループのレベルとステップの支払レートが使用されます。

報酬グループを割り当てる オプションの設定は、予算原価要素の割り当て 設定よりも優先されます。 この 2 つの設定は同時に使用できます。

「報酬グループを割り当てる」グラフ

別のオプションは、記念日の日付を割り当てることです。 割り当てられた作業者の選択した日付 (調整済開始日、作業者の開始日、雇用開始日、または勤続日数) は予測職位の記念日として設定され、情報用として、また昇給を生成する際に使用されます。

新しい予測職位の作成

2 つの方法で新しい予測職位を作成できます: 既存の予測職位をコピーする方法、および、全く新しい予測職位を作成する方法です。

予測職位が選択されている場合、選択した予測職位のコピー を選択し、提案済み の予測状態を有する新しい予測職位を作成します。 この予測職位は、割り当てられた作業者と、予算原価要素の注記を除いた、コピー元の予測職位と同じデータすべてを有します。 人事管理でも対応する新しい職位を作成することに注意してください。 この職位には、予測による作成 の説明がついています。

全く新しい予測職位を作成することもできます。 既存のジョブを選択し、予算計画プロセスおよび予算計画シナリオも選択します。 追加したいその他の詳細を追加できます。 この場合も、同時に人事管理で新しい職位が作成されます。

予測職位の使用

「予測職位の変更」を強調表示した図。

予測職位の複数のバージョン

予算サイクル既知の変更を適用するか、提案済みの変更をシミュレーションするように、予測職位を変更できます。 一般的には、予測職位のベースライン セットを作成し、それらの予測職位のコピーを作成し、コピーを使用して様々な変更のセットをシミュレーションします。 コピーはさまざまな予算計画シナリオに割り当てられますが、そうでない場合は、少なくとも変更が行われるまで、コピー元の予測職位と同一です。 オリジナルとコピーは、人事管理の同じ職位を共有します。

シナリオにコピー 機能が、この機能を提供します。 各人事管理の職位は各予算計画シナリオでただ 1 つの予測職位を有することができることに注意してください。

予測職位の変更

予測職位へ施される変更は、その予測職位に限定されます。 変更は、人事管理の職位レコードには影響しません。 また、ほとんどの変更は、編集中の予測職位に限定されます。 つまり、変更は、割り当てられる予算計画プロセスおよび予算計画シナリオに固有のものです。 複数のプロセスとシナリオにかかわる職位に共有されるフィールドへの変更は例外です。 これらのフィールドは、一般 タブおよび 財務分析コード タブでのフィールドを含みます。これらのフィールドが変更されると、新しい値はすべての予算計画シナリオの位置に適用されます。 したがって、これらのフィールドによってすべてのバージョンをすぐに更新できます。

予算原価要素

予算原価要素は予算計画に関する主要な情報: 予算金額、主勘定を提供します。 予算金額は、予測職位が計画に含まれる場合に予算計画に送信される金額です。 予算金額は計算され、直接変更することはできません。 この金額は、年間金額、または (予算原価要素の設定で定義された) 年間金額ベースの要素の割合の計算になります。 金額は、次に、要素の日付範囲 (開始日から終了日) の日数、また予測職位の フルタイム等価物 (FTE) 値を係数として除算されます。

たとえば、年間金額が 100,000 であり FTE 値が 0.50 である、2017 年 1 月 1 日から 2017 年 1 月 30 日の予算原価要素は、100,000 × (181 日 ÷ 365 日) × 0.50 = 24,794.52 として計算されます。

予算原価要素明細行は、FTE 値が予測職位上で変更される場合に、再計算する必要があります。 明細行は、発効日または破棄日の変更時に再計算する必要があります。 これらの日付を変更すると、予測職位の日付内にある必要がある予測原価要素の開始日と終了日が更新されることがあります。 再計算が必要な場合、再計算 ボタンが使用可能になり、「計算が必要」メッセージが表示されます。 再計算は、予算原価要素を追加、または削除した場合にも必要です。

組織が、経理担当者の職位の原価を削減するため 2 つのオプションを考慮します。 1 つのオプションは、年間の一部の間職位を終了することです。 もう 1 つのオプションは、1 年の半分に職位を変更することです。 Brad はベースライン シナリオで、既存の経理担当者の職位に関し予測職位を作成しました。 Brad はこのベースライン予測職位をシナリオ A にコピーし、破棄日を 5 月 31 日に設定し、再計算します。 Brad は次に、ベースライン予測職位をシナリオ A にコピーし、FTE 値を 0.50 に変更して再計算します。 これで Brad には、それぞれがオプションに対応した原価合計を有する 3 つのバージョンがあることになります。

報酬グループを割り当てる

予測職位に最初に報酬グループを割り当てると、報酬グループの既定の予算原価要素が追加されます。 要素原価が予測職位に既に割り当てられている場合、これらの要素原価はそのままです。 報酬グループが既に割り当てられ、変更される場合、既存の予算原価要素は削除され、報酬グループのセットと置き換えられます。

報酬レベルおよびステップを選択すると、所得予算原価要素 (報酬グループで定義されている) が追加されます。 年間金額は選択したレベルおよびステップのレート、ならびに報酬グループの年間の時間数 (または、年間ベースの賃金の場合、レベルとステップの総額) を使用して計算されます。 この場合も、、原価要素明細行の日付範囲および予測職位の FTE 値によってこの金額が考慮されます。

昇給の生成

ステップベースの報酬グループが割り当てられた予測職位に対し、年間昇給 (1 暦年あたり 1 回) を自動的に作成できます。 昇給の生成 をクリックし、所得予算原価要素を次の最上位ステップに追加します。 新しい所得予算原価要素の開始日は、予測職位に表示されるスケジュールされた昇給の日付です。 2 つの方法のうち 1 つの方法で、報酬グループからこの日付が設定されます。 報酬グループの昇給のスケジュールが 一般の日付 に設定されている場合、昇給の日付は報酬グループで指定されます。 昇給のスケジュールが 記念日 に設定されている場合、予測職位の記念日フィールドが使用され、予算サイクルが年を提供します。 予算サイクルに複数の暦年がある場合は、複数の昇給が追加されます。

現在の所得の予算原価要素は、昇給の日付の前日に更新されます。 昇給が生成されると、再計算プロセスが自動的に使用されます。 したがって、手動で再計算する必要はありません。

昇給の生成 を 2 回目にクリックすると、プロセスは再度実行されますが、それ以上レコードを追加しません。 昇給は 1 暦年あたり 1 回だけ作成されます。

他のページからの変更

予算原価要素および報酬グループ設定ページなどの他の領域からも、予測職位の更新ができます。 一括更新プロセスを使用して予測職位を変更することもできます。

予算原価要素 設定ページでは、2 つのオプションを使用できます: 職位への追加 および 更新の職位職位への追加 オプションは、選択した予測職位に予算原価要素を追加します。 要素が予測職位に既に割り当てられている場合、予測職位はスキップされます。 職位の更新 オプションは、選択した予測職位に現在の値 (主勘定、割合、年間金額など) を適用します。

各プロセスに予測職位を選択できる同様のページがあります。 職位への追加 ページは、選択に使用できるすべての予測職位を表示し、職位の更新 ページは、すでに予算原価要素が割り当てられた予測職位のみを表示します。 (したがって、更新の位置 ページは、どの予測職位にすでに原価要素が添付されているかを調べる方法を提供します。) 予測職位を上のグリッドから下のグリッドに移動して、それらを更新に含めます。

原価計算 タブ上の 日付の変更 機能は、予測職位の予算原価要素の開始日と終了日を即座に変更することに注意してください。 選択オプションは使用できません。

報酬グループ ページ上で、職位レートの更新 機能が、現在の報酬レート テーブルのレートをグループに割り当てられた予測職位に適用します。 レートが更新され、追加の原価要素明細行が、新しいレート テーブルの明細行に (日付に基づいて) 追加されます。 ただし、予算原価要素および昇給の日付は更新されません。 どの予算計画プロセスおよび予算計画シナリオを更新するか選択できます。 したがって、1 つのシナリオを更新し、比較のために他のシナリオを変更しないままにすることができます。

予測職位を選択し、一括更新 をクリックすると、同時に複数の予測職位を追加または変更できます。 多くのオプションが使用できます。 財務分析コード タブの 1 つのオプションは、ほかと少し異なり、予算原価要素に関連しています。 予算の既定値 オプションを はい に設定して、予算原価要素を追加できます。 予算原価要素が選択されていないが、予算の既定値はい に設定されている場合、現在割り当てられている予算原価要素がすべて削除されます。

変更された予測職位に対して、再計算プロセスが自動的に使用されます。

予算計画に予測職位を含める

「予算計画に追加」を強調表示した図。

予測職位を作成および変更する目的は、予算プランに追加して、予算プランに最も正確な予算額を含めることです。 予算計画に予測職位を追加する 2 つの方法があります。 予算計画の生成プロセスか選択プロセスを使用できます。

予測職位から予算計画を生成

予測職位から予算計画を生成 機能は、予測職位からの予算金額や FTE カウントを有するように、予算計画を作成または更新します。 予測職位からの予算金額は予算計画明細行の金額になり、財務分析コード値、および有効日付ごとに集計されます。 生成プロセスは、予算計画明細行に予測職位のソースを割り当てます。 職位を表示するには、予算計画レイアウトで予測職位を行として追加するか、予算計画明細行 照会を使用できます。 この割り当てをスキップする場合は、予算計画明細行に職位を含める オプションを いいえ に設定します。

予算計画 FTE シナリオを選択して、予算計画に FTE の番号を含めることができます。 ターゲット予算計画のレイアウトに含まれる数量タイプのシナリオだけを選択できます。 FTE シナリオを選択した場合、FTE 主勘定を指定する必要があります。 この勘定は数量の予算計画明細行を作成しても使用されます。

ソースで選択した予算計画プロセスおよび予算計画シナリオが、ターゲット シナリオの予算計画プロセスとシナリオを決定します。 これらの属性は、予測職位に割り当てられるため、予算計画と同期されている必要があります。 したがって、これらの属性は、ターゲット上で編集することはできません。

他の生成プロセスに関して、3 つのオプションを使用できます:

  • 新規予算計画の作成ターゲット セクションで選択した属性を持つ新しい計画を作成します。
  • 既存の予算計画シナリオを置き換え ー 選択された予算計画シナリオの予算計画のすべてのデータを削除し、選択した予測職位データを有する新しい行を作成します。
  • 既存の予算計画シナリオを更新し、新しいデータを追加 ー ソース行に一致するターゲット計画の既存の明細行を更新し、新しい明細行を新しいデータに追加します。 一致は、勘定科目、日付、予算クラスおよび予測職位などの他の値に基づきます。 ソースの位置番号に一致する位置番号があるすべての明細行は、ソースからの新しい明細行に置き換えられます。

予測職位の選択

予算計画に予測職位の予算金額を直接追加できます。 予算計画明細行上部の 職位の追加 機能を使用して、含める予測職位を選択します。

ソースとして選択できる予算計画シナリオは、計画のレイアウトに含められるシナリオに限定されます。 ターゲット タブの 1 つのオプションは、FTEのシナリオと主勘定が FTE カウントを含めるのに使用できるかどうかを指定するのに使用できますが、必須ではありません。

この選択プロセスは、生成プロセスの 既存の予算計画シナリオを更新し、新しいデータを追加 オプションのように動作します。 予測職位をが追加されているすべての既存の予算計画明細行は、削除され、予測職位の現在の状態に基づく新しい明細行に置き換えられます。

日付オプション

生成プロセスと選択プロセスの両方に関し、予算原価要素明細行の開始日が対応する予算計画明細行の有効日を決定します。 予算原価要素の設定ページの 配賦方法 フィールドは、配賦方法を指定します:

  • 開始日 – 予算計画明細行の有効日付として、予算原価要素の開始日が使用されます。
  • 毎月 – 予算金額は、日付範囲の月数で均等に分割され、各月の最初の日に割り当てられている一般的な月額を生成します。 最初の期間が 1 か月に満たない場合、その月の金額を、その月の中で原価が有効である日数を係数として除算し、結果を開始日付に割り当てます。 最後の月の金額は、合計予算金額と他のすべての月の合計の差額です。 したがって、丸めが最後の月の金額に影響を与える場合があります。
  • 四半期に 1 回 – この方法は、毎月 と同じですが、計算は3か月の期間実行されます。
  • 毎週 – ロジックは、 毎月四半期に 1 回 メソッドのロジックと似ています。 予算金額は、日付範囲の週数で均等に分割され、各週の最初の日に割り当てられている一般的な週額を生成します。 最初の期間が 1 週間に満たない場合、その週の金額を、その週の中で原価が有効である日数を係数として除算し、結果を開始日付に割り当てます。 最後の週の金額は、合計予算金額と他のすべての週の合計の差額です。 したがって、丸めが最後の週の金額に影響を与える場合があります。
  • 隔週 – この方法は、毎週 と同じですが、計算は 2 週間の期間実行されます。

予測職位を有する予算計画明細行の変更

予算計画明細行は、予算金額 (予測職位番号) のソースを表示しますが、リンクされていません。 したがって、予測職位への変更は、予算計画明細行に表示されず、予算計画明細行への変更は、予測職位に表示されます。 予測職位を変更し、更新を予算計画に含めたい場合、予測職位を再び計画にまとめる必要があります。 ただし、このプロセスは、予測職位が割り当てられているすべての明細行を削除することに注意してください。 したがって、それらの明細行に加えた変更はすべて削除されます。

どの予算計画に予測職位が含まれているか確認するには、 予算計画別予測職位 レポートを生成できます。 または、予測職位で、関連予算計画 情報ボックスを開いて計画を表示できます。