Microsoft MCPサーバー認定

Model Context Protocol (MCP) サーバー は、Microsoft 365 Copilotやその他の AI を利用したエクスペリエンスのためのツールとアクションを提供するサービスです。 外部のサード パーティのサービスがセキュリティで保護され、信頼性が高く、準拠していることを確認するには、Microsoft、すべてのユーザーが利用できるようにする前に認定プロセスを受ける必要があります。 現在、MCP サーバーの認定は、標準の Power Platform カスタム コネクタと同様に、Microsoft コネクタ認定プログラムを通じて処理されます。 言い換えれば、MCPサーバーは Power Platformコネクタ としてパッケージ化・提出され、すべての該当するマーケットプレイスのポリシーおよび技術基準を満たす必要があります。 この記事では、現在のMCPサーバー認証プロセスの概要を説明します。

認定MCPサーバー

認定された各 MCP サーバーには、Microsoft 365 Copilotやその他の AI エクスペリエンスと統合するツールとアクションの設定をサポートするための参照コンテンツが用意されています。 現在認定されているMCPサーバーのフィルターリストを見るには、 MCPサーバーへ行ってください。

Prerequisites

MCPサーバーを認証申請する前に、すべての資格要件、技術的要件、コンプライアンス要件を満たしていることを確認してください。

出版社の資格

MCPサーバーの認証を提出するには 、認証済みの出版社 である必要があります。 あなたの組織は以下の条件を満たさなければなりません:

  • Microsoft Partner Center アカウントを作成し、ビジネス確認を完了させます。

  • Microsoft 365 および Copilot プログラムに登録する。

  • 提出するMCPサーバーエンドポイントを所有または管理してください。

もしあなたが基盤となるサービスを所有していない独立系出版社であれば、直接投稿する資格はありません。 認証取得前にサービスオーナーと提携するか、確認を完了しなければなりません。

認証のサポート

MCPサーバーは、OAuth 2.0(推奨)、APIキー、またはBasic Authenticationなど、少なくとも1つの承認済み認証方法をサポートしなければなりません。

OAuthベースのMCPサーバーの場合は、アイデンティティプロバイダーに マルチテナントアプリケーション を登録し、提出時に必要なOAuth設定情報を提供してください。 また、Microsoftが各MCPツールを認証時に検証できるように、テスト資格情報や設定手順も提供する必要があります。

MCPの成果物とパッケージング

Power Platformコネクタと同じアーティファクトと構造を用いてMCPサーバーをパッケージ化してください。 以下の要素を含めてください:

  • すべてのMCPツールとエンドポイントを記述した完全なOpenAPI定義

  • 正しく設定された認証設定

  • 名前、説明、カテゴリ、アイコン、ローカライズなどの必要なメタデータ

  • MCPサーバーの公開ドキュメントとして機能する intro.md ファイル

intro.md にはMCPサーバーの目的、対応ツール、セットアップ手順、認証要件、既知の制限事項が記載されているべきです。 提出前にすべてのMCPツールを徹底的にテストし、一貫性と有効な回答を確保してください。

詳細については、「 認証用のコネクタファイルの準備」をご覧ください。

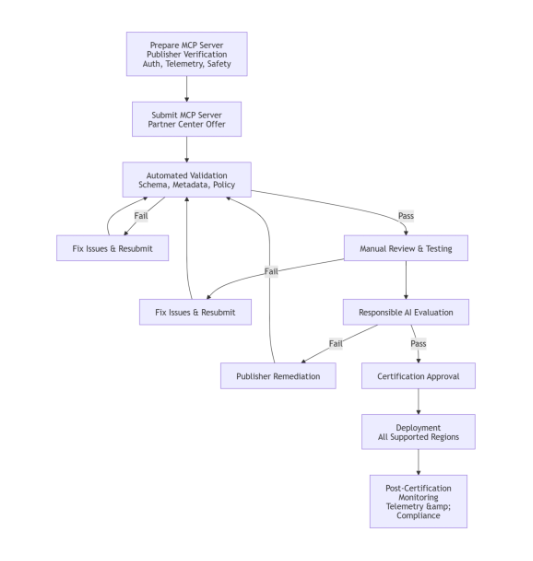
認定プロセス

MCPサーバー認証プロセスは、サービスがMicrosoftのセキュリティ、信頼性、コンプライアンス、責任あるAI利用の基準を満たすために複数の段階で構成されています。

提出用のパッケージ準備

Microsoft Partner Center で MCP サーバーの認定申請を送信するには、展開された 新しいオファー ドロップダウンから Microsoft Copilot Studio 向け Connectors and Agents カテゴリを選択します。 MCPサーバーは従来のコネクタとは異なりますが、このパイプラインを通じて認証・公開されます。

オファー作成時にメタデータ、法的およびサポート情報、必要なロゴを提供してください。 OpenAPIの定義、intro.md、サポートするアーティファクトを含むMCPパッケージをアップロードしてください。

ヒント

評価(EVAL)検査の証拠の提出は必須ではありません。 しかし、提出書類にEVALテスト証明を含めることで、Microsoftが期待される挙動や安全性シナリオをより効率的に検証し、認証審査プロセスを大幅に迅速化できます。

オファーの作成および提出に関する詳細な手順については、「 Verified publisher certification process(認証済み出版社認証プロセス)」をご覧ください。

自動検証

パッケージを送信後、Microsoftはスキーマの正確性、メタデータの完全性、パッケージングの整合性、ベースラインポリシー準拠性を自動検証します。 ブロック問題は解決しなければ、MCPサーバーは手動審査に進めません。

手動レビューとテスト

自動検証後、Microsoftは手動レビューを行い、MCPサーバーの機能、セキュリティ、コンプライアンス、テレメトリ、責任あるAI準備状況を評価します。 各MCPツールは、提供された認証情報を使って動作が文書と一致しているか確認してテストされます。 パブリッシャーは、安全なエンドポイント、ドメイン所有権の検証、最小特権アクセス、そして監査とトレーサビリティを支援するための十分なテレメトリを確保しなければなりません。

責任あるAI評価

AI駆動の挙動やユーザーデータに反応するツールを持つMCPサーバーでは、パブリッシャーが安全かつコンプライアンスのある行動を設計、テスト、文書化する責任があります。 Microsoftは通常シナリオ、エッジケースシナリオ、対抗シナリオを用いてMCPサーバーを評価し、安全性、権限処理、コンテンツポリシーの遵守を検証します。 出版社は認証承認前に安全でないまたは予期せぬ挙動を修正しなければなりません。

展開と地域での利用可能性

MCPサーバーがすべての検証とレビュー段階を通過し認証が承認されると、Microsoftはすべてのサポート地域に認証済みMCP統合を展開します。 この段階で、MCP サーバーは、標準の可用性とコンプライアンスの要件に従って、Microsoft 365およびCopilotエクスペリエンスで使用できるようになります。

承認と出版

すべてのレビューが成功すると、MCPサーバーは 認証され公開されます。 認定済み MCP サーバーは、関連するMicrosoft 365、Copilot、Power Platform の各エクスペリエンスで利用でき、公開元の属性と認定の状態が表示されます。

公開ドキュメントは提出されたメタデータと intro.md ファイルから生成され、Microsoftのドキュメントやディスカバリー体験を通じて表面化されます。

MCPサーバー認証プロセスを示しています。

認証後の責任

認定は継続的なコミットメントです。 出版社として、出版後のコンプライアンスと信頼性を維持する責任があります。 この責任を果たすには、次の操作を行う必要があります。

  • MCPサーバーの実装は認証された定義に沿い、新しいツールや重要な変更を導入した際には再度更新を提出してください。
  • 正確な文書管理とテレメトリーおよびサービスの健全性を監視すること。
  • サポートやコンプライアンスの問題には迅速に対応してください。 Microsoftは認証済みMCPサーバーに対して、回帰、セキュリティ上の問題、ポリシー違反を継続的に監視し、検出された場合は是正措置を講じる可能性があります。