API プラグインを使用する場合

完了

API プラグインを使用すると、宣言型エージェントが API と通信して外部データの読み取りと変更を行えるようにすることができます。 API プラグインを使用して宣言型エージェントを拡張するタイミングを決定する方法について説明します。

決定基準

API プラグインは、宣言型エージェントに強力な統合機能を提供します。 次の条件は、API プラグインがシナリオに適しているかどうかを判断するのに役立ちます。

基本モデルを超えたデータ

最初に理解する必要があるのは、エージェントが基本モデルからの情報のみを使用して要件を満たすことができるかどうかです。 内部データベースなどの追加情報にアクセスする必要がある場合は、API プラグインなどで拡張する必要があります。

データ図形

次に理解する必要があるのは、エージェントがアクセスする必要があるデータの形状です。 データは顧客レコードや注文のように構造化されているか、それともドキュメントやレポートのように構造化されていないのですか? データが構造化されている場合は、API プラグインでの使用に適しています。 非構造化の場合、エージェントが使用できる検索インデックスと API はありますか? それ以外の場合は、Copilot コネクタを使用してデータを Microsoft 365 に取り込み、検索機能を利用することを検討できます。

データ アクセス

API プラグインを使用する決定と、関連する作業の量を決定する最後の点は、プラグインがデータにアクセスできることです。 エージェントが接続できる API はありますか? API について説明する OpenAPI 仕様はありますか? API は、エージェントが処理できる認証メカニズムを使用していますか? API は簡単に理解できるか、使用するのか、それとも言語モデルでは行うことができなかった複雑なクエリを使用していますか?

条件を適用する

API プラグインは、宣言型エージェントを、その基本モデルの外部で構造化され頻繁に変更されるデータに接続する必要がある場合に最適に機能します。 この決定には微妙な違いがあるため、これらの条件をサンプル シナリオに適用する方法について考えてみましょう。

  • エージェントは、基本モデルを超えてデータにアクセスする必要がありますか? はい。 修復に関する情報は、エージェントの基本モデルの一部ではありません。 代わりに、情報はデータベースに格納され、API を介して公開されるため、API プラグインを使用すると、エージェントにこの情報へのアクセス権を付与するのに適した方法です。
  • 情報は構造化されていますか? はい。 修復情報は、API を介して公開される構造化データです。 それ以上の処理は必要ないため、API プラグインでの使用に適しています。
  • API を介して公開される情報はインターネット経由でアクセスできますか? はい。 修復情報は API を介して公開されます。 API はインターネット経由でアクセスでき、API キーを使用してセキュリティで保護されているため、エージェントは安全に操作できます。

API プラグインを持つ宣言型エージェントは、シナリオに適したソリューションのようです。 これは、すべての要件を満たし、ユーザーが修理に関する情報を変更できるように、将来的にアシスタントを拡張する機能を提供します。

API プラグインからのデータで応答する宣言型エージェントのスクリーンショット。

ガイダンスの概要

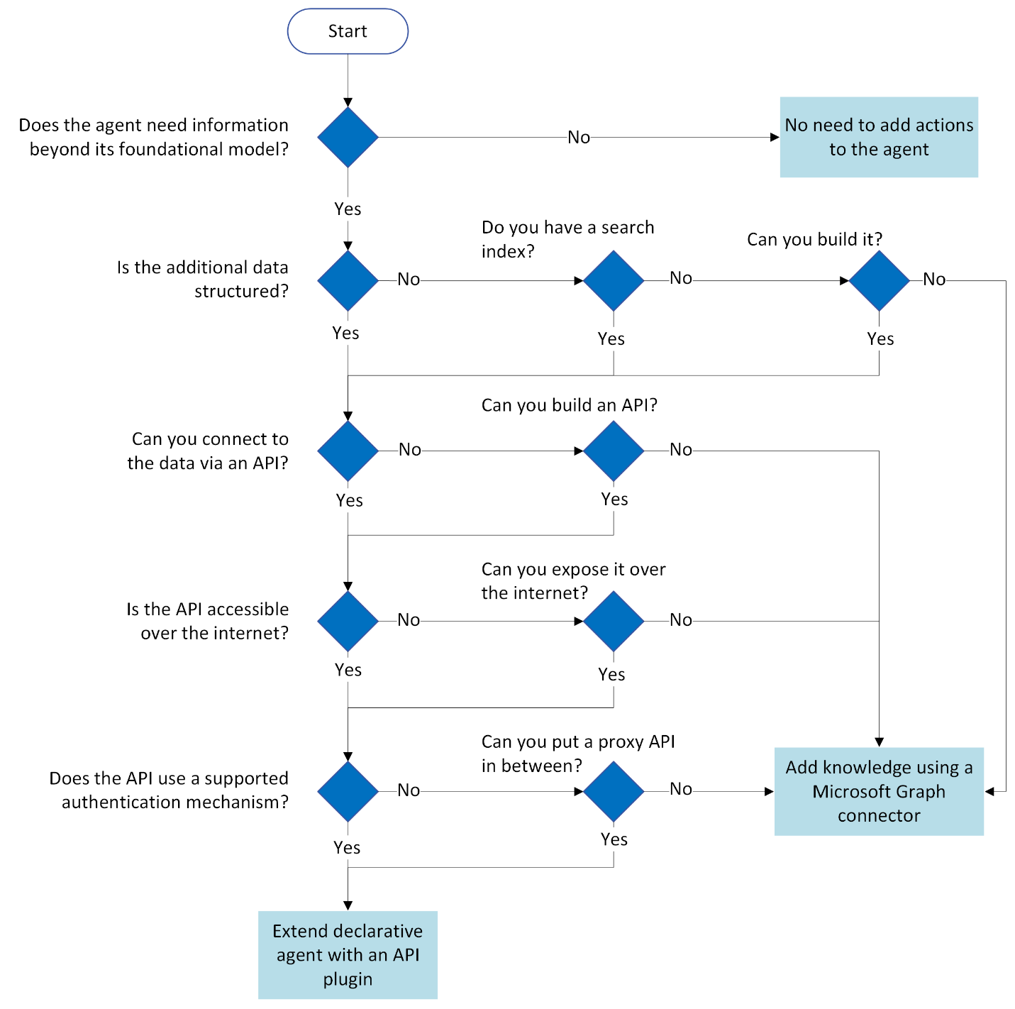
次のフローチャートは、API プラグインを使用して宣言型エージェントを拡張することを検討している場合に質問する重要な質問をまとめたものです。

API プラグインが適切なオプションであるかどうかを理解するための意思決定プロセスを示す図。