相互運用性の概要

Direct2D の主な機能の 1 つは、Direct2D と他のレンダリング プラットフォーム間の相互運用性を有効にして、開発者があらゆるニーズに合わせて 1 つのプラットフォームを選択することで、侵害を受けることなく各プラットフォームの特定の長所を使用できるようにすることです。 このトピックでは、Direct2D が相互運用可能なさまざまなプラットフォームの概要を示します。 次のセクションが含まれています。

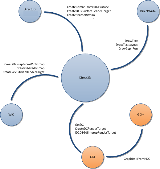
次の図は、Direct2D が相互運用可能なさまざまなプラットフォームをまとめたものであり、相互運用性を提供するいくつかのメソッドとインターフェイスを示しています。

direct3d 10.1、directwrite、wic、gdi+、gdi など、direct2d が相互運用するプラットフォームの図

GDI 相互運用性

Direct2D を使用すると、GDI との双方向の相互運用性を実現できます。 ID2D1DCRenderTarget を使用して、Direct2D コンテンツを GDI デバイス コンテキスト (DC) に書き込んだり、ID2D1GdiInteropRenderTarget を使用してレンダー ターゲットの DC 表現を取得したりできます。

詳細と例については、「 Direct2D と GDI の相互運用性の概要」を参照してください。

GDI+ 相互運用性

GDI+ は、GDI と同じ方法で Direct2D で使用できます。 ID2D1DCRenderTarget を使用して、GDI+ コンテンツと同じ DC に Direct2D コンテンツを書き込むことができます。 この方法を使用すると、主に GDI+ を使用してレンダリングされるアプリケーションに Direct2D コンテンツを追加できます。

また、ID2D1GdiInteropRenderTarget を使用して、Direct2D を使用して書き込む GDI DC へのアクセスを提供し、FromHDC メソッドを使用してオブジェクトを作成することもできます。 この方法は、主に Direct2D でレンダリングするが、GDI+ でレンダリングする機能を必要とする拡張性モデルまたはその他のレガシ コンテンツを持つアプリケーションに役立ちます。

Direct3D 相互運用性

Direct2D では、( CreateDxgiSurfaceRender メソッドによって作成された) DXGI サーフェス レンダー ターゲットを使用して 、IDXGISurface に書き込むことができます。 このアクションにより、2-D 背景とインターフェイスを 3-D シーンに追加し、3-D モデルのテクスチャとして Direct2D コンテンツを使用できます。 Direct2D は IDXGISurface を受け取り、 CreateSharedBitmap メソッドを使用してビットマップ表現を作成することもできます。

詳細と例については、「 Direct2D と Direct3D の相互運用性の概要」を参照してください。

DirectWrite の相互運用性

Direct2D は DirectWrite と緊密に統合されています。 Direct2D では、DrawText、DrawTextLayoutDrawGlyphRun のメソッドを提供することで、DirectWrite コンテンツを簡単にレンダリングできます。

Windows イメージング コンポーネント (WIC) の相互運用性

Direct2D には、WIC ビットマップを操作するための CreateBitmapFromWicBitmapCreateSharedBitmapCreateWicBitmapRenderTarget メソッドが用意されています。

Direct2D と GDI の相互運用性の概要

Direct2D と Direct3D の相互運用性の概要