次の方法で共有


Microsoft 収益化 - オフラインコンバージョン属性

"オフライン" 属性は 、変換属性 "オフライン" に必要なすべてのデータ処理を Microsoft Advertising データ ウェアハウスにプッシュする変換属性です。

オフライン属性には、次の機能があります。

  • スケーラビリティ: まず第一に、大規模な変換属性を実行することは困難な問題です。 属性変換では、顕著な変換イベントを見つけるために、膨大な量のデータを迅速に並べ替える必要があります。 これを効率的に行うことは困難です。 オフライン 属性を使用すると、属性プロセスからいくつかの手順が削除され、適切にスケーリングされなかったデータ処理インフラストラクチャのコンポーネントが削除されます。

  • 精度: オフライン 属性は、"ラストビュー/ラストクリック" 属性モデルをより正確に実装します。 特に、変換ピクセルの起動とビューまたはクリックの間の経過時間が非常に短い場合の変換をより正確に属性化します。 また、インプレッション トラッカーのコンバージョンも追跡されますが、以前の設計では追跡されません。 使用する "last-view/last-click" 属性モデルの詳細については、「 コンバージョン属性」を参照してください。

  • 柔軟性: このアーキテクチャにより、変換属性モデルを実装する方法の柔軟性が高くなります。 そのため、この変更により、システムは "last-view/last-click" 以外の追加の属性モデルを処理できるようになります。

    重要

    次のテキストと図では、下位レベルのインフラストラクチャの詳細について説明します。コンバージョン属性の実行方法の概要については、「 コンバージョン属性」を参照してください。

データ保持期間

このレポートのデータには、次の保持期間があります。

  • 時間ごとのリテンション期間: 100 日
  • 毎日のリテンション期間: 500 日

変換属性、"オンライン" と "オフライン"

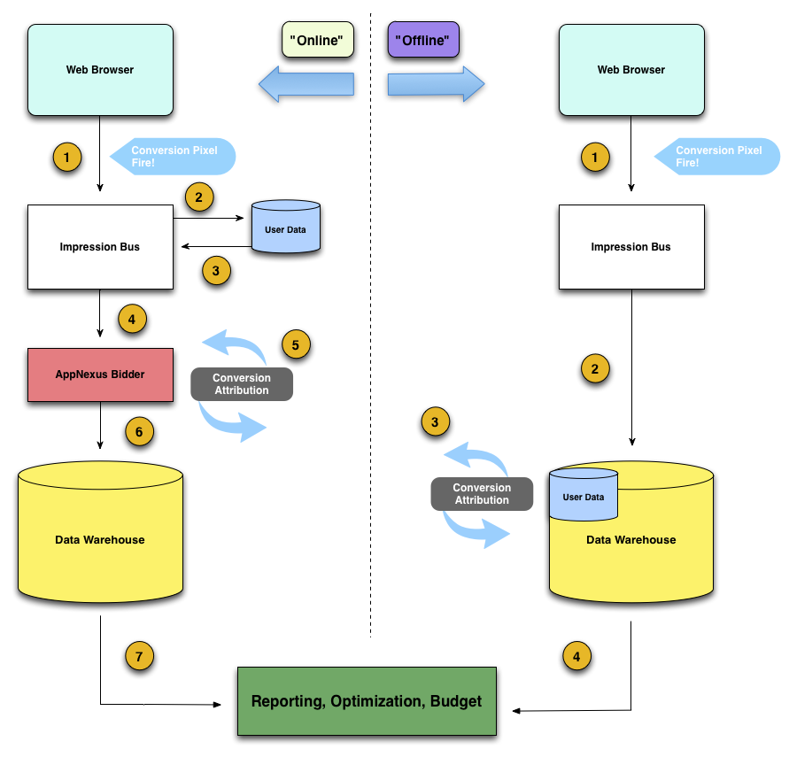
次の図は、変換属性プロセスに関連する主要なコンポーネントと、ユーザーの変換と、そのコンバージョンが属性付けされ、レポートで使用できるようになるまでの間に発生する手順を示しています。 図の左側には、前の "オンライン" 変換属性プロセスが示されています。 図の右側には、現在の "オフライン" プロセスが示されています。

左側の以前のオンラインコンバージョン属性プロセスを定義し、現在のオフライン プロセスが右側にある図。

前のメソッド ("online")

手順 1. 変換ピクセルの読み込み

ユーザーのブラウザーがコンバージョン ランディング ページを読み込み、 インプレッション バスによってホストされるコンバージョン ピクセルが生成されます。

手順 2. ユーザー データはインプレッション バスによって要求されます

Impression Bus、ユーザー データ ストアにユーザーに関する情報を求めます。

手順 3. ユーザー データがインプレッション バスに返される

ユーザー データ ストアは、ユーザーに関する情報を含む Impression Bus に応答します。

データ ストアの設計の性質と、要求に応答する必要がある速度のため、この手順で Impression Bus に渡すことができるユーザーに関する情報は制限されています。 また、最新のビューとクリック情報の要求に応答する必要があるため、ビューやクリックに関する情報を迅速に受け取ることもできません。 その結果、情報が少し古くなっている可能性があります。ここで、"わずかに" が秒単位で測定され、変換の帰属精度が低下します。

手順 4. ユーザー データが Microsoft Advertising の入札者に渡される

インプレッション バスは、ユーザー データ ストアから受け取ったユーザーに関する情報を Microsoft Advertising の Bidder に渡して属性を指定します。

手順 5. 属性は、Microsoft Advertising の入札者によって実行されます

Microsoft Advertising の Bidder は 、実際の コンバージョン属性を実行し、ユーザーのデータを検索して、広告主のクリエイティブに関連付けられている最新のビューまたはクリックを検索します。

手順 6. 追加処理のためにユーザー データがData Warehouseに渡される

Microsoft Advertising の Bidder はコンバージョンの属性を付け、その情報をインプレッション バスユーザー データ ストアによって提供された情報と共に、Data Warehouseに渡します。

手順 3 で説明したように、 ユーザー データ ストアが提供できるユーザー情報は制限されます。 ユーザーに関するその限られたデータセットは、長い後処理ステップを経る必要があります。これにより、Data Warehouseに格納されているより包括的なユーザー データと組み合わされます。

Data Warehouseは、ユーザー データ ストレージから渡された変換されたユーザーに関する限られた量の情報を後処理し、独自のより包括的なデータと統合しました。 この時点で、コンバージョン関連のデータは、レポート、最適化、予算の目的で Microsoft Advertising Platform で利用できるようになります。

現在のメソッド ("オフライン")

手順 1. 現在のメソッドでの変換ピクセルの読み込み

ユーザーのブラウザーがコンバージョン ランディング ページを読み込み、 インプレッション バスによってホストされるコンバージョン ピクセルが生成されます。

手順 2. インプレッション レベルのデータがData Warehouseに送信される

インプレッション バスは、インプレッションとユーザーに関するデータをData Warehouseに渡します。

手順 3. 変換が属性付けされ、他のデータが処理される

Data Warehouseは、インプレッション バスからインプレッションとユーザーに関する情報を受け取ります。 図からわかるように、ユーザー データ ストアはData Warehouse内にあります。 これにより、 インプレッション バスによって提供されるデータの統合と処理をより迅速に行うことができます。

Data Warehouseでは、インプレッションに関する情報の処理と統合が完了し、変換されたユーザーがインプレッション バスから渡されました。 この時点で、インプレッションとコンバージョン関連のデータは、レポート、最適化、予算の目的で Microsoft Advertising Platform で利用できるようになります。