Note
ამ გვერდზე წვდომა ავტორიზაციას მოითხოვს. შეგიძლიათ სცადოთ შესვლა ან დირექტორიების შეცვლა.
ამ გვერდზე წვდომა ავტორიზაციას მოითხოვს. შეგიძლიათ სცადოთ დირექტორიების შეცვლა.
1. Introduction
This specification establishes guidance for OEMs to implement PlayReady 4.0 based digital rights management (DRM) plug-ins on Android. For reference see https://developer.android.com/reference/android/media/MediaDrm.html.
This specification provides information on how the plug-in APIs map to PlayReady calls.
1.1. Change History
| Version | Change |
|---|---|
| May 2016 | Initial version |
2. Interfaces
PlayReadyDrmPlugin provides the implementation for the DRM plug-in interface. PlayReadyDrmPlugin is responsible for wrapping the DRM Manager APIs and doing the proper translation for the parameters as specified by the interface into a format that PlayReady can operate on.

PlayReadyCryptoPlugin provides the implementation for the Crypto plug-in interface, which is responsible for decrypting the samples. The OEM must ensure that the decrypted samples never leave the trusted execution environment (TEE).

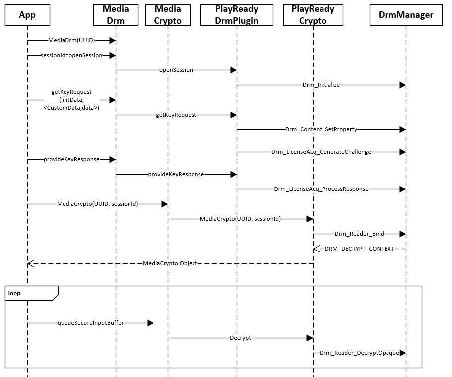
3. Operation
The following steps describe a simple playback scenario:
The app creates the MediaDrm object, which will result in the instantiation of PlayReadyDrmPlugin.
Then call openSession, which will result in the initialization of the DRM Manager.
The app will then call getKeyRequest and pass the content header extracted from the content as the initData parameter. In addition, the app can also pass the license acquisition challenge custom data in the optionalParameters key-value vector. The license acquisition challenge custom data should then propagate to the DRM Manager as a Drm_Content_SetProperty call.
At this point the app will be able to execute the (getKeyRequest / provideKeyResponse) which will produce the equivalent (Drm_LicenseAcq_GenerateChallenge) / Drm_LicenseAcq_ProcessResponse) calls on the DRM Manager.
The app can then instantiate a MediaCrypto object that will create an instance of a PlayReadyCryptoPlugin interface (wrapping DRM_DECRYPT_CONTEXT) when the Drm_Reader_Bind call returns.
Afterwards, all decryption calls will utilize the PlayReadyCryptoPlugin::decrypt method, which will return a handle to the decrypted samples.


4. PlayReadyDRMPlugin
setPropertyString
Apps will use this method to pass parameters to PlayReady that are not otherwise possible due to the current design of the plug-in APIs.
DeviceStoreName — The app must set the location of the device store as a property prior to opening a session. Then PlayReady will look up the DeviceStoreName property upon initializing the DRM Manager during calls to openSession. The path to the device store must be accessible to the app like the app's private data directory. The property should point to a <path/filename> that should hold the HDS.
LicenseChallengeCustomData — The app can optionally set this property prior to calls to getKeyRequest, where PlayReady will look up the property and compose a license acquisition challenge and include the custom data in the request.
SecureStopCustomData — The app can optionally set this property prior to a call to generate the Secure Stop challenge. PlayReady will look up the property and compose the Secure Stop challenge and include the custom data in the request.
SelectKID — In situations where the app has acquired multiple in-memory licenses in a single batch, it can specify a base64 encoded KID for binding.
status_t PlayReadyDrmPlugin::setPropertyString(
String8 const &name,
String8 const &value)
{
DRM_RESULT dr = DRM_SUCCESS;
Mutex::Autolock lock(&SessionManager::sLock);
//
// Store the Property in the name/value KeyedVector
// for later usage.
//
ChkDR( mStringProperties.add(name, value));
if (name == "SelectKID")
{
DRM_SUBSTRING dasstrKID = DRM_EMPTY_DRM_SUBSTRING;
DRM_CONST_STRING dstrKID = DRM_EMPTY_DRM_STRING;
DRM_BYTE rgbKID[CCH_BASE64_EQUIV(CCH_BASE64_EQUIV(DRM_ID_SIZE)] = {0};
const char *pszhKID = value.string();
// Convert the ASCII KID to UNICODE
DRM_DSTR_FROM_PB(&dstrKID, rgbKID, sizeof(rgbKID));
DRM_UTL_PromoteASCIItoUNICODE(pszhKID, &dasstrKID, (DRM_STRING *)&dstrKID);
ChkDR(Drm_Content_SetProperty(
&SessionManager::soAppContext, // DRM_APP_CONTEXT pointer
DRM_CSP_SELECT_KID,
dstrKID.pwszString,
dstrKID.cchString * sizeof(DRM_WCHAR)));
}
ErrorExit:
return _DR_TO_STATUS(dr);
}
setPropertyByteArray
Apps will use this method to pass parameters to PlayReady that are not otherwise possible due to the current design of the Plug-in APIs.
ContentHeader—The app should set the content header on the plug-in before attempting to create a Crypto object. The content header could be in one of the following formats:
Byte array with the contents of the PlayReady Object.
Byte array with the contents of the V2, V2.4, V4, V4.1, V4.2 headers (unicode XML).
Wide character array specifying the 24-character KeyID.
SecureStopPublisherCert—The app should set the Publisher Certificate once before all secure stop related calls.
status_t PlayReadyDrmPlugin::setPropertyByteArray(
String8 const &name,
Vector<uint8_t> const &value)
{
DRM_RESULT dr = DRM_SUCCESS;
Mutex::Autolock lock(&SessionManager::sLock);
// Add the name/value pair to a KeyedVector
mByteArrayProperties.add(name, value);
// If the provided property is a content header
// go ahead and set the property.
if (name == "ContentHeader")
{
ChkDR(Drm_Content_SetProperty(
&SessionManager::soAppContext, // DRM_APP_CONTEXT pointer
DRM_CSP_AUTODETECT_HEADER,
value.data(),
value.size()));
}
ErrorExit:
return _DR_TO_STATUS(dr);
}
openSession
This call should result in initializing the AppContext by calling the DRM Manager's Drm_Initialize function.
Prior to this call, the app must set PropertyString on the plug-in to provide the path to the device store that will be used to store the HDS.
status_t PlayReadyDrmPlugin::openSession(Vector<luint8_t> &sessionId)
{
DRM_RESULT dr = DRM_SUCCESS;
DRM_CONST_STRING dstrDeviceStoreName = { 0 };
String8 deviceStoreName;
Mutex::Autolock lock(&SessionManager::sLock);
ChkMem(mpbOpaqueBuffer =
(DRM_BYTE*)Oem_MemAlloc(MINIMUM_APPCONTEXT_OPAQUE_BUFFER_SIZE));
//
// Application must call setPropertyString to set the DeviceStoreName
// before opening the session.
// So the call to getPropertyString with DeviceStoreName must return a value.
//
ChkDR(getPropertyString(String8("DeviceStoreName"), deviceStoreName));
// Convert the deviceStoreName to a DRM_CONST_STRING */
ChkDR(util_String8ToDrmConstString(deviceStoreName, &dstrDeviceStoreName));
// Initialize AppContext
ChkDR(Drm_Initialize(
&SessionManager::soAppContext,
NULL, // pOEMContext : OEM can initialize and pass if needed.
mpbOpaqueBuffer,
MINIMUM_APPCONTEXT_OPAQUE_BUFFER_SIZE,
&dstrDeviceStoreName));
ErrorExit:
return _DR_TO_STATUS(dr);
}
closeSession
Closing a DRM Session should call Drm_Uninitialize to release the AppContext.
status_t PlayReadyDrmPlugin::closeSession(Vector<uint8_t> const &sessionId)
{
Mutex::Autolock lock(&SessionManager::sLock);
// Clear the App Context
Drm_Uninitialize(&SessionManager::soAppContext);
SAFE_FREE(mpbOpaqueBuffer);
return OK;
}
getKeyRequest
This method will generate a license request challenge.
ContentHeader—The app can either pass the content header in the initData parameter or, prior to calling this function, the app must set the ContentHeader string property.
LicenseChallengeCustomData—The app may pass the challenge custom data in the optionalParameters parameter with the string key "LicenseChallengeCustomData". Alternatively, the method can pick up the LicenseChallengeCustomData if the app has already set it as a property.
The method will populate the defaultUrl if available in the content header as well as the request to be sent to the License Server.
status_t PlayReadyDrmPlugin::getKeyRequest(
Vector<uint8_t> const &sessionId,
Vector<uint8_t> const &initData, s// ContentHeader
String8 const &mimeType,
KeyType keyType,
KeyedVector<String8, String8=""> const &optionalParameters, // ChallengeCustomData
Vector<uint8_t> &request, // Output Challenge
String8 &defaultUrl, // Output URL
KeyRequestType *keyRequestType)
{
DRM_RESULT dr = DRM_SUCCESS;
DRM_BYTE *pbContentProperty = NULL;
DRM_DWORD cbContentProperty = 0;
DRM_CHAR *pchCustomData = NULL;
DRM_DWORD cchCustomData = 0;
DRM_CHAR *pchSilentURL = NULL;
DRM_DWORD cchSilentURL = 0;
DRM_BYTE *pbChallenge = NULL;
DRM_DWORD cbChallenge = 0;
DRM_BOOL fHasUrl = FALSE;
Vector<uint8_t> contentHeader;
String8 customData;
Mutex::Autolock lock(&SessionManager::sLock);
if (getValue(optionalParameters, String8("LicenseChallengeCustomData"), customData) == OK)
{
//
// The Application can pass the custom data as a part of the optionalParameters.
// The key string would be "LicenseChallengeCustomData".
// If it is provided. The plug-in should use it when generating the license challenge.
//
pchCustomData = customData.data();
cchCustomData = customData.size();
}
else if (getPropertyString(String8("LicenseChallengeCustomData"), customData) == OK)
{
//
// Alternatively the Application could have provided customData for this operation
// via a previous call to setPropertyString.
// Try to retrieve it if available. Otherwise, skip without failing.
//
pchCustomData = customData.data();
cchCustomData = customData.size();
}
//
// The Application could choose to pass the content header as the initData
// If the initData is passed, use it to call Drm_Content_SetProperty
//
if (value.size() != 0)
{
ChkDR(Drm_Content_SetProperty(
&SessionManager::soAppContext, // DRM_APP_CONTEXT pointer
DRM_CSP_AUTODETECT_HEADER,
value.data(),
value.size()));
}
//
// First, try to retrieve the URL.
//
dr = Drm_LicenseAcq_GenerateChallenge(
&SessionManager::soAppContext,
NULL,
0,
NULL,
pchCustomData,
cchCustomData,
pchSilentURL,
&cchSilentURL, // Attempt to get the URL size.
NULL,
NULL,
pbChallenge,
&cbChallenge);
if (dr == DRM_E_BUFFERTOOSMALL)oi
{
fHasUrl = TRUE;
// ContentHeader has a URL. Allocate buffer for it.
ChkMem(pchSilentURL = (DRM_CHAR*)Oem_MemAlloc(cchSilentURL));
}
else if (dr == DRM_E_NO_URL)
{
// No Url in the content header, no need to fail.
// The Application can get the URL independently.
dr = DRM_SUCCESS;
}
else
{
ChkDR(dr);
}
//
// Second, get the challenge size.
//
dr = Drm_LicenseAcq_GenerateChallenge(
poAppContext,
NULL,
0,
NULL,
pchCustomData,
cchCustomData,
pchSilentURL,
fHasUrl ? &cchSilentURL : NULL,
NULL,
NULL,
pbChallenge,
&cbChallenge);
if (dr == DRM_E_BUFFERTOOSMALL)
{
// Allocate buffer that is sufficient
// to store the license acquisition challenge.
ChkMem(pbChallenge = (DRM_BYTE*)Oem_MemAlloc(cbChallenge));
}
else
{
ChkDR(dr);
}
//
// Finally, generate challenge.
//
ChkDR(Drm_LicenseAcq_GenerateChallenge(
&SessionManager::soAppContext,
NULL,
0,
NULL,
pchCustomData,
cchCustomData,
pchSilentURL,
fHasUrl ? &cchSilentURL : NULL,
NULL,
NULL,
pbChallenge,
&cbChallenge));
//
// Write the License Challenge to the request buffer.
//
request.appendArray(pbChallenge, cbChallenge);
if (fHasUrl)
{
defaultUrl.appendArray(pchSilentURL, cchSilentURL);
}
ErrorExit:
SAFE_OEM_FREE(pbChallenge);
SAFE_OEM_FREE(pchSilentURL);
return _DR_TO_STATUS(dr);
}
provideKeyResponse
Once a KeyRequest (LicenseChallenge) has been sent by the app to the License Server, the app should pass the KeyResponse (LicenseResponse) to the plug-in.
status_t PlayReadyDrmPlugin::provideKeyResponse(
Vector<uint8_t> const &sessionId,
Vector<uint8_t> const &response,
Vector<uint8_t> &keySetId)
{
DRM_RESULT dr = DRM_SUCCESS;
DRM_LICENSE_RESPONSE oLicenseResponse = { 0 };
DRM_DWORD idx = 0;
DRM_BOOL fExceedMaxLic = FALSE;
Mutex::Autolock lock(&SessionManager::sLock);
//
// Process the response.
//
dr = Drm_LicenseAcq_ProcessResponse(
&SessionManager::soAppContext,
0,
NULL,
NULL,
response.data(),
response.size(),
&oLicenseResponse);
if(dr == DRM_E_LICACQ_TOO_MANY_LICENSES)
{
//
// Received more licenses than DRM_MAX_LICENSE_ACK.
// Allocate space for that.
//
oLicenseResponse.m_cMaxAcks = oLicenseResponse.m_cAcks;
ChkMem(oLicenseResponse.m_pAcks=
(DRM_BYTE*)Oem_MemAlloc(sizeof(DRM_LICENSE_ACK)
* oLicenseResponse.m_cAcks ));
ChkDR(Drm_LicenseAcq_ProcessResponse(
&SessionManager::soAppContext,
0,
NULL,
NULL,
response.data(),
response.size(),
&oLicenseResponse);
fExceedMaxLic = TRUE;
}
ChkDR(dr);
//
// Ensure that all licenses were processed successfully.
//
if(fExceedMaxLic)
{
for (idx = 0; idx < oLicenseResponse.m_cAcks; idx++)
{
ChkDR(oLicenseResponse.m_pAcks[idx].m_dwResult);
}
}
else
{
for (idx = 0; idx < oLicenseResponse.m_cAcks; idx++)
{
ChkDR(oLicenseResponse.m_rgoAcks[idx].m_dwResult);
}
}
ErrorExit:
SAFE_FREE(oLicenseResponse.m_pAcks);
return _DR_TO_STATUS(dr);
}
getSecureStop(s)
Apps can call the getSecureStop method to generate a secure stop challenge for the specified secure stop ID. Alternatively, the app can call getSecureStops to generate a challenge for all the existing secure stop sessions.
Prior to generating the secure stop challenge, the app must provide the publisher certificate by calling setPropertyByteArray and passing SecureStopPublisherCert.
Optionally the app can also provide SecureStopCustomData to be included as a part of the secure stop challenge.
After the secure stop challenge is created, the app should send it to the Server and provide back the secure stop response to the releaseSecureStops method.
DRM_RESULT PlayReadyDrmPlugin::_getSecureStop(
DRM_ID *pIdSession,
DRM_BYTE **ppbChallenge,
DRM_DWORD *pcbChallenge)
{
DRM_RESULT dr = DRM_SUCCESS;
DRM_CHAR *pchCustomData = NULL;
DRM_DWORD cchCustomData = 0;
String8 customData;
Vector<uint8_t> publisherCert;
if (getPropertyString("SecureStopCustomData", customData) == OK)
{
// SecureStop CustomData is optional
pchCustomData = customData.data();
cchCustomData = customData.size();
}
// Application must set SecureStopPublisherCert before calling getSecureStop(s)
ChkDR(getPropertyByteArray("SecureStopPublisherCert", publisherCert));
ChkDR(Drm_SecureStop_GenerateChallenge(
&SessionManager::soAppContext,
pIdSession,
publisherCert.size(),
publisherCert.data(),
cchCustomData,
pchCustomData,
pcbChallenge,
ppbChallenge));
ErrorExit:
return dr;
}
status_t PlayReadyDrmPlugin::getSecureStop(
Vector<uint8_t> const &ssid, // In
Vector<uint8_t> &secureStop) // Out
{
DRM_RESULT dr = DRM_SUCCESS;
DRM_ID idSecureStop = { 0 };
DRM_BYTE *pbChallenge = NULL;
DRM_DWORD cbChallenge = 0;
Mutex::Autolock lock(&SessionManager::sLock);
ChkArg(ssid.size() == sizeof(DRM_ID));
memcpy(&idSecureStop, ssid.data(), sizeof(DRM_ID));
ChkDR(_getSecureStop(
&idSecureStop,
&pbChallenge,
&cbChallenge));
secureStop.appendArray(pbChallenge, cbChallenge);
ErrorExit:
SAFE_FREE(pbChallenge);
return _DR_TO_STATUS(dr);
}
status_t PlayReadyDrmPlugin::getSecureStops(
List<Vector<uint8_t> > &secureStops)
{
DRM_RESULT dr = DRM_SUCCESS;
DRM_BYTE *pbChallenge = NULL;
DRM_DWORD cbChallenge = 0;
Vector<uint8_t> secureStopChallenge;
Mutex::Autolock lock(&SessionManager::sLock);
ChkDR(_getSecureStop(
NULL,
&pbChallenge,
&cbChallenge));
secureStopChallenge.appendArray(pbChallenge, cbChallenge);
secureStops.push_back(secureStopChallenge);
ErrorExit:
SAFE_FREE(pbChallenge);
return _DR_TO_STATUS(dr);
}
releaseSecureStops
Once the app receives the secure stop response from the Server, the message should be passed down to the plug-in to remove the secure stop information from storage.
status_t PlayReadyDrmPlugin::releaseSecureStops(
Vector<uint8_t> const &ssRelease)
{
DRM_RESULT dr = DRM_SUCCESS;
DRM_CHAR *pchCustomData = NULL;
DRM_DWORD cchCustomData = 0;
Vector<uint8_t> publisherCert;
Mutex::Autolock lock(&SessionManager::sLock);
// Application must set SecureStopPublisherCert before calling
// releaseSecureStops
ChkDR(getPropertyByteArray("SecureStopPublisherCert", publisherCert));
ChkDR(Drm_SecureStop_ProcessResponse(
&SessionManager::soAppContext,
NULL,
publisherCert.size(),
publisherCert.data(),
ssRelease.size(),
ssRelease.data(),
&cchCustomData,
&pchCustomData));
ErrorExit:
SAFE_FREE(pchCustomData);
return _DR_TO_STATUS(dr);
}
Unsupported APIs (No Operation)
The following list of APIs don't have a corresponding operation in PlayReady and are not required for successful execution of the supported scenarios.
queryKeyStatus
status_t PlayReadyDrmPlugin::queryKeyStatus(
Vector<uint8_t> const &sessionId,
KeyedVector<String8, String8=""> &infoMap) const
{ return _DR_TO_STATUS(DRM_E_NOTIMPL); }
getProvisionRequest
PlayReady supports local provisioning only on Android devices.
status_t PlayReadyDrmPlugin::getProvisionRequest(
String8 const &certType,
String8 const &certAuthority,
Vector<uint8_t> &request,
String8 &defaultUrl) { return _DR_TO_STATUS(DRM_E_NOTIMPL); }
provideProvisionResponse
PlayReady supports local provisioning only on Android devices.
status_t PlayReadyDrmPlugin::provideProvisionResponse(
Vector<uint8_t> const &response,
Vector<uint8_t> &certificate,
Vector<uint8_t> &wrappedKey) { return _DR_TO_STATUS(DRM_E_NOTIMPL); }
unprovisionDevice
PlayReady supports local provisioning only on Android devices.
status_t PlayReadyDrmPlugin::unprovisionDevice() { return _DR_TO_STATUS(DRM_E_NOTIMPL); }
setCipherAlgorithm
PlayReady doesn't encrypt/decrypt arbitrary data.
status_t PlayReadyDrmPlugin::setCipherAlgorithm(
Vector<uint8_t> const &sessionId,
String8 const &algorithm) { return _DR_TO_STATUS(DRM_E_NOTIMPL); }
setMacAlgorithm
PlayReady doesn't sign/verify arbitrary data.
status_t PlayReadyDrmPlugin::setMacAlgorithm(
Vector<uint8_t> const &sessionId,
String8 const &algorithm) { return _DR_TO_STATUS(DRM_E_NOTIMPL); }
encrypt
PlayReady doesn't encrypt/decrypt arbitrary data.
status_t PlayReadyDrmPlugin::encrypt(
Vector<uint8_t> const &sessionId,
Vector<uint8_t> const &keyId,
Vector<uint8_t> const &input,
Vector<uint8_t> const &iv,
Vector<uint8_t> &output) { return _DR_TO_STATUS(DRM_E_NOTIMPL); }
decrypt
PlayReady doesn't encrypt/decrypt arbitrary data.
status_t PlayReadyDrmPlugin::decrypt(
Vector<uint8_t> const &sessionId,
Vector<uint8_t> const &keyId,
Vector<uint8_t> const &input,
Vector<uint8_t> const &iv,
Vector<uint8_t> &output) { return _DR_TO_STATUS(DRM_E_NOTIMPL); }
sign
PlayReady doesn't sign/verify arbitrary data.
status_t PlayReadyDrmPlugin::sign(
Vector<uint8_t> const &sessionId,
Vector<uint8_t> const &keyId,
Vector<uint8_t> const &message,
Vector<uint8_t> &signature) { return _DR_TO_STATUS(DRM_E_NOTIMPL); }
verify
PlayReady doesn't sign/verify arbitrary data.
status_t PlayReadyDrmPlugin::verify(
Vector<uint8_t> const &sessionId,
Vector<uint8_t> const &keyId,
Vector<uint8_t> const &message,
Vector<uint8_t> const &signature,
bool &match) { return _DR_TO_STATUS(DRM_E_NOTIMPL); }
signRSA
PlayReady doesn't sign/verify arbitrary data.
status_t PlayReadyDrmPlugin::signRSA(
Vector<uint8_t> const &sessionId,
String8 const &algorithm,
Vector<uint8_t> const &message,
Vector<uint8_t> const &wrappedKey,
Vector<uint8_t> &signature) { return _DR_TO_STATUS(DRM_E_NOTIMPL); }
5. PlayReadyCryptoPlugin
PlayReadyCryptoPlugin
Constructor to create a PlayReadyCryptoPlugin object.
PlayReadyCryptoPlugin::PlayReadyCryptoPlugin(
const uint8_t sessionId[16],
const void * data,
size_t size);
{
DRM_RESULT dr = DRM_SUCCESS;
Mutex::Autolock lock(&SessionManager::sLock);
ChkDR(Drm_Reader_Bind(
&SessionManager::soAppContext,
NULL,
0,
NULL,
NULL,
&moDecryptContext));
ErrorExit:
// Cache the Bind Result and check for it on the first call to decrypt.
mdrBindResult = dr;
}
requiresSecureDecoderComponent
A secure decoder component is required to process PlayReady encrypted content.
bool PlayReadyCryptoPlugin::requiresSecureDecoderComponent(const char *mime) const
{
// Must always return true for PlayReady Content.
return true;
}
decrypt
The decryption called by MediaCodec.
Since the decryption method will not give out clear samples, but rather an OEM-specific handle, the OEM must ensure that MediaCodec is able to operate correctly on that handle.
ssize_t PlayReadyCryptoPlugin::decrypt(
bool secure,
const uint8_t key[16],
const uint8_t iv[16],
Mode mode,
const void *srcPtr,
const SubSample *subSamples,
size_t numSubSamples,
void *dstPtr,
AString *errorDetailMsg)
{
DRM_RESULT dr = DRM_SUCCESS;
DRM_DWORD idx = 0;
DRM_DWORD idxSubSample = 0;
DRM_DWORD cbEncryptedContent = 0;
DRM_UINT64 ui64InitializationVector;
DRM_DWORD *pdwEncryptedRegionMappings = NULL;
DRM_DWORD cbOpaqueClearContentHandle = 0;
Mutex::Autolock lock(mLock);
// Only AES_CTR is supported
ChkBOOL(mode == kMode_AES_CTR, DRM_E_UNSUPPORTED_ALGORITHM);
ChkArg(secure == TRUE);
// Ensure that bind returned successfully in the constructor.
ChkDR( mdrBindResult );
// Allocate a list for the region mapping.
ChkMem(pdwEncryptedRegionMappings
= Oem_MemAlloc(sizeof(DRM_DWORD)* numSubSamples * 2));
// Fill the region mappings list with the information
// from the subSamples.
for (idxSubSample = 0; idxSubSample < numSubSamples; idxSubSample++)
{
pdwEncryptedRegionMappings[idx++]
= subSamples[idxSubSample].mNumBytesOfClearData;
pdwEncryptedRegionMappings[idx++]
= subSamples[idxSubSample].mNumBytesOfEncryptedData;
// Calculate the total number of bytes
cbEncryptedContent +=
(subSamples[idxSubSample].mNumBytesOfClearData
+ subSamples[idxSubSample].mNumBytesOfEncryptedData);
}
// Convert the IV from a uint8 array to a DRM_UINT64
// Endianess should be taken into consideration.
ChkStatus(initializeIV(iv, &ui64InitializationVector));
// Decrypt
ChkDR(Drm_Reader_DecryptOpaque(
&moDecryptContext,
numSubSamples * 2,
pdwEncryptedRegionMappings,
ui64InitializationVector,
cbEncryptedContent,
srcPtr,
&cbOpaqueClearContentHandle,
&dstPtr);
ErrorExit:
// Free the Region mappings list.
SAFE_FREE(pdwEncryptedRegionMappings);
if (DRM_FAILED(dr))
{
// If an error occurs, fill the errorMessage
// then return the DRM_RESULT
SetErrorDetails(errorDetailMsg, dr);
return _DR_TO_STATUS(dr);
}
// In case of success, return the size of the handle pointing
// to the clear content.
return cbOpaqueClearContentHandle;
}
~PlayReadyCryptoPlugin
The crypto plug-in destructor must close the decryptor context.
~PlayReadyCryptoPlugin::PlayReadyCryptoPlugin()
{
Mutex::Autolock lock(mLock);
Drm_Reader_Close(&moDecryptContext);
}
6. PlayReadyDrmFactory and PlayReadyCryptoFactory
Implementation of the PlayReadyDrmFactory and PlayReadyCryptoFactory interfaces are required for creating instances of both PlayReadyDrmPlugin and PlayReadyCryptoPlugin respectively.
Both factory classes must indicate to callers that they support creating objects that can consume PlayReady protected content by properly implementing the isCryptoSchemeSupported API.
const uint8_t playready_uuid[16] =
{0x79, 0xf0, 0x04, 0x9a, 0x40, 0x98, 0x86, 0x42, 0xab, 0x92, 0xe6, 0x5b, 0xe0, 0x88, 0x5f, 0x95};
bool isCryptoSchemeSupported(const uint8_t uuid[16])
{
return (!memcmp(uuid, playready_uuid, sizeof(playready_uuid)));
}
7. SessionManager
A singleton session manager needs to be implemented to hold the DRM_APP_CONTEXT and allow sharing it between the PlayReadyDrmPlugin and PlayReadyCryptoPlugin.
Other designs that achieve the same purpose are also acceptable.
| SessionManager |
|---|
| static DRM_APP_CONTEXT soAppContext |
| static Mutex sLock |