Report Definition Chart Overview Diagram
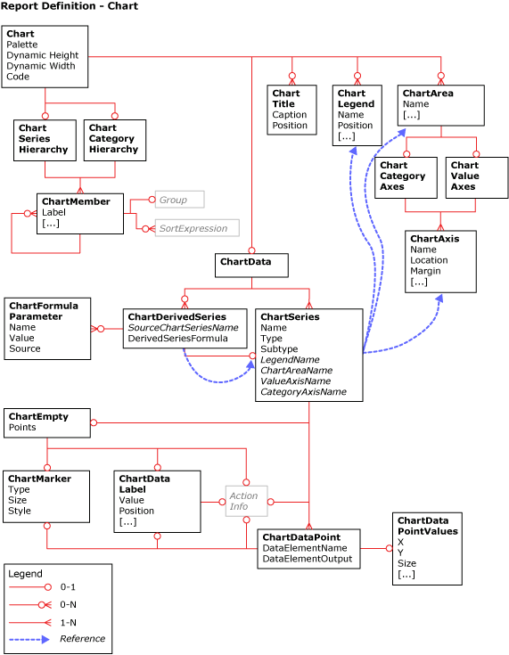
The following diagram shows the relationships of some of the chart elements in the Report Definition Language (RDL).
.gif)
ეს ბრაუზერი აღარ არის მხარდაჭერილი.
გადადით Microsoft Edge-ზე, რათა ისარგებლოთ უახლესი ფუნქციებით, უსაფრთხოების განახლებებითა და ტექნიკური მხარდაჭერით.
Note
ამ გვერდზე წვდომა ავტორიზაციას მოითხოვს. შეგიძლიათ სცადოთ შესვლა ან დირექტორიების შეცვლა.
ამ გვერდზე წვდომა ავტორიზაციას მოითხოვს. შეგიძლიათ სცადოთ დირექტორიების შეცვლა.
The following diagram shows the relationships of some of the chart elements in the Report Definition Language (RDL).
.gif)