다음을 통해 공유


빠른 시작

중요합니다

Lakebase 자동 크기 조정은 다음 지역의 베타에 있습니다. eastus2westeuropewestus

Lakebase 자동 크기 조정은 자동 크기 조정 컴퓨팅, 0으로 크기 조정, 분기 및 즉시 복원이 포함된 최신 버전의 Lakebase입니다. Lakebase 프로비저닝된 기능 비교는 버전 중에서 선택하는 것을 참조하세요.

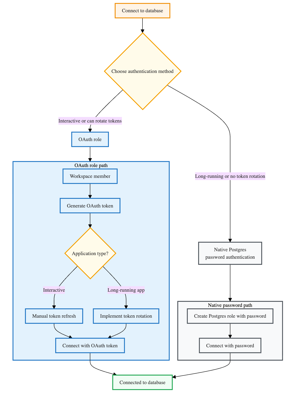
OAuth 토큰 또는 Postgres 암호를 사용하여 데이터베이스에 연결합니다. Lakebase 인프라 관리(프로젝트, 분기, 컴퓨팅 만들기)는 프로젝트 권한을 참조하세요.

인증 방법 선택

연결하기 전에 사용 사례에 가장 적합한 인증 방법을 결정합니다.

  • OAuth 역할: OAuth 토큰을 사용하여 Azure Databricks ID를 사용하여 인증합니다. 프로젝트 소유자는 즉시 연결할 수 있습니다. 다른 Azure Databricks 사용자 계정이 OAuth 인증을 사용하도록 허용하려면 databricks_auth 확장을 사용하여 Postgres 역할을 생성합니다. OAuth 역할 만들기를 참조하세요.
  • 네이티브 Postgres 암호 인증: 기존 데이터베이스 암호로 Postgres 역할을 사용하여 인증합니다. 네이티브 Postgres 암호 역할 만들기를 참조하세요.

OAuth는 자동 자격 증명 만료 및 작업 영역 ID 통합을 제공하지만 장기 실행 애플리케이션에 대한 토큰 회전이 필요합니다. Postgres 암호는 만료되거나 회전이 필요하지 않지만 OAuth의 자동 만료 및 중앙 집중식 보안 관리가 부족합니다.

인증 흐름

데이터베이스 연결

아래 예제에서는 표준 Postgres 클라이언트를 사용합니다 psql. psql을 사용하여 연결하는 방법에 대한 자세한 내용은 psql을 사용하여 연결을 참조하세요. Databricks Notebooks, Lakebase SQL 편집기, 테이블 편집기 또는 pgAdmin 및 기타 Postgres 호환 클라이언트와 같은 타사 도구를 통해 데이터베이스에 액세스할 수도 있습니다. 자세한 옵션은 데이터 쿼리 를 참조하세요.

각 프로젝트에는 연결할 수 있는 기본 databricks_postgres 데이터베이스가 포함되어 있습니다. 이 데이터베이스는 프로젝트를 만들 때 자동으로 만들어지는 Databricks ID(예: user@databricks.com)에 대한 Postgres 역할이 소유합니다. 추가 Postgres 역할을 만들려면 Postgres 역할 관리를 참조하세요.

비고

모든 데이터베이스 연결에는 24시간 유휴 시간 제한과 3일 최대 연결 수명이 적용됩니다. 연결 시간 제한을 참조하세요.

OAuth 역할로 연결

OAuth 역할을 사용하면 토큰 기반 인증과 함께 Azure Databricks ID를 사용하여 연결할 수 있습니다. 프로젝트 소유자의 OAuth 역할이 자동으로 만들어집니다. 다른 Azure Databricks ID가 OAuth 인증을 사용할 수 있도록 하려면 확장을 사용하여 databricks_auth Postgres 역할을 만들어야 합니다. OAuth 역할 만들기를 참조하세요.

프로그래밍 방식으로 또는 자동화된 워크플로에 대해 OAuth 토큰을 생성하려면 대화형 세션에 대한 사용자-컴퓨터 흐름에서 OAuth 토큰 가져오기 또는 서비스 주체에 대한 머신 간 흐름에서 OAuth 토큰 가져오기 를 참조하세요.

중요합니다

OAuth 토큰은 1시간 후에 만료됩니다.

장기 실행 데이터베이스 연결을 유지하는 애플리케이션의 경우 만료되기 전에 자격 증명을 자동으로 새로 고치도록 토큰 회전을 구현해야 합니다. 토큰 회전이 없으면 애플리케이션은 1시간 후에 데이터베이스 연결을 끊습니다.

코드 예제는 토큰 회전 예제 를 참조하세요.

OAuth 역할로 연결하려면 다음을 수행합니다.

  1. Lakebase 앱에서 프로젝트를 선택하고 연결을 클릭합니다.
  2. 연결할 분기, 컴퓨팅 및 데이터베이스를 선택한 다음 역할 드롭다운 메뉴에서 Databricks ID를 선택합니다.
  3. psql 연결 조각을 터미널에 복사하고 입력합니다.
  4. 암호를 입력하라는 메시지가 표시되면 OAuth 토큰 복사 를 클릭하고 암호로 입력합니다.

OAuth 연결 대화 상자

네이티브 Postgres 암호로 연결

네이티브 Postgres 암호 인증을 사용하면 기존 데이터베이스 암호와 함께 Postgres 역할을 사용하여 연결할 수 있습니다.

네이티브 Postgres 암호 인증으로 연결하려면 다음을 수행합니다.

  1. Lakebase 앱에서 프로젝트를 선택하고 연결을 클릭합니다.
  2. 연결할 분기, 컴퓨팅 및 데이터베이스를 선택한 다음 역할 드롭다운 메뉴에서 Postgres 역할을 선택합니다.
  3. psql 연결 조각을 터미널에 복사하고 입력하여 연결합니다.

Postgres 역할 연결 대화 상자

다음 단계