테스트 엔진의 인증 보안 아키텍처(사용되지 않음)

메모

테스트 엔진은 더 이상 사용되지 않으며 향후 릴리스에서 제거될 예정입니다. Power Platform 및 Dynamics 365 서비스의 테스트 자동화 기능에는 Power Platform Playwright 샘플을 사용합니다.

이 기술 문서는 Power Apps 테스트 엔진의 인증 메커니즘의 보안 아키텍처를 설명합니다. 인증 방법을 선택하고 구성하는 것에 대한 사용자 중심 지침은 인증 가이드를 참조하세요.

인증 방법 개요

테스트 엔진은 두 가지 기본 인증 방법을 지원합니다.

  • 저장 상태 인증 - 지속적인 브라우저 쿠키 및 저장 상태 기반
  • 인증서 기반 인증 - X.509 인증서 및 Dataverse 통합 기반

두 방법 모두 다중 인증(MFA) 및 조건부 액세스 정책을 포함한 최신 보안 요구 사항을 지원하도록 설계되었습니다.

저장소 상태 인증 아키텍처

저장 상태 인증 방법은 Playwright의 브라우저 컨텍스트 관리를 사용하여 인증 토큰을 안전하게 저장하고 재사용합니다.

테스트 엔진의 인증 흐름 개요

Windows 데이터 보호 구현

로컬 저장소 상태 구현은 보안 저장소를 위해 Windows 데이터 보호 API(DPAPI)를 사용합니다.

로컬 Windows 데이터 보호 API(DPAPI)를 사용한 인증 개요

보안 고려 사항

저장 상태 보안 아키텍처는 다음을 제공합니다.

  • DPAPI 암호화를 사용하여 저장된 인증 토큰을 보호하기
  • Microsoft Entra MFA 및 조건부 액세스 정책 지원
  • Playwright의 브라우저 컨텍스트를 통한 샌드박스 격리
  • Microsoft Entra의 세션 수명 정책 준수

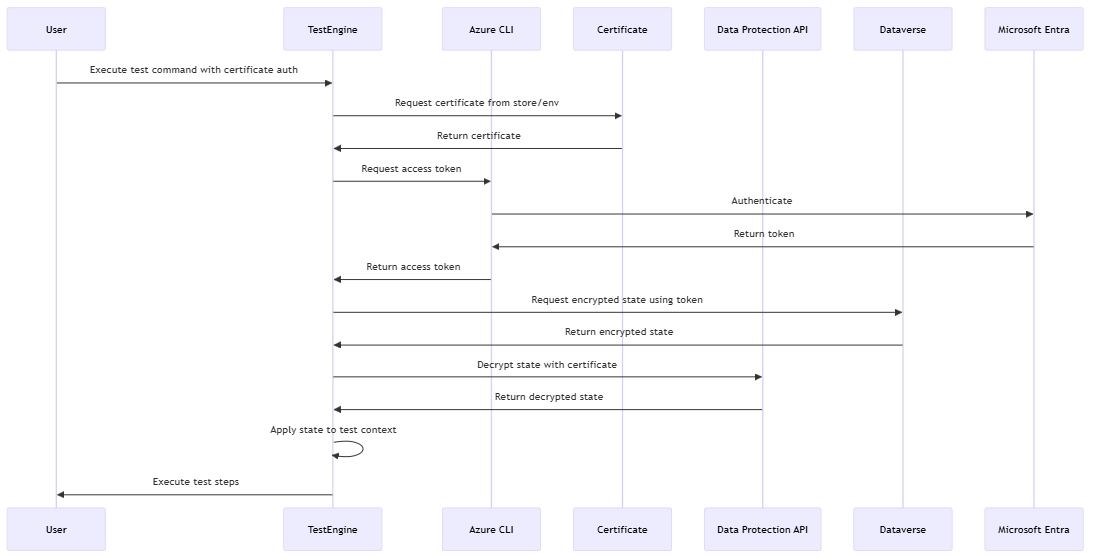
인증서 기반 인증 아키텍처

인증서 기반 인증은 Dataverse와 통합되어 X.509 인증서를 사용함으로써 저장된 정보의 보안과 암호화를 강화합니다.

Dataverse를 사용한 인증 개요

Dataverse 스토리지 구현

Dataverse 구현에서는 보호 키의 안전한 저장을 위해 사용자 지정 XML 저장소를 사용합니다.

Dataverse의 값 저장 개요

암호화 기술

다음 섹션에서는 Test Engine에서 저장 중인 인증 데이터와 전송 중인 인증 데이터를 보호하기 위해 사용하는 암호화 알고리즘과 키 관리 접근 방식을 설명합니다.

AES-256-CBC + HMACSHA256

기본적으로 데이터 값은 AES-256-CBC와 HMACSHA256의 조합으로 암호화됩니다.

ASP.Net 데이터 보호 API를 사용한 Dataverse 암호화 개요

이 방법은 다음을 제공합니다.

  1. AES-256 암호화를 통한 기밀성
  2. HMAC 검증을 통한 무결성
  3. 데이터 소스 인증

데이터 보호 API 통합

테스트 엔진은 키 관리 및 암호화를 위해 ASP.NET Core 데이터 보호 API와 통합됩니다.

데이터 보호 API 사용 개요 Dataverse

사용자 정의 XML 저장소 구현

테스트 엔진은 Dataverse 통합을 위해 사용자 정의 IXmlRepository를 구현합니다.

데이터 보호 API 사용자 정의 XML 공급자 개요

조건부 액세스 및 MFA 호환성

테스트 엔진의 인증 아키텍처는 Microsoft Entra 조건부 액세스 정책과 원활하게 작동하도록 설계되었습니다.

조건부 액세스 정책 및 다중 요소 인증 개요

고급 보안 고려 사항

다음 섹션에서는 인증 데이터 보호를 강화하고 기업 환경에서 안전한 운영을 지원하는 기타 보안 기능과 통합에 대해 설명합니다.

Dataverse 보안 모델 통합

테스트 엔진은 Dataverse의 강력한 보안 모델을 사용합니다.

  • 레코드 수준 보안 - 저장된 인증 데이터에 대한 액세스를 제어합니다.
  • 공유 모델 - 테스트 인증 컨텍스트의 안전한 공유를 가능하게 합니다.
  • 감사 - 중요한 인증 데이터에 대한 액세스를 추적합니다.
  • 열 수준 보안 - 중요한 필드에 대한 세분화된 보호 제공

Azure CLI 토큰 관리

인증을 위해 테스트 엔진은 안전하게 액세스 토큰을 얻습니다. Dataverse

Azure 명령줄(CLI) 기반 인증 개요

보안 모범 사례

테스트 엔진 인증을 구현할 때 다음과 같은 보안 모범 사례를 고려하세요.

  • 최소 권한 액세스 - 테스트 계정에 필요한 최소한의 권한을 부여합니다.
  • 정기 인증서 순환 - 인증서를 주기적으로 업데이트합니다.
  • CI/CD 변수 보호 - 민감한 데이터가 포함된 파이프라인 변수 보호
  • 액세스 감사 - 인증 리소스에 대한 액세스 모니터링
  • 환경 격리 - 테스트를 위해 별도의 환경을 사용하세요

향후 보안 강화

인증 보안 아키텍처에 대한 향후 개선 사항은 다음과 같습니다.

  • 향상된 비밀 관리를 위한 Azure Key Vault와의 통합
  • Azure 환경에서 관리 ID 지원
  • 향상된 로깅 및 보안 모니터링 기능
  • 크로스 플랫폼 시나리오를 위한 더 많은 보호 제공자

ASP.NET Core의 데이터 보호
Windows 데이터 보호 API
Microsoft Entra 인증
Dataverse 보안 모델
X.509 인증서 기반 인증