다음을 통해 공유


상호 운용성 개요

Direct2D의 주요 기능 중 하나는 개발자가 모든 요구 사항에 맞게 하나의 플랫폼을 선택하여 타협하지 않고 각 플랫폼의 특정 강점을 사용할 수 있도록 Direct2D와 다른 렌더링 플랫폼 간의 상호 운용성을 가능하게 하는 것입니다. 이 항목에서는 Direct2D가 상호 운용 가능한 다양한 플랫폼을 요약합니다. 여기에는 다음 섹션이 포함되어 있습니다.

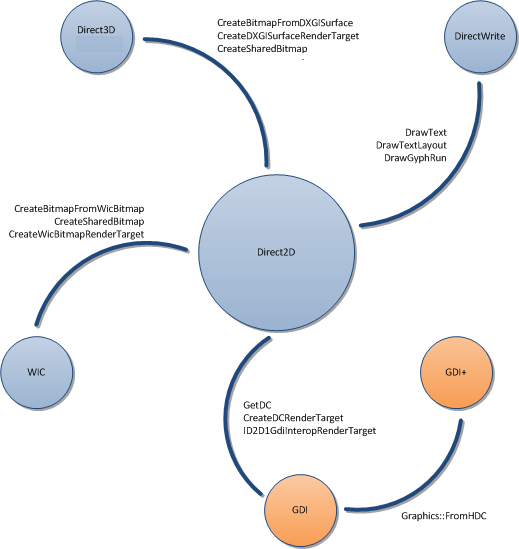
다음 다이어그램에서는 Direct2D가 상호 운용 가능한 다양한 플랫폼을 요약하고 상호 운용성을 제공하는 몇 가지 메서드와 인터페이스를 나열합니다.

direct3d 10.1, directwrite, wic, gdi+ 및 gdidiagram of platforms that direct2d interoperates with, including direct3d 10.1, directwrite, wic, gdi+, and gdidiagram of platforms that direct2d interoperates with, including direct3d 10.1, directwrite, wic, gdi+, and gdi포함하여 direct2d가 상호 운용하는 플랫폼의다이어그램

GDI 상호 운용성

Direct2D는 GDI와의 양방향 상호 운용성을 지원합니다. ID2D1DCRenderTarget 사용하여 Direct2D 콘텐츠를 GDI DC(디바이스 컨텍스트)에 쓰거나 ID2D1GdiInteropRenderTarget 사용하여 렌더링 대상의 DC 표현을 가져올 수 있습니다.

자세한 내용 및 예제는 Direct2D 및 GDI 상호 운용성 개요참조하세요.

GDI+ 상호 운용성

GDI와 동일한 방식으로 Direct2D에서 GDI+를 사용할 수 있습니다. ID2D1DCRenderTarget 사용하여 Direct2D 콘텐츠를 GDI+ 콘텐츠와 동일한 DC에 쓸 수 있습니다. 이 방법을 사용하면 GDI+를 사용하여 주로 렌더링되는 애플리케이션에 Direct2D 콘텐츠를 추가할 수 있습니다.

또한 ID2D1GdiInteropRenderTarget 사용하여 Direct2D를 사용하여 쓰는 GDI DC에 대한 액세스를 제공한 다음 FromHDC 메서드를 사용하여 개체를 만들 수 있습니다. 이 방법은 주로 Direct2D로 렌더링되지만 확장성 모델 또는 GDI+를 사용하여 렌더링하는 기능이 필요한 기타 레거시 콘텐츠가 있는 애플리케이션에 유용합니다.

Direct3D 상호 운용성

Direct2D는 DXGI 표면 렌더링 대상(CreateDxgiSurfaceRender 메서드에 의해 생성됨)을 사용하여 IDXGISurface쓸 수 있습니다. 이 작업을 통해 3차원 장면에 2차원 배경 및 인터페이스를 추가하고 Direct2D 콘텐츠를 3차원 모델의 질감으로 사용할 수 있습니다. Direct2D는 idXGISurface 사용하고 CreateSharedBitmap 메서드를 사용하여 비트맵 표현을 만들 수도 있습니다.

자세한 내용과 예제는 Direct2D 및 Direct3D 상호 운용성 개요참조하세요.

DirectWrite 상호 운용성

Direct2D는 DirectWrite와 긴밀하게 통합됩니다. Direct2D를 사용하면 DrawText, DrawTextLayoutDrawGlyphRun 메서드를 제공하여 DirectWrite 콘텐츠를 쉽게 렌더링할 수 있습니다.

WIC(Windows 이미징 구성 요소) 상호 운용성

Direct2D는 WIC 비트맵을 조작하기 위한 CreateBitmapFromWicBitmap, CreateSharedBitmapCreateWicBitmapRenderTarget 메서드를 제공합니다.

Direct2D 및 GDI 상호 운용성 개요

Direct2D 및 Direct3D 상호 운용성 개요