Dalintis per


Išplėskite vamzdynus Power Platform

Vamzdynai gali būti pritaikyti pagal užsakymą, kad atitiktų unikalius organizacijos poreikius. Pavyzdžiui, galite pridėti patvirtinimų, diegti naudodami paslaugų vadovus ir integruoti su vidinėmis įrašų sistemomis, Azure DevOps "GitHub" ir daug daugiau. Kadangi Microsoft Dataverse naudojami verslo įvykiai , verslo logika gali būti vykdoma įvairiuose Power Automate arba įvairiuose kituose prenumeratoriuose. Nesvarbu, ar jūsų vamzdynas yra paprastas, ar sudėtingas viduje, išorėje esantiems gamintojams diegimo patirtis išlieka paprasta.

Svarbu

  • Nauji vamzdynų plėtiniai palaipsniui diegiami visuose regionuose ir gali būti dar nepasiekiami jūsų regione.
  • Esamiems vamzdynams klientams gali tekti atnaujinti vamzdynų programą, Power Platform kad būtų įgalintos naujos funkcijos. Naujinimus Power Platform galite tvarkyti administravimo centre.
  • Asmeninių vamzdynų, sukurtų viduje Power Apps (make.powerapps.com), negalima išplėsti.

Galimi gedulingi plėtiniai

Vamzdynų diegimas vyksta keliais iš anksto nustatytais veiksmais iki diegimo pabaigos. Gated plėtiniai įterpia pasirinktinius veiksmus į progresą, kuriame galima vykdyti tinkintą verslo logiką. Tai tarsi jūsų asmeninis traukinys, kuriame jūs kontroliuojate, kur jis sustoja ir ar jis tęsiasi, ar ne.

Išplečiamumo traukinio schema

Kai įjungta, kiekvienas plėtinys įterpia pasirinktinį veiksmą kitame diegimo eigos taške. Plėtiniai gali būti naudojami atskirai arba kartu.

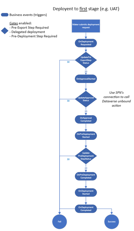
  • Būtinas išankstinio eksportavimo veiksmas leidžia paleisti pasirinktinio tikrinimo logiką, kai pateikiama diegimo užklausa. Vamzdynai neeksportuos sprendimo iš kūrimo aplinkos, kol šis veiksmas nebus pažymėtas kaip atliktas. Įgalinkite tai tik pirmajame dujotiekio etape. Pavyzdžiui, pagalbos vartotojui testavimas (UAT).

  • Įgaliotasis diegimas vykdomas naudojant pagrindinės paslaugos arba vamzdyno etapo savininko tapatybę, o ne užklausą pateikusio kūrėjo. Ši tapatybė užtikrina, kad kūrėjai gali prašyti diegti be didesnės (arba bet kokios) prieigos paskirties aplinkose. Reikalingas įgaliotosios tapatybės patvirtinimas.

  • Būtinas veiksmas prieš diegimą suteikia papildomo lankstumo įterpti pasirinktinį veiksmą po to, kai diegimas patvirtinamas. Pavyzdžiui, jei reikalingas galutinis patvirtinimas.

Įgalinti gated plėtinius

Veiksmai, įterpti įgalinant plėtinį, yra laukiančios būsenos, kol jūsų verslo logika bus įvykdyta ir galiausiai signalizuos srautų pagrindiniam kompiuteriui užbaigti arba atmesti veiksmą. Kūrėjai gali matyti, kada laukiama diegimo, taip pat atšaukti diegimo užklausą iki paskutinio diegimo veiksmo.

Pastaba.

Eksportavus valdomų ir nevaldomų sprendimų artefaktus, sistema juos saugo vamzdynų pagrindiniame kompiuteryje ir draudžia bet kokį klastojimą ar modifikavimą. Tas pats valdomas artefaktas kiekvienoje versijoje bus nuosekliai įdiegtas visuose tolesniuose vamzdyno etapuose. Tai užtikrina, kad joks sprendimas negali apeiti kokybės užtikrinimo aplinkų ar patvirtinimo procesų.

Vamzdynų, priežastinių veiksnių ir veiksmų supratimas

Kiekvienas srauto diegimo veiksmas suaktyvina realaus laiko įvykį veiksmo pradžioje ir pabaigoje, kuriam galite inicijuoti pasirinktinę logiką. Papildomi paleidikliai sukuriami, kai įgalinami plėtiniai. Tai atitinka pasirinktinį veiksmą, įterptą, kai dujotiekio etape įgalinamas plėtinys.

Čia pateiktose lentelėse nurodomi kiekvieno plėtinio paleidikliai ir veiksmai. Kiekvieno paleidiklio išvesties parametrus galima naudoti tolesniuose debesies srauto etapuose.

Vartų pratęsimas Žingsnio paleidimo paleidiklis Žingsnis baigtas paleidiklis Nesusietasis veiksmas Naudotinas ryšys
Būtina atlikti veiksmą prieš eksportą OnDeploymentRequested Nėra UpdatePreExportStepStatus Bet kokia tapatybė, turinti prieigą atnaujinti diegimo etapo vykdymo įrašą
Deleguojamas diegimas OnApprovalStarted OnDeploymentCompleted Sukurkite ryšį kaip pagrindinę tarnybą arba srauto etapo savininką, kaip sukonfigūruota srauto etape. Dujotiekio etapo savininkas turi būti ID nurodytos Microsoft Entra paslaugos vadovo savininkas.
Būtinas išankstinio diegimo veiksmas OnPreDeploymentStarted OnPreDeploymentCompleted UpdatePreDeploymentStepStatus Bet kokia tapatybė, turinti prieigą atnaujinti diegimo etapo vykdymo įrašą

Pastaba.

OnDeploymentRequested paleidikliai visiems diegimams.

Diegimo į pirmojo etapo diagramą

Paleidikliai

Paleidikliai galimi debesų srautuose Power Automate vamzdynų pagrindinio kompiuterio aplinkoje, esančioje jungties paleidiklyjeKai atliekamas Dataverse veiksmas.

  • Katalogas: Microsoft Dataverse Bendras.
  • Kategorija: Power Platform Vamzdynai.
  • Lentelės pavadinimas: (Nėra).
  • Veiksmo pavadinimas: pasirinkite parinktį iš sąrašo. Vamzdynai pateikia šiuos pasirinktinius veiksmus, kurie sukuria paleidiklį Power Automate debesies srautuose. Su patvirtinimu ir OnPreDeployment* susiję įvykiai suaktyvinami tik tada, kai įgalintas atitinkamas plėtinys. OnDeploymentRequested
    OnApprovalStarted
    OnApprovalCompleted
    OnPreDeploymentStarted
    OnPreDeploymentCompleted
    OnDeploymentStarted
    OnDeploymentCompleted

Štai pavyzdinė paleidiklio ekrano kopija.

Vamzdynai įsijungia Power Automate

Paleidiklio sąlygos

Power Automate paleidimo sąlygos leidžia tinkinti paleidiklį taip, kad srautas būtų vykdomas tik tada, kai įvykdomos tam tikros sąlygos. Pavyzdžiui, jums gali tekti vykdyti skirtingus srautus ir susietą verslo logiką skirtinguose vamzdynuose arba vamzdynų etapuose. Tai taip pat padeda išlaikyti srautą, o "Power platform" prašo suvartoti mažai.

Vamzdynai sukelia sąlygas Power Automate

Konkretaus vamzdyno srauto suaktyvinimas

Suaktyvina srauto vykdymą visuose srauto etapuose ("Contoso" srautas). Šiame pavyzdyje pakeiskite "Contoso Pipeline" savo vamzdyno pavadinimu:

@equals(triggerOutputs()?['body/OutputParameters/DeploymentPipelineName'], 'Contoso Pipeline')

Srauto suaktyvinimas konkrečiam vamzdyno etapui

Paleidžia diegimo etapo srautą, kurio etapo pavadinimas lygus "Contoso UAT":

@equals(triggerOutputs()?['body/OutputParameters/DeploymentStageName'], 'Contoso UAT')

Srauto suaktyvinimas tam tikruose vamzdyno etapuose

Paleidžia diegimo etapų srautą, kurio etapinis pavadinimas yra "QA":

@contains(triggerOutputs()?['body/OutputParameters/DeploymentStageName'], 'QA')

Sužinokite daugiau apie sąlygose naudojamas išraiškas:reiškinių naudojimas sąlygose, kad patikrintumėte kelias reikšmes.

Veiksmai

Paleidę norimą logiką debesies srautuose, naudokite veiksmą Atlikti nesusietąjį veiksmą kartu su atitinkamu veiksmu kiekvienam gautam plėtiniui.

Šie parametrai atskleidžiami atliekant atitinkamų gedulingų plėtinių veiksmus.

  • UpdatePreExportStepStatus, UpdateApprovalStatus ir PreDeploymentStepStatus:
    • 10 yra sistemos nustatyta laukianti būsena.
    • 20 už žingsnio užbaigimą.
    • 30 už žingsnio atmetimą. Visuotinis diegimas nebus tęsiamas, o būsena bus nustatyta kaip nepavykusi. Taip pat galite pridėti ir kūrėjo, ir administratoriaus komentarus, kad nurodytumėte atmetimo priežastį.
  • PatvirtinimasPastabos ir priešslokaciniai komentarai:
    • Komentarai, kuriuos kūrėjas mato vamzdynuose, vykdo istoriją. Skirta tvirtintojams, kad jie galėtų dalytis komentarais su užklausą pateikusiu kūrėju. Pavyzdžiui, kodėl jų diegimas buvo atmestas arba informacija apie konkrečios įmonės procesus.
  • PreExportProperties ir ApprovalProperties:
    • Administratoriai čia gali saugoti informaciją arba pasirinktinius parametrus, nepateikdami jų kūrėjams, pavyzdžiui, nuorodą į srauto paleidimą ar patvirtinimą ar kitus susijusius duomenis. Taip siekiama suteikti lankstumo ir supaprastinti pasirinktines su diegimu susijusių duomenų ataskaitų teikimą.

Pavyzdžiai

Atsisiųskite ir importuokite norimą valdomą sprendimą į savo vamzdynų pagrindinio kompiuterio aplinką. Šiuos pavyzdžius galima tinkinti, kad jie atitiktų unikalius jūsų organizacijos poreikius.

Vamzdynų išplėtimo pavyzdžiai

Šiame atsisiuntime yra debesų srautų pavyzdžiai, skirti naudoti aukščiau nurodytus paleidiklius ir veiksmus su vamzdynais. Daugiau informacijos: Atsisiųsti sprendimo pavyzdį

Įgaliotojo diegimo pavyzdžiai

Šiame atsisiuntime pateikiami debesies srautų pavyzdžiai, skirti valdyti patvirtinimus ir bendrinti įdiegtas drobės programas ir srautus tikslinėje aplinkoje. Daugiau informacijos: Atsisiųsti sprendimo pavyzdį

Paskesni veiksmai