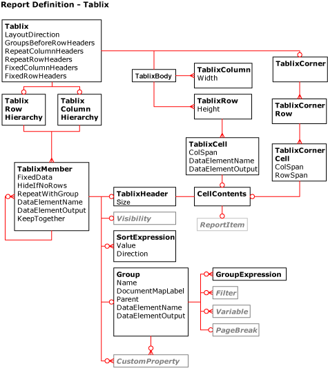
Report Definition Tablix Overview Diagram
The following diagram shows the relationships of some of the Tablix elements in the Report Definition Language (RDL).
.gif)
Ši naršyklė nebepalaikoma.
Atnaujinkite į „Microsoft Edge“, kad pasinaudotumėte naujausiomis funkcijomis, saugos naujinimais ir techniniu palaikymu.
Pastaba.
Prieigai prie šio puslapio reikalingas įgaliojimas. Galite bandyti prisijungti arba pakeisti katalogus.
Prieigai prie šio puslapio reikalingas įgaliojimas. Galite bandyti pakeisti katalogus.
The following diagram shows the relationships of some of the Tablix elements in the Report Definition Language (RDL).
.gif)