Del via


Sikkerhetsarkitektur for godkjenning i testmotoren (forhåndsversjon)

Notat

Forhåndsversjonsfunksjonene er ikke ment for produksjonsbruk og kan ha begrenset funksjonalitet. Disse funksjonene er tilgjengelige før en offisiell utgivelse, slik at kunder kan få tidlig tilgang og gi tilbakemeldinger.

Dette tekniske dokumentet skisserer sikkerhetsarkitekturen til godkjenningsmekanismene i Power Apps Test Engine. Hvis du vil ha brukerfokusert veiledning om valg og konfigurering av godkjenningsmetoder, kan du se Godkjenningsveiledning.

Oversikt over godkjenningsmetoder

Testmotoren støtter to primære godkjenningsmetoder:

  • Godkjenning av lagringstilstand - Basert på vedvarende nettleserinformasjonskapsler og lagringstilstand
  • Sertifikatbasert godkjenning – basert på X.509-sertifikater og Dataverse integrasjon

Begge metodene er utformet for å støtte moderne sikkerhetskrav, inkludert godkjenning med flere faktorer (MFA) og policyer for betinget tilgang.

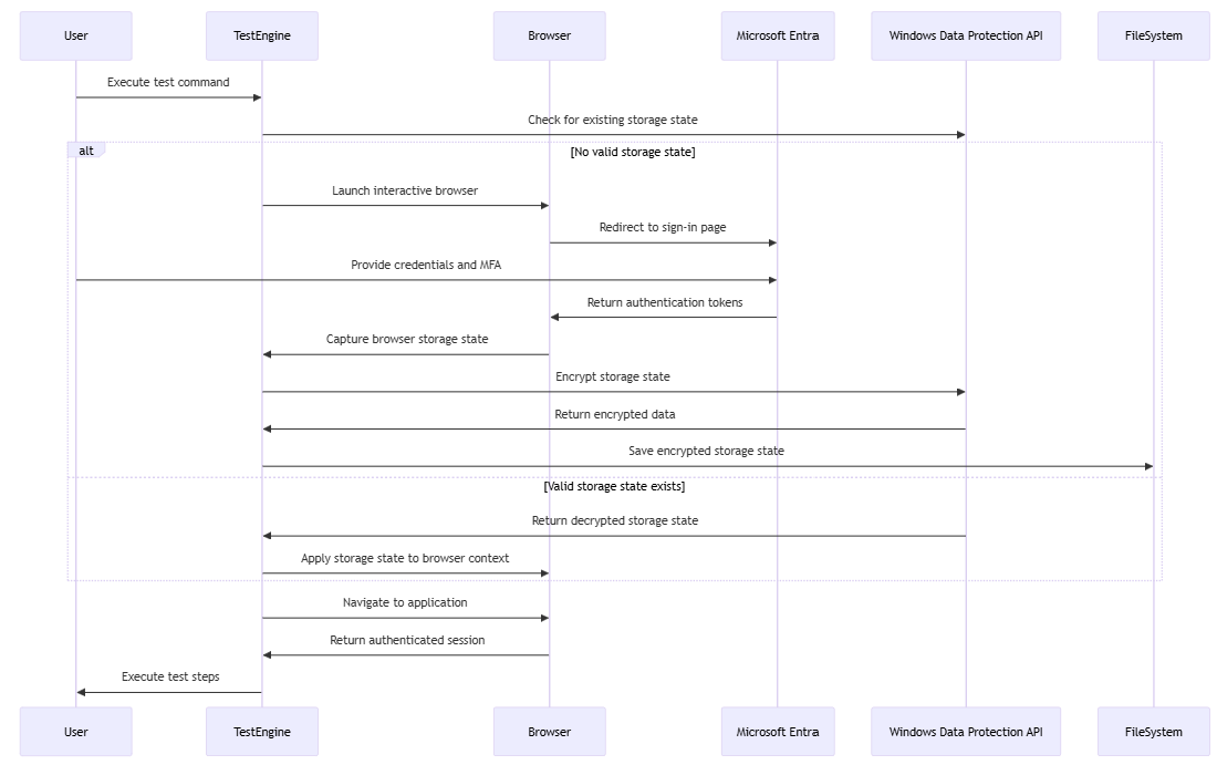
Arkitektur for godkjenning av lagringstilstand

Autentiseringsmetoden for lagringstilstand bruker Playwrights nettleserkontekstadministrasjon til å lagre og gjenbruke autentiseringstokener på en sikker måte.

Oversikt over godkjenningsflyt i testmotoren

Implementering av Windows Data Protection

Implementeringen av lokal lagringstilstand bruker Windows Data Protection API (DPAPI) for sikker lagring:

Oversikt over godkjenning ved hjelp av lokal Windows Data Protection API (DPAPI)

Sikkerhetshensyn

Sikkerhetsarkitekturen for lagringstilstand gir:

  • Beskyttelse av inaktive godkjenningstokener ved hjelp av DPAPI-kryptering
  • Støtte for MFA og policyer for Microsoft Entra betinget tilgang
  • Sandkasseisolering gjennom Playwrights nettleserkontekster
  • Overholdelse av policyer for Microsoft Entra øktlevetid

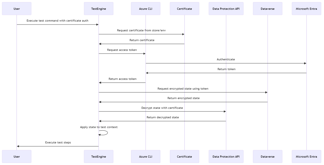
Sertifikatbasert godkjenningsarkitektur

Sertifikatbasert autentisering integreres med Dataverse og bruker X.509-sertifikater for forbedret sikkerhet og kryptering av inaktiv informasjon.

Oversikt over autentisering ved hjelp av Dataverse

Dataverse Implementering av lagring

Implementeringen Dataverse bruker et egendefinert XML-repositorium for sikker lagring av beskyttelsesnøkler:

Oversikt over Dataverse lagring av verdier

Krypteringsteknologi

Avsnittene nedenfor beskriver krypteringsalgoritmene og tilnærmingene til nøkkeladministrasjon som brukes av Test Engine for å beskytte autentiseringsdata i hvile og under overføring.

AES-256-CBC + HMACSHA256

Som standard krypteres dataverdier med en kombinasjon av AES-256-CBC og HMACSHA256:

Oversikt over Dataverse kryptering ved hjelp av ASP.Net Data Protection API

Denne tilnærmingen gir:

  1. Konfidensialitet gjennom AES-256 kryptering
  2. Integritet gjennom HMAC-verifisering
  3. Godkjenning av datakilden

API-integrasjon for databeskyttelse

Testmotoren integreres med ASP.NET Cores databeskyttelses-API for nøkkeladministrasjon og kryptering:

Oversikt over bruk av Dataverse API-et for databeskyttelse

Implementering av egendefinert XML-repositorium

Test Engine implementerer et tilpasset IXmlRepository for Dataverse integrering:

Oversikt over egendefinert XML-leverandør av personvern-API

Betinget tilgang og MFA-kompatibilitet

Test Engines godkjenningsarkitektur er utformet for å fungere sømløst med policyer for Microsoft Entra betinget tilgang:

Oversikt over policy for betinget tilgang og godkjenning med flere faktorer

Avanserte sikkerhetshensyn

Avsnittene nedenfor fremhever andre sikkerhetsfunksjoner og integrasjoner som forbedrer beskyttelsen av godkjenningsdata og støtter sikre operasjoner i bedriftsmiljøer.

Dataverse Integrering av sikkerhetsmodell

Test Engine bruker Dataverse sin robuste sikkerhetsmodell:

  • Sikkerhet på postnivå – Kontrollerer tilgang til lagrede godkjenningsdata
  • Delingsmodell – Muliggjør sikker deling av testgodkjenningskontekster
  • Revisjon – Sporer tilgang til sensitive godkjenningsdata
  • Sikkerhet på kolonnenivå – Gir detaljert beskyttelse av sensitive felt

Administrasjon av Azure CLI-token

For Dataverse godkjenning henter testmotoren tilgangstokener på en sikker måte:

Oversikt over Azure-kommandolinjebasert godkjenning (CLI)

Anbefalte fremgangsmåter for sikkerhet

Når du implementerer testmotorgodkjenning, bør du vurdere disse anbefalte fremgangsmåtene for sikkerhet:

  • Tilgang med minst rettigheter – Gi minimale nødvendige tillatelser til å teste kontoer
  • Vanlig sertifikatrotasjon - Oppdater sertifikater med jevne mellomrom
  • Sikre CI/CD-variabler – Beskytt pipelinevariabler som inneholder sensitive data
  • Overvåk tilgang – Overvåk tilgang til godkjenningsressurser
  • Miljøisolering – Bruk separate miljøer for testing

Fremtidige sikkerhetsforbedringer

Potensielle fremtidige forbedringer av sikkerhetsarkitekturen for godkjenning inkluderer:

  • Integrasjon med Azure Key Vault for forbedret hemmelighetsadministrasjon
  • Støtte for administrerte identiteter i Azure-miljøer
  • Forbedrede funksjoner for logging og sikkerhetsovervåking
  • Flere beskyttelsesleverandører for scenarioer på tvers av plattformer

Databeskyttelse i ASP.NET kjernen
API for databeskyttelse for Windows
Microsoft Entra Godkjenning
Dataverse Sikkerhetsmodell
X.509 sertifikatbasert godkjenning