Notitie
Voor toegang tot deze pagina is autorisatie vereist. U kunt proberen u aan te melden of de directory te wijzigen.
Voor toegang tot deze pagina is autorisatie vereist. U kunt proberen de mappen te wijzigen.
Van toepassing op:
Databricks SQL
Databricks Runtime
In dit artikel wordt ANSI-naleving in Databricks Runtime beschreven. Zie ANSI_MODEvoor ANSI-modus in Databricks SQL.
Spark SQL heeft twee opties ter ondersteuning van naleving van de ANSI SQL-standaard: spark.sql.ansi.enabled en spark.sql.storeAssignmentPolicy.
spark.sql.ansi.enabled(ANSI-modus)- Maakt gebruik van een ANSI-compatibel SQL-dialect in plaats van het hive-compatibele dialect.
- Genereert runtime-uitzonderingen voor ongeldige invoer in plaats van null te retourneren.
- Standaard ingeschakeld in Apache Spark 4.0 en Databricks Runtime 17.0 en hoger.
spark.sql.storeAssignmentPolicy(winkeltoewijzingsbeleid)- Hiermee bepaalt u impliciete casting bij het invoegen van tabellen.
- De standaardinstellingen zijn
ANSIen zijn onafhankelijk vanspark.sql.ansi.enabled.
De volgende tabel bevat een overzicht van het gedrag:
| Eigenschapsnaam | Standaard | Betekenis |
|---|---|---|
spark.sql.ansi.enabled |
true | Wanneer waar, probeert Spark te voldoen aan de ANSI SQL-specificatie:
|
spark.sql.storeAssignmentPolicy |
American National Standards Institute (ANSI) | Wanneer u een waarde opslaat in een kolom met een ander gegevenstype, voert Spark typeconversie uit. Er zijn drie beleidsregels voor de typecoderingsregels: ANSI, legacyen strict.
|
In de volgende subsecties worden gedragswijzigingen in rekenkundige bewerkingen, typeconversies en SQL-parsering weergegeven wanneer de ANSI-modus is ingeschakeld. Voor typeconversies in Spark SQL zijn er drie soorten en in dit artikel worden ze één voor één geïntroduceerd: cast, opslagtoewijzing en type coercion.
Rekenkundige bewerkingen
In Spark SQL worden rekenkundige bewerkingen die worden uitgevoerd op numerieke typen (met uitzondering van decimalen) niet standaard gecontroleerd op overloop.
Dit betekent dat als een bewerking overloop veroorzaakt, het resultaat hetzelfde is met de bijbehorende bewerking in een Java- of Scala-programma (bijvoorbeeld als de som van 2 gehele getallen hoger is dan de maximumwaarde die kan worden weergegeven, is het resultaat een negatief getal). Aan de andere kant retourneert Spark SQL null voor decimale overloop.
Wanneer spark.sql.ansi.enabled is ingesteld op true en er een overloop plaatsvindt in numerieke en intervalberekeningen, wordt tijdens runtime een rekenkundige uitzondering gegenereerd.
-- `spark.sql.ansi.enabled=true`
> SELECT 2147483647 + 1;
error: integer overflow
-- `spark.sql.ansi.enabled=false`
> SELECT 2147483647 + 1;
-2147483648
Rolverdeling
Wanneer spark.sql.ansi.enabled is ingesteld op true, veroorzaakt expliciete typeconversie met CAST-syntaxis een runtime-fout voor ongeldige conversiepatronen die in de standaard zijn gedefinieerd, zoals conversies van een tekenreeks naar een geheel getal.
De CAST component van de Spark ANSI-modus volgt de syntaxisregels van sectie 6.13 "cast-specificatie" in ISO/IEC 9075-2:2011 Information technology — Database languages - SQL — Part 2: Foundation (SQL/Foundation), behalve dat het speciaal de volgende eenvoudige typeconversies toestaat die niet zijn toegestaan volgens de ANSI-standaard:
- NumericType <=> BooleanType
- StringType <=> BinaryType
De geldige combinaties van het bron- en doelgegevenstype in een CAST expressie worden gegeven door de volgende tabel.
"Y" geeft aan dat de combinatie syntactisch geldig is zonder beperking en "N" geeft aan dat de combinatie ongeldig is.
| SourceTarget | Numeriek | Snaar / Touwtje | Datum | Tijdstempel | Tijdsegment | Booleaans | Binaire | Array | Kaart | Structuur |
|---|---|---|---|---|---|---|---|---|---|---|
| Numeriek | Ja | Ja | N | N | N | Ja | N | N | N | N |
| Snaar / Touwtje | Ja | Ja | Ja | Ja | Ja | Ja | Ja | N | N | N |
| Datum | N | Ja | Ja | Ja | N | N | N | N | N | N |
| Tijdstempel | N | Ja | Ja | Ja | N | N | N | N | N | N |
| Tijdsegment | N | Ja | N | N | Ja | N | N | N | N | N |
| Booleaans | Ja | Ja | N | N | N | Ja | N | N | N | N |
| Binaire | Ja | N | N | N | N | N | Ja | N | N | N |
| Array | N | N | N | N | N | N | N | Ja | N | N |
| Kaart | N | N | N | N | N | N | N | N | Ja | N |
| Structuur | N | N | N | N | N | N | N | N | N | Ja |
-- Examples of explicit casting
-- `spark.sql.ansi.enabled=true`
> SELECT CAST('a' AS INT);
ERROR: [CAST_INVALID_INPUT] The value 'a' of the type "STRING" cannot be cast to "INT" because it is malformed.
> SELECT CAST(2147483648L AS INT);
ERROR: [CAST_OVERFLOW] The value 2147483648L of the type "BIGINT" cannot be cast to "INT" due to an overflow.
> SELECT CAST(DATE'2020-01-01' AS INT)
ERROR: [DATATYPE_MISMATCH.CAST_WITH_FUNC_SUGGESTION] Cannot resolve "CAST(DATE '2020-01-01' AS INT)" due to data type mismatch: cannot cast "DATE" to "INT".
-- `spark.sql.ansi.enabled=false`
> SELECT cast('a' AS INT);
null
> SELECT CAST(2147483648L AS INT);
-2147483648
> SELECT CAST(DATE'2020-01-01' AS INT);
null
Toewijzing opslaan
De instelling spark.sql.storeAssignmentPolicy wordt standaard ingesteld op ANSI. Wanneer met deze instelling de gegevenstypen van bronwaarden niet overeenkomen met de doelkolomtypen, voegt Spark SQL automatisch ANSI CAST-componenten toe aan de INSERT instructie.
Tijdens het invoegen van tabellen volgens dit beleid controleert Spark op ongeldige casts en werpt een uitzondering op om de gegevenskwaliteit te garanderen. Dit betekent dat als een invoegpoging mislukt vanwege een type-mismatch, er geen gegevens gedeeltelijk naar de tabel worden geschreven.
Voorbeelden:
-- spark.sql.storeAssignmentPolicy=ANSI
> CREATE TABLE test(i INT);
> INSERT INTO test VALUES (2147483648L);
ERROR: [CAST_OVERFLOW_IN_TABLE_INSERT] Fail to insert a value of "BIGINT" type into the "INT" type column `i` due to an overflow.
> INSERT INTO test VALUES ('a');
ERROR: [CAST_INVALID_INPUT ERROR] The value 'a' of the type "STRING" cannot be cast to "INT" because it is malformed
In deze voorbeelden ziet u dat Spark SQL voorkomt dat incompatibele gegevens worden ingevoegd, waardoor de gegevensintegriteit behouden blijft.
Wanneer de spark.sql.storeAssignmentPolicy is ingesteld op LEGACY, wordt Spark SQL teruggezet naar het gedrag dat tot Spark 2.x voorkomt. In deze modus worden verouderde CAST-bewerkingen toegepast in plaats van ANSI CAST te gebruiken. Onder dit beleid leiden ongeldige casts tijdens tabelinvoegingen ertoe dat NULL-waarden of onjuiste waarden worden ingevoegd, in plaats van een uitzondering te genereren.
Voorbeelden:
-- spark.sql.storeAssignmentPolicy=LEGACY
> CREATE TABLE test(i INT);
> INSERT INTO test VALUES (2147483648L);
> INSERT INTO test VALUES ('a');
> SELECT * FROM test;
-- Results
-- -2147483648 (incorrect value due to overflow)
-- null (cannot cast 'a' to INT)
Typecoërcie (het automatisch converteren van gegevens van het ene datatype naar het andere)
Type promotie en voorrang
Wanneer spark.sql.ansi.enabled is ingesteld op true, gebruikt Spark SQL verschillende regels die bepalen hoe conflicten tussen gegevenstypen worden opgelost.
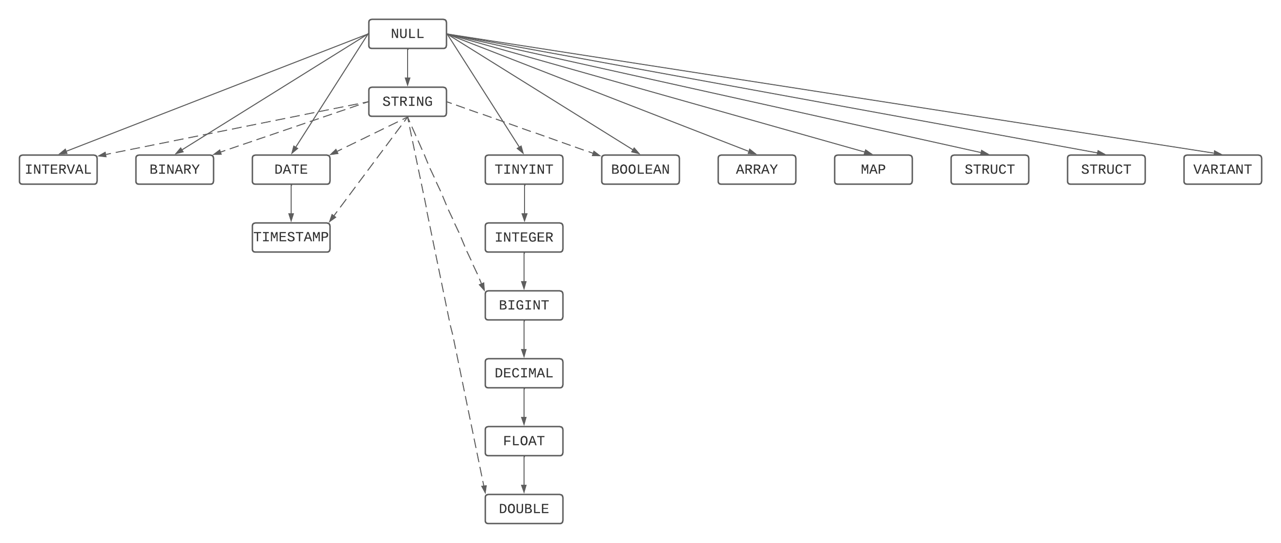
De kern van deze conflictoplossing is de lijst typeprioriteit waarmee wordt gedefinieerd of waarden van een bepaald gegevenstype impliciet kunnen worden gepromoveerd naar een ander gegevenstype.
| Gegevenstype | prioriteitslijst (van smal naar breedst) |
|---|---|
| Byte | Byte -> Kort - Int ->> Lang -> Decimaal -> Float* -> Dubbel |
| Kort | Short -> Int -> Long -> Decimal -> Float* -> Double |
| Integer | Int -> Lang - Decimaal ->> Float* -> Dubbel |
| Lang | Lang - Decimaal ->> Float* -> Dubbel |
| Decimaal | Decimaal -> float* -> dubbel |
| zweven | Float -> dubbel |
| Dubbel | Dubbel |
| Datum | Datum -> tijdstempel |
| Tijdstempel | Tijdstempel |
| Snaar / Touwtje | Snaar / Touwtje |
| Binaire | Binaire |
| Booleaans | Booleaans |
| Tijdsegment | Tijdsegment |
| Kaart | Kaart** |
| Array | Array** |
| Structuur | Structuur** |
- Bij het bepalen van het minst gangbare type wordt float overgeslagen om verlies van precisie te voorkomen.
** Voor een complex type wordt de prioriteitsregel recursief toegepast op de onderdeelelementen.
Speciale regels zijn van toepassing op het tekenreekstype en niet-getypte NULL. Een NULL kan worden gepromoveerd naar elk ander type, terwijl een tekenreeks kan worden gepromoveerd naar elk eenvoudig gegevenstype.
Dit is een grafische weergave van de prioriteitslijst als een gerichte structuur: 
Minst algemene typeoplossing
Het minst voorkomende type van een set typen is het smalste type dat bereikbaar is vanuit de prioriteitslijst door alle elementen van de set typen.
De minst voorkomende type-resolutie wordt gebruikt voor:
- Bepaal of een functie die een parameter van een type verwacht, kan worden aangeroepen met behulp van een argument van een smaller type.
- Leid het argumenttype af voor functies die voor meerdere parameters een gedeeld argumenttype verwachten, zoals coalesce, least of grootst.
- De operandtypen afleiden voor operators zoals rekenkundige bewerkingen of vergelijkingen.
- Het resultaattype afleiden voor expressies zoals de case-expressie.
- De element-, sleutel- of waardetypen afleiden voor matrix- en kaartconstructors.
Er worden speciale regels toegepast als het minst gangbare type wordt omgezet in FLOAT. Als een van de typen INT, BIGINT of DECIMAL is, wordt met floattypewaarden het minst gangbare type naar DOUBLE gepusht om mogelijk verlies van cijfers te voorkomen.
-- The coalesce function accepts any set of argument types as long as they share a least common type.
-- The result type is the least common type of the arguments.
> SET spark.sql.ansi.enabled=true;
> SELECT typeof(coalesce(1Y, 1L, NULL));
BIGINT
> SELECT typeof(coalesce(1, DATE'2020-01-01'));
Error: Incompatible types [INT, DATE]
> SELECT typeof(coalesce(ARRAY(1Y), ARRAY(1L)));
ARRAY<BIGINT>
> SELECT typeof(coalesce(1, 1F));
DOUBLE
> SELECT typeof(coalesce(1L, 1F));
DOUBLE
> SELECT (typeof(coalesce(1BD, 1F)));
DOUBLE
-- The substring function expects arguments of type INT for the start and length parameters.
> SELECT substring('hello', 1Y, 2);
he
> SELECT substring('hello', '1', 2);
he
> SELECT substring('hello', 1L, 2);
Error: Argument 2 requires an INT type.
> SELECT substring('hello', str, 2) FROM VALUES(CAST('1' AS STRING)) AS T(str);
Error: Argument 2 requires an INT type.
SQL-functies
Het gedrag van sommige SQL-functies kan verschillen onder de ANSI-modus (spark.sql.ansi.enabled=true).
-
size: Deze functie retourneert null voor null-invoer in de ANSI-modus. -
element_at:- Deze functie genereert
ArrayIndexOutOfBoundsExceptionals u ongeldige indexen gebruikt. - Deze functie genereert
NoSuchElementExceptionals de sleutel niet bestaat in de kaart.
- Deze functie genereert
-
elt: Deze functie genereertArrayIndexOutOfBoundsExceptionals u ongeldige indexen gebruikt. -
make_date: Deze functie mislukt met een uitzondering als de resultaatdatum ongeldig is. -
make_timestamp: Deze functie mislukt met een uitzondering als de tijdstempel van het resultaat ongeldig is. -
make_interval: Deze functie mislukt met een uitzondering als het resultaatinterval ongeldig is. -
next_day: Deze functie genereertIllegalArgumentExceptionals invoer geen geldige dag van de week is. -
parse_url: Deze functie genereertIllegalArgumentExceptionals een invoertekenreeks geen geldige URL is. -
to_date: Deze functie mislukt met een uitzondering als de invoertekenreeks niet kan worden geparseerd of de patroontekenreeks ongeldig is. -
to_timestamp: Deze functie mislukt met een uitzondering als de invoertekenreeks niet kan worden geparseerd of de patroontekenreeks ongeldig is. -
to_unix_timestamp: Deze functie mislukt met een uitzondering als de invoertekenreeks niet kan worden geparseerd of de patroontekenreeks ongeldig is. -
unix_timestamp: Deze functie mislukt met een uitzondering als de invoertekenreeks niet kan worden geparseerd of de patroontekenreeks ongeldig is.
SQL-operators
Het gedrag van sommige SQL-operators kan verschillen in de ANSI-modus (spark.sql.ansi.enabled=true).
-
array_col[index]: Deze operator genereertArrayIndexOutOfBoundsExceptionals er ongeldige indexen worden gebruikt. -
map_col[key]: Deze operator genereertNoSuchElementExceptionals de sleutel niet bestaat in de kaart. -
CAST(string_col AS TIMESTAMP): Deze operator mislukt met een uitzondering als de invoertekenreeks niet kan worden geparseerd. -
CAST(string_col AS DATE): Deze operator mislukt met een uitzondering als de invoertekenreeks niet kan worden geparseerd.
Nuttige functies voor ANSI-modus
Wanneer de ANSI-modus is ingeschakeld, genereert deze uitzonderingen voor ongeldige bewerkingen. U kunt de volgende SQL-functies gebruiken om dergelijke uitzonderingen te onderdrukken.
-
try_cast: identiek aanCAST, behalve dat hetNULLresultaat retourneert in plaats van een uitzondering bij een runtime-fout te genereren. -
try_add: identiek aan de opteloperator+, behalve dat dezeNULLals resultaat geeft in plaats van een uitzondering veroorzaakt bij een overloop van integrale waarden. -
try_divide: identiek aan de divisieoperator/, behalve dat het resultaat retourneertNULLin plaats van een uitzondering op het delen van 0.
SQL-trefwoorden
Wanneer zowel spark.sql.ansi.enabled=true als spark.sql.ansi.enforceReservedKeywords=true worden gebruikt, gebruikt Spark SQL de ANSI-parser.
Standaard is spark.sql.ansi.enforceReservedKeywordsfalse.
In de ANSI-parsermodus vallen trefwoorden in twee categorieën:
- Gereserveerd: kan niet worden gebruikt als id's (tabel, weergave, kolom, functie, alias, enzovoort).
- Niet-gereserveerd: fungeren als trefwoorden alleen in specifieke contexten; anders kan worden gebruikt als id's. Is bijvoorbeeld
EXPLAIN SELECT ...een opdracht, maarEXPLAINkan worden gebruikt als een id ergens anders.
Wanneer de ANSI-parser niet in gebruik is, vallen trefwoorden in:
- Niet-gereserveerd: dezelfde definitie als hierboven.
- Strikt niet-gereserveerd: vergelijkbaar met niet-gereserveerd, maar kunnen niet worden gebruikt als tabel-aliasen.
Hieronder ziet u een lijst met alle trefwoorden in Spark SQL.
| Trefwoord | Spark SQL ANSI-modus | Standaardmodus voor Spark SQL | SQL-2016 |
|---|---|---|---|
| Toevoegen | niet gereserveerd | niet gereserveerd | niet gereserveerd |
| NA | niet gereserveerd | niet gereserveerd | niet gereserveerd |
| alles | gereserveerd | niet gereserveerd | gereserveerd |
| WIJZIGEN | niet gereserveerd | niet gereserveerd | gereserveerd |
| ALTIJD | niet gereserveerd | niet gereserveerd | niet gereserveerd |
| ANALYSEREN | niet gereserveerd | niet gereserveerd | niet gereserveerd |
| EN | gereserveerd | niet gereserveerd | gereserveerd |
| ANTI | niet gereserveerd | strikt niet-gereserveerd | niet gereserveerd |
| WILLEKEURIG | gereserveerd | niet gereserveerd | gereserveerd |
| ARCHIEF | niet gereserveerd | niet gereserveerd | niet gereserveerd |
| ARRAY | niet gereserveerd | niet gereserveerd | gereserveerd |
| ALS | gereserveerd | niet gereserveerd | gereserveerd |
| ASC | niet gereserveerd | niet gereserveerd | niet gereserveerd |
| OP | niet gereserveerd | niet gereserveerd | gereserveerd |
| MACHTIGING | gereserveerd | niet gereserveerd | gereserveerd |
| TUSSEN | niet gereserveerd | niet gereserveerd | gereserveerd |
| BEIDE | gereserveerd | niet gereserveerd | gereserveerd |
| EMMER | niet gereserveerd | niet gereserveerd | niet gereserveerd |
| EMMERS | niet gereserveerd | niet gereserveerd | niet gereserveerd |
| BIJ | niet gereserveerd | niet gereserveerd | gereserveerd |
| CACHE | niet gereserveerd | niet gereserveerd | niet gereserveerd |
| CASCADE | niet gereserveerd | niet gereserveerd | niet gereserveerd |
| zaak | gereserveerd | niet gereserveerd | gereserveerd |
| GIETEN | gereserveerd | niet gereserveerd | gereserveerd |
| VERANDERING | niet gereserveerd | niet gereserveerd | niet gereserveerd |
| CONTROLE | gereserveerd | niet gereserveerd | gereserveerd |
| DUIDELIJK | niet gereserveerd | niet gereserveerd | niet gereserveerd |
| Cluster | niet gereserveerd | niet gereserveerd | niet gereserveerd |
| GECLUSTERDE | niet gereserveerd | niet gereserveerd | niet gereserveerd |
| CODEGEN | niet gereserveerd | niet gereserveerd | niet gereserveerd |
| SORTEREN | gereserveerd | niet gereserveerd | gereserveerd |
| COLLECTIE | niet gereserveerd | niet gereserveerd | niet gereserveerd |
| COLUMN | gereserveerd | niet gereserveerd | gereserveerd |
| COLUMNS | niet gereserveerd | niet gereserveerd | niet gereserveerd |
| OPMERKING | niet gereserveerd | niet gereserveerd | niet gereserveerd |
| VERBINDT | niet gereserveerd | niet gereserveerd | gereserveerd |
| COMPACT | niet gereserveerd | niet gereserveerd | niet gereserveerd |
| VERDICHTINGEN | niet gereserveerd | niet gereserveerd | niet gereserveerd |
| COMPUTING | niet gereserveerd | niet gereserveerd | niet gereserveerd |
| AANEENSCHAKELEN | niet gereserveerd | niet gereserveerd | niet gereserveerd |
| CONSTRAINT | gereserveerd | niet gereserveerd | gereserveerd |
| KOSTEN | niet gereserveerd | niet gereserveerd | niet gereserveerd |
| AANMAKEN | gereserveerd | niet gereserveerd | gereserveerd |
| KRUIS | gereserveerd | strikt niet-gereserveerd | gereserveerd |
| KUBUS | niet gereserveerd | niet gereserveerd | gereserveerd |
| ACTUEEL | niet gereserveerd | niet gereserveerd | gereserveerd |
| CURRENT_DATE | gereserveerd | niet gereserveerd | gereserveerd |
| HUIDIGE_TIJD | gereserveerd | niet gereserveerd | gereserveerd |
| CURRENT_TIMESTAMP | gereserveerd | niet gereserveerd | gereserveerd |
| ACTUELE_GEBRUIKER | gereserveerd | niet gereserveerd | gereserveerd |
| GEGEVENS | niet gereserveerd | niet gereserveerd | niet gereserveerd |
| DATABANK | niet gereserveerd | niet gereserveerd | niet gereserveerd |
| databases | niet gereserveerd | niet gereserveerd | niet gereserveerd |
| DAG | niet gereserveerd | niet gereserveerd | niet gereserveerd |
| DBPROPERTIES | niet gereserveerd | niet gereserveerd | niet gereserveerd |
| GEDEFINIEERD | niet gereserveerd | niet gereserveerd | niet gereserveerd |
| Verwijderen | niet gereserveerd | niet gereserveerd | gereserveerd |
| GESCHEIDEN | niet gereserveerd | niet gereserveerd | niet gereserveerd |
| DESC | niet gereserveerd | niet gereserveerd | niet gereserveerd |
| BESCHRIJVEN | niet gereserveerd | niet gereserveerd | gereserveerd |
| DFS | niet gereserveerd | niet gereserveerd | niet gereserveerd |
| MAPPEN | niet gereserveerd | niet gereserveerd | niet gereserveerd |
| mappenstructuur | niet gereserveerd | niet gereserveerd | niet gereserveerd |
| ONDERSCHEIDEND | gereserveerd | niet gereserveerd | gereserveerd |
| VERSPREIDEN | niet gereserveerd | niet gereserveerd | niet gereserveerd |
| DIV | niet gereserveerd | niet gereserveerd | geen trefwoord |
| LATEN VALLEN | niet gereserveerd | niet gereserveerd | gereserveerd |
| ANDERS | gereserveerd | niet gereserveerd | gereserveerd |
| EINDE | gereserveerd | niet gereserveerd | gereserveerd |
| ONTSNAPPEN | gereserveerd | niet gereserveerd | gereserveerd |
| ONTSNAPTE | niet gereserveerd | niet gereserveerd | niet gereserveerd |
| BEHALVE | gereserveerd | strikt niet-gereserveerd | gereserveerd |
| RUILEN | niet gereserveerd | niet gereserveerd | niet gereserveerd |
| BESTAAT | niet gereserveerd | niet gereserveerd | gereserveerd |
| EXPLAIN | niet gereserveerd | niet gereserveerd | niet gereserveerd |
| EXPORTEREN | niet gereserveerd | niet gereserveerd | niet gereserveerd |
| UITGEBREID | niet gereserveerd | niet gereserveerd | niet gereserveerd |
| EXTERN | niet gereserveerd | niet gereserveerd | gereserveerd |
| UITTREKSEL | niet gereserveerd | niet gereserveerd | gereserveerd |
| ONWAAR | gereserveerd | niet gereserveerd | gereserveerd |
| HALEN | gereserveerd | niet gereserveerd | gereserveerd |
| VELDEN | niet gereserveerd | niet gereserveerd | niet gereserveerd |
| FILTEREN | gereserveerd | niet gereserveerd | gereserveerd |
| BESTANDSFORMAAT | niet gereserveerd | niet gereserveerd | niet gereserveerd |
| EERSTE | niet gereserveerd | niet gereserveerd | niet gereserveerd |
| VN | niet gereserveerd | niet gereserveerd | niet gereserveerd |
| VOLGEND | niet gereserveerd | niet gereserveerd | niet gereserveerd |
| VOOR | gereserveerd | niet gereserveerd | gereserveerd |
| BUITENLANDS | gereserveerd | niet gereserveerd | gereserveerd |
| FORMAAT | niet gereserveerd | niet gereserveerd | niet gereserveerd |
| GEFORMATTEERD | niet gereserveerd | niet gereserveerd | niet gereserveerd |
| VAN | gereserveerd | niet gereserveerd | gereserveerd |
| VOL | gereserveerd | strikt niet-gereserveerd | gereserveerd |
| FUNCTIE | niet gereserveerd | niet gereserveerd | gereserveerd |
| FUNCTIES | niet gereserveerd | niet gereserveerd | niet gereserveerd |
| GEGENEREERD | niet gereserveerd | niet gereserveerd | niet gereserveerd |
| GLOBAAL | niet gereserveerd | niet gereserveerd | gereserveerd |
| GRANT | gereserveerd | niet gereserveerd | gereserveerd |
| SUBSIDIES | niet gereserveerd | niet gereserveerd | niet gereserveerd |
| GROEP | gereserveerd | niet gereserveerd | gereserveerd |
| GROEPERING | niet gereserveerd | niet gereserveerd | gereserveerd |
| HAVING | gereserveerd | niet gereserveerd | gereserveerd |
| UUR | niet gereserveerd | niet gereserveerd | niet gereserveerd |
| ALS | niet gereserveerd | niet gereserveerd | geen trefwoord |
| NEGEREN | niet gereserveerd | niet gereserveerd | niet gereserveerd |
| IMPORTEREN | niet gereserveerd | niet gereserveerd | niet gereserveerd |
| IN | gereserveerd | niet gereserveerd | gereserveerd |
| INDEX | niet gereserveerd | niet gereserveerd | niet gereserveerd |
| INDEXEN | niet gereserveerd | niet gereserveerd | niet gereserveerd |
| BINNENSTE | gereserveerd | strikt niet-gereserveerd | gereserveerd |
| INPATH | niet gereserveerd | niet gereserveerd | niet gereserveerd |
| INPUTFORMAT | niet gereserveerd | niet gereserveerd | niet gereserveerd |
| INSERT | niet gereserveerd | niet gereserveerd | gereserveerd |
| SNIJPUNT | gereserveerd | strikt niet-gereserveerd | gereserveerd |
| Interval | niet gereserveerd | niet gereserveerd | gereserveerd |
| IN | gereserveerd | niet gereserveerd | gereserveerd |
| IS | gereserveerd | niet gereserveerd | gereserveerd |
| Artikelen | niet gereserveerd | niet gereserveerd | niet gereserveerd |
| JOIN | gereserveerd | strikt niet-gereserveerd | gereserveerd |
| JSON | niet gereserveerd | niet gereserveerd | niet gereserveerd |
| SLEUTEL | niet gereserveerd | niet gereserveerd | niet gereserveerd |
| SLEUTELS | niet gereserveerd | niet gereserveerd | niet gereserveerd |
| LAATSTE | niet gereserveerd | niet gereserveerd | niet gereserveerd |
| LATERAAL | gereserveerd | strikt niet-gereserveerd | gereserveerd |
| LUI | niet gereserveerd | niet gereserveerd | niet gereserveerd |
| LEIDEND | gereserveerd | niet gereserveerd | gereserveerd |
| LINKS | gereserveerd | strikt niet-gereserveerd | gereserveerd |
| ALS | niet gereserveerd | niet gereserveerd | gereserveerd |
| ILIKE | niet gereserveerd | niet gereserveerd | niet gereserveerd |
| LIMIT | niet gereserveerd | niet gereserveerd | niet gereserveerd |
| LIJNEN | niet gereserveerd | niet gereserveerd | niet gereserveerd |
| LIST | niet gereserveerd | niet gereserveerd | niet gereserveerd |
| LADING | niet gereserveerd | niet gereserveerd | niet gereserveerd |
| LOKAAL | niet gereserveerd | niet gereserveerd | gereserveerd |
| LOCATIE | niet gereserveerd | niet gereserveerd | niet gereserveerd |
| SLOT | niet gereserveerd | niet gereserveerd | niet gereserveerd |
| SLOTEN | niet gereserveerd | niet gereserveerd | niet gereserveerd |
| LOGISCH | niet gereserveerd | niet gereserveerd | niet gereserveerd |
| MACRO | niet gereserveerd | niet gereserveerd | niet gereserveerd |
| KAART | niet gereserveerd | niet gereserveerd | niet gereserveerd |
| OVEREENGEKOMEN | niet gereserveerd | niet gereserveerd | niet gereserveerd |
| SAMENVOEGEN | niet gereserveerd | niet gereserveerd | niet gereserveerd |
| MINUUT | niet gereserveerd | niet gereserveerd | niet gereserveerd |
| MINUS | niet gereserveerd | strikt niet-gereserveerd | niet gereserveerd |
| MAAND | niet gereserveerd | niet gereserveerd | niet gereserveerd |
| MSCK | niet gereserveerd | niet gereserveerd | niet gereserveerd |
| NAMESPACE | niet gereserveerd | niet gereserveerd | niet gereserveerd |
| NAAMRUIMTEN | niet gereserveerd | niet gereserveerd | niet gereserveerd |
| NATUURLIJK | gereserveerd | strikt niet-gereserveerd | gereserveerd |
| NEE | niet gereserveerd | niet gereserveerd | gereserveerd |
| NIET | gereserveerd | niet gereserveerd | gereserveerd |
| NUL | gereserveerd | niet gereserveerd | gereserveerd |
| NULL-waarden | niet gereserveerd | niet gereserveerd | niet gereserveerd |
| VAN | niet gereserveerd | niet gereserveerd | gereserveerd |
| AAN | gereserveerd | strikt niet-gereserveerd | gereserveerd |
| ALLEEN | gereserveerd | niet gereserveerd | gereserveerd |
| OPTIE | niet gereserveerd | niet gereserveerd | niet gereserveerd |
| OPTIES | niet gereserveerd | niet gereserveerd | niet gereserveerd |
| OF | gereserveerd | niet gereserveerd | gereserveerd |
| BESTELLING | gereserveerd | niet gereserveerd | gereserveerd |
| BUITEN | niet gereserveerd | niet gereserveerd | gereserveerd |
| BUITEN | gereserveerd | niet gereserveerd | gereserveerd |
| OUTPUTFORMAT | niet gereserveerd | niet gereserveerd | niet gereserveerd |
| EINDE | niet gereserveerd | niet gereserveerd | niet gereserveerd |
| OVERLAPPS | gereserveerd | niet gereserveerd | gereserveerd |
| OVERLAPPEN | niet gereserveerd | niet gereserveerd | niet gereserveerd |
| OVERSCHRIJVEN | niet gereserveerd | niet gereserveerd | niet gereserveerd |
| PARTITION | niet gereserveerd | niet gereserveerd | gereserveerd |
| GEPARTITIONEERD | niet gereserveerd | niet gereserveerd | niet gereserveerd |
| PARTITIES | niet gereserveerd | niet gereserveerd | niet gereserveerd |
| PROCENT | niet gereserveerd | niet gereserveerd | niet gereserveerd |
| PIVOT | niet gereserveerd | niet gereserveerd | niet gereserveerd |
| PLAATSEN | niet gereserveerd | niet gereserveerd | niet gereserveerd |
| POSITIE | niet gereserveerd | niet gereserveerd | gereserveerd |
| VOORAFGAAND | niet gereserveerd | niet gereserveerd | niet gereserveerd |
| PRIMAIR | gereserveerd | niet gereserveerd | gereserveerd |
| DIRECTEUREN | niet gereserveerd | niet gereserveerd | niet gereserveerd |
| EIGENSCHAPPEN | niet gereserveerd | niet gereserveerd | niet gereserveerd |
| VERWIJDEREN | niet gereserveerd | niet gereserveerd | niet gereserveerd |
| QUALIFY | gereserveerd | niet gereserveerd | gereserveerd |
| zoekopdracht | niet gereserveerd | niet gereserveerd | niet gereserveerd |
| BEREIK | niet gereserveerd | niet gereserveerd | gereserveerd |
| ONTVANGER | niet gereserveerd | niet gereserveerd | niet gereserveerd |
| RECIPIENTS | niet gereserveerd | niet gereserveerd | niet gereserveerd |
| Recordslezer | niet gereserveerd | niet gereserveerd | niet gereserveerd |
| RECORDWRITER | niet gereserveerd | niet gereserveerd | niet gereserveerd |
| HERSTELLEN | niet gereserveerd | niet gereserveerd | niet gereserveerd |
| VERMINDER | niet gereserveerd | niet gereserveerd | niet gereserveerd |
| REFERENTIES | gereserveerd | niet gereserveerd | gereserveerd |
| REFRESH | niet gereserveerd | niet gereserveerd | niet gereserveerd |
| REGEXP | niet gereserveerd | niet gereserveerd | geen trefwoord |
| REMOVE | niet gereserveerd | niet gereserveerd | niet gereserveerd |
| HERNOEMEN | niet gereserveerd | niet gereserveerd | niet gereserveerd |
| REPAREREN | niet gereserveerd | niet gereserveerd | niet gereserveerd |
| VERVANGEN | niet gereserveerd | niet gereserveerd | niet gereserveerd |
| RESET | niet gereserveerd | niet gereserveerd | niet gereserveerd |
| EERBIED | niet gereserveerd | niet gereserveerd | niet gereserveerd |
| BEPERKEN | niet gereserveerd | niet gereserveerd | niet gereserveerd |
| REVOKE | niet gereserveerd | niet gereserveerd | gereserveerd |
| RECHTS | gereserveerd | strikt niet-gereserveerd | gereserveerd |
| RLIKE | niet gereserveerd | niet gereserveerd | niet gereserveerd |
| ROL | niet gereserveerd | niet gereserveerd | niet gereserveerd |
| ROLLEN | niet gereserveerd | niet gereserveerd | niet gereserveerd |
| Terugdraaien | niet gereserveerd | niet gereserveerd | gereserveerd |
| uitrol | niet gereserveerd | niet gereserveerd | gereserveerd |
| ROEIEN | niet gereserveerd | niet gereserveerd | gereserveerd |
| RIJEN | niet gereserveerd | niet gereserveerd | gereserveerd |
| SCHEMA | niet gereserveerd | niet gereserveerd | niet gereserveerd |
| SCHEMA'S | niet gereserveerd | niet gereserveerd | geen trefwoord |
| TWEEDE | niet gereserveerd | niet gereserveerd | niet gereserveerd |
| SELECT | gereserveerd | niet gereserveerd | gereserveerd |
| SEMI | niet gereserveerd | strikt niet-gereserveerd | niet gereserveerd |
| GESCHEIDEN | niet gereserveerd | niet gereserveerd | niet gereserveerd |
| SERDE | niet gereserveerd | niet gereserveerd | niet gereserveerd |
| SERDEPROPERTIES | niet gereserveerd | niet gereserveerd | niet gereserveerd |
| SESSIE_GEBRUIKER | gereserveerd | niet gereserveerd | gereserveerd |
| SET | niet gereserveerd | niet gereserveerd | gereserveerd |
| INGESTELD | niet gereserveerd | niet gereserveerd | niet gereserveerd |
| DELEN | niet gereserveerd | niet gereserveerd | niet gereserveerd |
| SHARES | niet gereserveerd | niet gereserveerd | niet gereserveerd |
| TONEN | niet gereserveerd | niet gereserveerd | niet gereserveerd |
| SCHEEF | niet gereserveerd | niet gereserveerd | niet gereserveerd |
| SOMMIGE | gereserveerd | niet gereserveerd | gereserveerd |
| SORTEER | niet gereserveerd | niet gereserveerd | niet gereserveerd |
| GESORTEERD | niet gereserveerd | niet gereserveerd | niet gereserveerd |
| BEGINNEN | niet gereserveerd | niet gereserveerd | gereserveerd |
| STATISTIEK | niet gereserveerd | niet gereserveerd | niet gereserveerd |
| OPGESLAGEN | niet gereserveerd | niet gereserveerd | niet gereserveerd |
| STRATIFICEREN | niet gereserveerd | niet gereserveerd | niet gereserveerd |
| Structuur | niet gereserveerd | niet gereserveerd | niet gereserveerd |
| SUBSTR | niet gereserveerd | niet gereserveerd | niet gereserveerd |
| deelreeks | niet gereserveerd | niet gereserveerd | niet gereserveerd |
| SYNC | niet gereserveerd | niet gereserveerd | niet gereserveerd |
| TABLE | gereserveerd | niet gereserveerd | gereserveerd |
| TABLES | niet gereserveerd | niet gereserveerd | niet gereserveerd |
| TABLESAMPLE | niet gereserveerd | niet gereserveerd | gereserveerd |
| TBLPROPERTIES | niet gereserveerd | niet gereserveerd | niet gereserveerd |
| TEMP | niet gereserveerd | niet gereserveerd | geen trefwoord |
| TIJDELIJK | niet gereserveerd | niet gereserveerd | niet gereserveerd |
| BEËINDIGD | niet gereserveerd | niet gereserveerd | niet gereserveerd |
| daarna | gereserveerd | niet gereserveerd | gereserveerd |
| TIJD | gereserveerd | niet gereserveerd | gereserveerd |
| NAAR | gereserveerd | niet gereserveerd | gereserveerd |
| AANRAKEN | niet gereserveerd | niet gereserveerd | niet gereserveerd |
| ACHTERSTAND | gereserveerd | niet gereserveerd | gereserveerd |
| TRANSACTIE | niet gereserveerd | niet gereserveerd | niet gereserveerd |
| TRANSACTIES | niet gereserveerd | niet gereserveerd | niet gereserveerd |
| TRANSFORMEREN | niet gereserveerd | niet gereserveerd | niet gereserveerd |
| BIJSNEDEN | niet gereserveerd | niet gereserveerd | niet gereserveerd |
| WAAR | niet gereserveerd | niet gereserveerd | gereserveerd |
| Afkorten | niet gereserveerd | niet gereserveerd | gereserveerd |
| TRY_CAST | niet gereserveerd | niet gereserveerd | niet gereserveerd |
| TYP | niet gereserveerd | niet gereserveerd | niet gereserveerd |
| DE-ARCHIVEREN | niet gereserveerd | niet gereserveerd | niet gereserveerd |
| ONBEGRENSD | niet gereserveerd | niet gereserveerd | niet gereserveerd |
| uit de cache verwijderen | niet gereserveerd | niet gereserveerd | niet gereserveerd |
| UNIE | gereserveerd | strikt niet-gereserveerd | gereserveerd |
| UNIEK | gereserveerd | niet gereserveerd | gereserveerd |
| ONBEKEND | gereserveerd | niet gereserveerd | gereserveerd |
| ONTSLUITEN | niet gereserveerd | niet gereserveerd | niet gereserveerd |
| UNSET | niet gereserveerd | niet gereserveerd | niet gereserveerd |
| UPDATE | niet gereserveerd | niet gereserveerd | gereserveerd |
| GEBRUIK | niet gereserveerd | niet gereserveerd | niet gereserveerd |
| GEBRUIKER | gereserveerd | niet gereserveerd | gereserveerd |
| GEBRUIK | gereserveerd | strikt niet-gereserveerd | gereserveerd |
| VALUES | niet gereserveerd | niet gereserveerd | gereserveerd |
| WEERGAVE | niet gereserveerd | niet gereserveerd | niet gereserveerd |
| VIEWS | niet gereserveerd | niet gereserveerd | niet gereserveerd |
| Wanneer | gereserveerd | niet gereserveerd | gereserveerd |
| WHERE | gereserveerd | niet gereserveerd | gereserveerd |
| WINDOW | niet gereserveerd | niet gereserveerd | gereserveerd |
| MET | gereserveerd | niet gereserveerd | gereserveerd |
| JAAR | niet gereserveerd | niet gereserveerd | niet gereserveerd |
| Zone | niet gereserveerd | niet gereserveerd | niet gereserveerd |