Notitie
Voor toegang tot deze pagina is autorisatie vereist. U kunt proberen u aan te melden of de directory te wijzigen.
Voor toegang tot deze pagina is autorisatie vereist. U kunt proberen de mappen te wijzigen.
In een hiƫrarchie met meerdere sites gebruikt Configuration Manager SQL Server-replicatie om gegevens tussen sites over te dragen. Zie Databasereplicatie voor meer informatie.
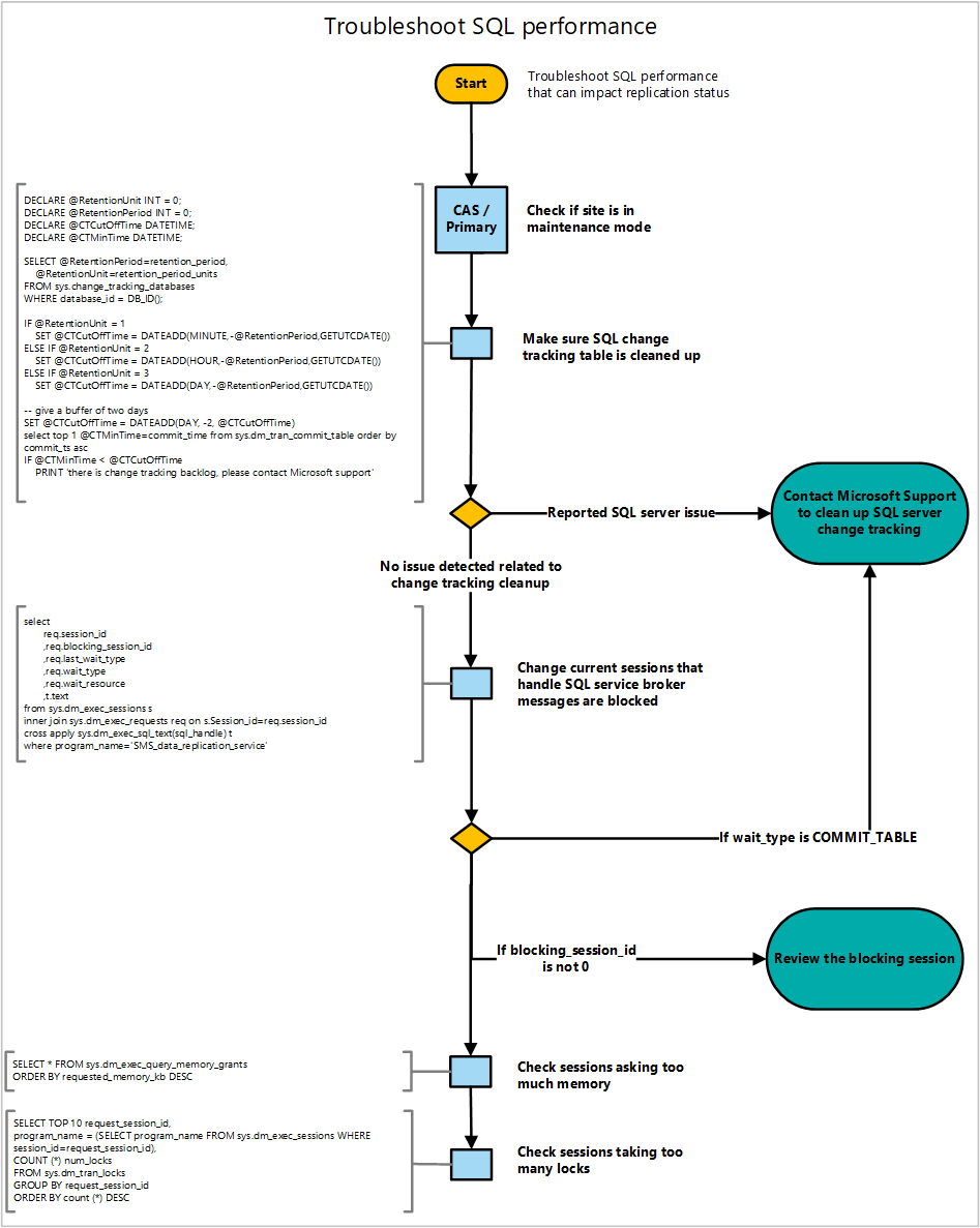
Gebruik het volgende diagram om problemen op te lossen SQL Server prestaties die van invloed kunnen zijn op de replicatiestatus:
Query's
In dit diagram worden de volgende query's gebruikt:
Zorg ervoor dat SQL Server tabel voor het bijhouden van wijzigingen is opgeschoond
DECLARE @RetentionUnit INT = 0;
DECLARE @RetentionPeriod INT = 0;
DECLARE @CTCutOffTime DATETIME;
DECLARE @CTMinTime DATETIME;
SELECT @RetentionPeriod=retention_period,
@RetentionUnit=retention_period_units
FROM sys.change_tracking_databases
WHERE database_id = DB_ID();
IF @RetentionUnit = 1
SET @CTCutOffTime = DATEADD(MINUTE,-@RetentionPeriod,GETUTCDATE())
ELSE IF @RetentionUnit = 2
SET @CTCutOffTime = DATEADD(HOUR,-@RetentionPeriod,GETUTCDATE())
ELSE IF @RetentionUnit = 3
SET @CTCutOffTime = DATEADD(DAY,-@RetentionPeriod,GETUTCDATE())
-- give a buffer of two days
SET @CTCutOffTime = DATEADD(DAY, -2, @CTCutOffTime)
select top 1 @CTMinTime=commit_time from sys.dm_tran_commit_table order by commit_ts asc
IF @CTMinTime < @CTCutOffTime
PRINT 'there is change tracking backlog, please contact Microsoft support'
Huidige sessies wijzigen die SQL Server Service Broker-berichten worden geblokkeerd
select
req.session_id
,req.blocking_session_id
,req.last_wait_type
,req.wait_type
,req.wait_resource
,t.text
from sys.dm_exec_sessions s
inner join sys.dm_exec_requests req on s.Session_id=req.session_id
cross apply sys.dm_exec_sql_text(sql_handle) t
where program_name='SMS_data_replication_service'
Sessies controleren die te veel geheugen vragen
SELECT * FROM sys.dm_exec_query_memory_grants
ORDER BY requested_memory_kb DESC
Sessies controleren die te veel vergrendelingen hebben
SELECT TOP 10 request_session_id,
program_name = (SELECT program_name FROM sys.dm_exec_sessions WHERE session_id=request_session_id),
COUNT (*) num_locks
FROM sys.dm_tran_locks
GROUP BY request_session_id
ORDER BY count (*) DESC