Delen via


Microsoft-verificatie instellen voor Copilot Studio Kit-testen

Dit artikel bevat een overzicht van het testframework van de agent en stapsgewijze instructies voor het instellen van Microsoft-verificatie voor het testen van Copilot Studio-agents met behulp van het Agent Test Runner Power Apps Component Framework (PCF).

Architecture

Microsoft-verificatie biedt een gestroomlijnde, browser-naar-agent SDK-architectuur die is geoptimaliseerd voor testscenario's. Met deze methode kunt u beveiligde communicatie tussen uw testomgeving en Copilot Studio-agents mogelijk maken zonder dat hiervoor extra verificatie-infrastructuur nodig is.

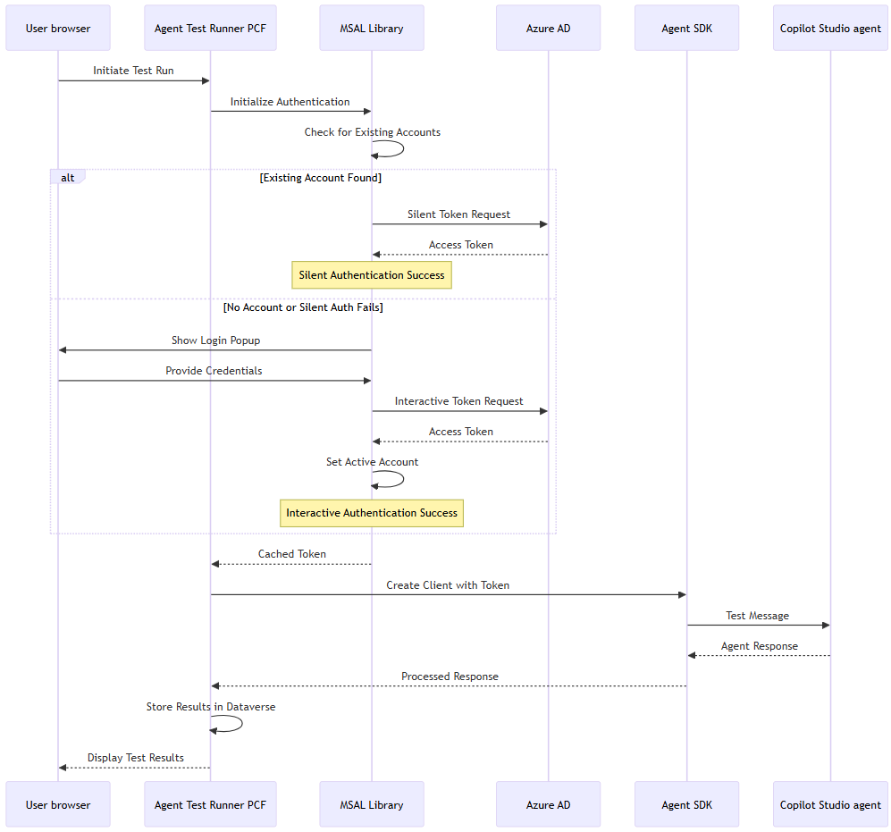
Stroomarchitectuur

Het volgende sequentiediagram illustreert de verificatie- en testuitvoeringsstroom.

Diagram met de browser-naar-agent SDK-architectuur voor verificatie en testen.

Architectuur van onderdelen

In het volgende diagram ziet u de belangrijkste onderdelen die betrokken zijn bij de Microsoft-verificatiestroom voor de Agent Test Runner.

Diagram met de belangrijkste onderdelen die betrokken zijn bij de teststroom, waaronder de browseromgeving, Power Platform-services en verificatieservices.

Microsoft-verificatie instellen

Het installatieproces omvat het configureren van azure Active Directory-app-registratie, het verkrijgen van agent-id's uit Copilot Studio en het maken van een configuratierecord in Dataverse.

Azure Portal

Maak in Azure Portal een app-registratie, voeg de omleidings-URL toe en configureer API-machtigingen.

Opmerking

Als u tenantbeheerrechten hebt, kunt u API-machtigingen configureren. Anders moet u een tenantbeheerder vragen dit voor u te doen.

  1. Maak een app-registratie in Azure Portal.

    Zorg ervoor dat u zowel de toepassings-id (client-id) als de directory-id (tenant-id) kopieert. U kunt deze waarden ophalen op de pagina Overzicht .

  2. API-machtigingen configureren in Azure Portal:

    1. Ga in uw app-registratie naar API-machtigingen.

    2. Selecteer Een machtiging toevoegen.

    3. Selecteer de API's die door mijn organisatie worden gebruikt .

    4. Zoek naar Power Platform-API.

      Opmerking

      Als u de Power Platform-API niet in de lijst ziet, moet u de API toevoegen aan uw tenant. Volg de instructies in stap 2 van power platform-API-verificatie .

    5. Selecteer Gedelegeerde machtigingen.

    6. Onder CopilotStudio selecteert u CopilotStudio.Copilots.Invoke.

    7. Selecteer Machtigingen toevoegen.

    8. Beheerderstoestemming verlenen door beheerderstoestemming voor <uw organisatie> te selecteren. Als de knop niet beschikbaar is, moet u mogelijk een tenantbeheerder vragen dit voor u te doen.

  3. Voeg de omleidings-URL toe, inclusief het configureren van tokeninstellingen in Azure Portal:

    1. Ga naar Verificatie in uw app-registratie.

    2. Selecteer Een platform toevoegenonder Platformconfiguraties.

    3. Selecteer Toepassing met één pagina.

    4. Voer uw omgevings-URL in met behulp van de indeling: https://[your-org].crm.dynamics.com

    5. Selecteer zowel Toegangstokens (gebruikt voor impliciete stromen) als id-tokens (gebruikt voor impliciete en hybride stromen).

    6. Selecteer Configureren.

    7. Controleer of de Ondersteunde accounttypen alleen zijn ingesteld op Accounts in deze organisatiemap.

Copilot Studio en Dataverse

Haal in Copilot Studio de omgevings-id en agent-id van uw agent op om een agentconfiguratierecord te maken in Dataverse.

  1. In Copilot Studio:

    1. Controleer of u zich in de juiste omgeving bevindt.

    2. Selecteer de agent die u wilt testen en zorg ervoor dat deze is gepubliceerd.

    3. Selecteer Geavanceerde> in Instellingen.

    4. Kopieer de waarden voor omgevings-id en schemanaam. De schemanaam is uw agent-id en gebruikt de indeling cr123_agentname.

  2. Maak een agentconfiguratierecord in Dataverse met de waarden uit de vorige stappen:

    Veld Waarde Example
    Gebruikersverificatie Microsoft-verificatie
    Client-ID Toepassings-id (client) uit stap 1 onder Azure Portal. 12345678-1234-1234-1234-123456789012
    Tenant-id Directory-ID (tenant) uit stap 1 onder Azure portal. 87654321-4321-4321-4321-210987654321
    Omgevings-id Omgeving-ID uit de vorige stap. 11111111-2222-3333-4444-555555555555
    Agent-id Schemanaam uit de vorige stap. cr123_testagent

Probleemoplossingsproces

Deze sectie bevat stappen voor probleemoplossing voor veelvoorkomende fouten die kunnen optreden.

Verificatiefouten

Fout: 'AADSTS50011: De antwoord-URL die is opgegeven in de aanvraag komt niet overeen'

  • Oorzaak: omleidings-URI komt niet overeen in azure-app-registratie.

  • Solution:

    1. Ga in Azure Portal naar App-registraties en selecteer Beheren>Verificatie.
    2. Zorg ervoor dat de omleidings-URI exact overeenkomt met uw omgevings-URL.
    3. Gebruik de notatie: https://[your-org].crm.dynamics.com

Fout: 'AADSTS65001: De gebruiker of beheerder heeft geen toestemming gegeven'

  • Oorzaak: Ontbrekende API-machtigingen of beheerderstoestemming.

  • Solution:

    1. Ga in Azure Portal naar App-registraties en selecteer API-machtigingen beheren>.
    2. Zorg ervoor dat de machtiging CopilotStudio.Copilots.Invoke is toegevoegd.
    3. Selecteer Beheerderstoestemming verlenen.

Pop-up voor aanmelden wordt elke keer weergegeven

  • Oorzaak: Account wordt niet in de cache opgeslagen of browserinstellingen die tokenopslag verhinderen.

  • Solution:

    1. Zorg ervoor dat uw browser pop-upvensters toestaat voor uw Dynamics-domein.
    2. Controleer of uw browser zich in de incognito- of privémodus bevindt.
    3. Controleer of uw browser cookies van derden niet blokkeert.
    4. Wis de browsercache en probeer het opnieuw.
    5. Controleer of het organisatiebeleid opnieuw verificatie afdwingt.

Fout: InteractionRequiredAuthError in de browserconsole

  • Oorzaak: Normaal gedrag wanneer stille verificatie mislukt en interactieve aanmelding wordt geactiveerd.

  • Verwacht gedrag:

    • Deze fout treedt op wanneer stille verificatie mislukt.
    • Het systeem geeft automatisch de aanmeldingspop-up weer.
  • Actie vereist: geen.

Agent SDK-fouten

Fout: '404 Niet gevonden - Agent niet gevonden'

  • Oorzaak: Onjuiste agent-id of omgevings-id.

  • Solution:

    1. Controleer de agent-id (schemanaam) in Copilot Studio onder Geavanceerde > metagegevens van instellingen>.
    2. Zorg ervoor dat de omgevings-id overeenkomt met de omgeving waarin de agent wordt gepubliceerd.
    3. Controleer of de agent is gepubliceerd en toegankelijk is.

Fout: '401 Niet geautoriseerd'

  • Oorzaak: problemen met verificatietoken.

  • Solution:

    1. Controleer of de gebruiker toegang heeft tot de Copilot Studio-omgeving.
    2. Controleer de registratiemachtigingen voor Azure-apps.
    3. Wis de browsercache en probeer de verificatie opnieuw uit te voeren.

Fout: "403 Verboden"

  • Oorzaak: Onvoldoende machtigingen voor toegang tot de agent.

  • Solution:

    1. Zorg ervoor dat de gebruiker de juiste beveiligingsrollen heeft in Dataverse.
    2. Controleer of de agent de beveiligingsrol van de gebruiker toestaat.
    3. Omgevingsmachtigingen controleren.

Controlefouten van Agent Test Runner

Fout: 'Kan verificatieservice niet initialiseren'

  • Oorzaak: Ongeldige configuratie in agentconfiguratierecord.

  • Solution:

    1. Controleer of alle vier de configuratiewaarden juist zijn:
      • Klant-ID
      • Tenant-id
      • Omgevings-id
      • Agentidentificatie
    2. Controleer op extra spaties of ongeldige tekens.

Fout: 'Externe serviceoproep geblokkeerd'

  • Oorzaak: Er ontbreekt gebruik van externe services.

  • Solution:

    • Voor eindgebruikers in modelgestuurde apps:
      • Deze fout geeft meestal een implementatie- of configuratieprobleem aan.
      • Neem contact op met uw systeembeheerder of ontwikkelaar.
      • Er kan geen gebruikersactie dit probleem oplossen, omdat hiervoor tussenkomst van de beheerder of ontwikkelaar is vereist.
    • Voor systeembeheerders:
      • Controleer of het beveiligingsbeleid van de organisatie externe aanroepen blokkeert.
      • Zorg ervoor dat firewall- en proxyinstellingen verbindingen met vereiste Microsoft-domeinen toestaan.

Netwerk- en CORS-fouten

Fout: "CORS-beleid: Geen 'Access-Control-Allow-Origin' header"

  • Oorzaak: aanvraag voor cross-origin geblokkeerd.

  • Solution:

    1. Zorg ervoor dat de omleidings-URI in Azure overeenkomt met het exacte domein.
    2. Gebruik HTTPS voor alle URL's.
    3. Controleer of er geen problemen zijn met gemengde inhoud (HTTP/HTTPS).

Fout: 'Ophalen mislukt'

  • Oorzaak: Problemen met netwerkconnectiviteit of firewall.

  • Solution:

    1. Controleer de netwerkverbinding met:
      • login.microsoftonline.com
      • api.powerplatform.com
    2. Controleer of de firewall uitgaand HTTPS-verkeer toestaat.
    3. Controleer indien van toepassing de proxy-instellingen.

Uitvoeringsfouten testen

Fout: 'Time-out voor testuitvoering'

  • Oorzaak: Agent duurt te lang om te reageren.

  • Solution:

    1. Controleer de prestaties van de agent in Copilot Studio.
    2. Controleer of de agent is gepubliceerd en functioneert.

Fout: 'Kan gesprek niet maken'

  • Oorzaak: initialisatie van agent-SDK is mislukt.

  • Solution:

    1. Geverifieerde agent is niet gepubliceerd.
    2. Controleer de agentconfiguratie in Copilot Studio.
    3. Zorg ervoor dat de agent het testscenario ondersteunt.

Tips voor foutopsporing

  1. Hulpprogramma's voor browserontwikkelaars inschakelen:

    • Druk op F12 om ontwikkelhulpprogramma's te openen.
    • Controleer het tabblad Console op JavaScript-fouten.
    • Controleer het tabblad Netwerk op mislukte aanvragen.
  2. Verificatiestroom controleren:

    • Controleer het tabblad Netwerk tijdens het aanmelden.
    • Zoek naar 200 antwoorden van login.microsoftonline.com.
    • Controleer het verkrijgen van tokens in consolelogboeken.
  3. Configuratie valideren:

    • Controleer alle GUID's en identificatoren.
    • Zorg ervoor dat er geen extra spaties of speciale tekens zijn.
    • Controleer de toegankelijkheid van de omgeving en de agent.
  4. Test afzonderlijk

    • Probeer de agent rechtstreeks in Copilot Studio.