De beveiligde DevOps-pijplijn verkennen

Voltooid

Het doel van een Secure DevOps-pijplijn is om ontwikkelteams in staat te stellen snel te werken zonder ongewenste beveiligingsproblemen in hun projecten te introduceren. Deze balans tussen snelheid en beveiliging vereist het insluiten van beveiligingsprocedures in de hele pijplijn in plaats van beveiliging als een afzonderlijke fase te behandelen.

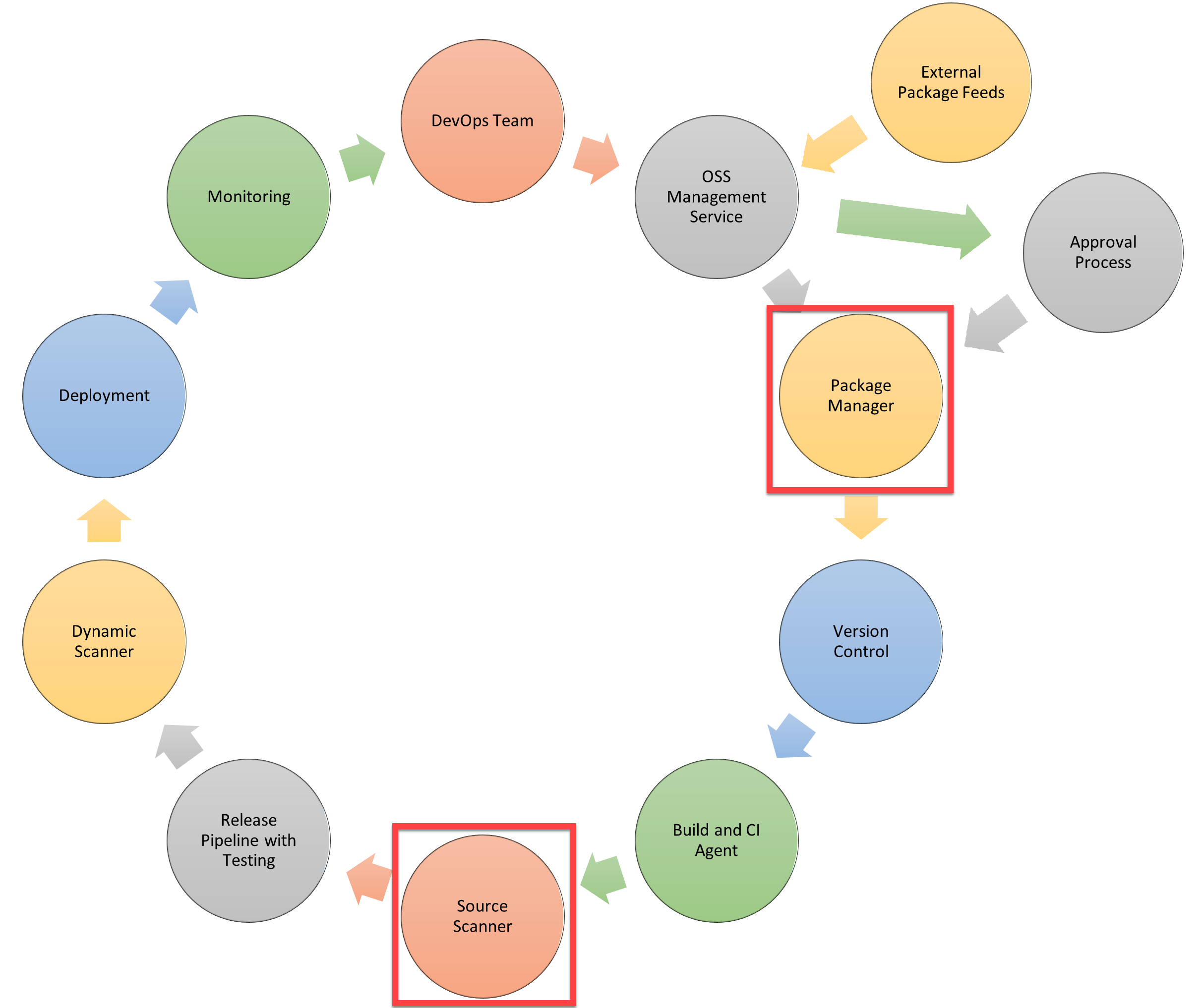
Werkstroom voor Beveiligde DevOps-pijplijn

Een uitgebreide Secure DevOps-pijplijn integreert beveiligingscontroles in meerdere fasen van het proces voor softwarelevering:

Diagram van de werkstroom Secure Azure Pipelines met 10 onderling verbonden fasen die zijn gerangschikt in een doorlopende cirkel die het geïntegreerde leveringsproces voor beveiliging vertegenwoordigt.

De werkstroom zorgt ervoor dat beveiligingsvalidatie continu plaatsvindt vanuit codedoorvoering via productie-implementatie. Elke fase bevat de juiste beveiligingscontroles die automatisch worden uitgevoerd zonder handmatige tussenkomst voor routinecontroles.

Essentiële beveiligingsfuncties buiten standaardpijplijnen

Beveiligde DevOps-pijplijnen bevatten aanvullende beveiligingsfuncties die doorgaans niet worden gevonden in standaard CI/CD-pijplijnen. Deze functies hebben betrekking op veelvoorkomende beveiligingsproblemen die traditionele pijplijnen missen:

Pakketbeheer met beveiligingsgoedkeuring

De uitdaging: Moderne toepassingen zijn afhankelijk van talloze pakketten, bibliotheken en onderdelen van derden. Deze afhankelijkheden veroorzaken beveiligingsrisico's:

  • Bekende beveiligingsproblemen: Pakketten van derden kunnen bekende beveiligingsproblemen bevatten die aanvallers kunnen misbruiken.
  • Schadelijke pakketten: Aanvallers publiceren soms schadelijke pakketten met namen die vergelijkbaar zijn met populaire pakketten, hopend dat ontwikkelaars ze per ongeluk zullen installeren (typoquatting).
  • Toeleveringsketenaanvallen: Gecompromitteerde pakketopslagplaatsen of onderhouderaccounts kunnen ertoe leiden dat schadelijke code wordt gedistribueerd via legitieme updatekanalen.
  • Licentiecompatibiliteit: Sommige pakketlicenties zijn mogelijk niet compatibel met uw beoogde gebruik, waardoor juridische risico's ontstaan.
  • Niet-onderhouden pakketten: Pakketten die niet meer worden onderhouden, ontvangen geen beveiligingsupdates, waardoor er op de lange termijn kwetsbaarheden ontstaan.

De oplossing: Pakketbeheer met goedkeuringsprocessen voegt beveiligingspoorten toe voor afhankelijkheden:

Werkstroomstappen voor goedkeuring:

  1. Pakketaanvraag: Ontwikkelaars vragen goedkeuring om nieuwe pakketten toe te voegen of bestaande pakketten bij te werken.
  2. Beveiligingsscans: Geautomatiseerde hulpprogramma's scannen pakketten op bekende beveiligingsproblemen met behulp van beveiligingsdatabases zoals CVE (Common Vulnerabilityes and Exposures) en NVD (National Vulnerability Database).
  3. Licentiebeoordeling: Geautomatiseerde hulpprogramma's controleren pakketlicenties op basis van organisatiebeleid.
  4. Afhankelijkheidsanalyse: Hulpprogramma's analyseren transitieve afhankelijkheden (afhankelijkheden van afhankelijkheden) voor beveiligingsproblemen.
  5. Handmatige controle: Beveiligingsteam beoordeelt pakketten met een hoog risico of pakketten die verhoogde machtigingen aanvragen.
  6. Goedkeuring of afwijzing: Pakketten worden goedgekeurd voor gebruik, geweigerd of gemarkeerd voor herstel vóór goedkeuring.
  7. Continue bewaking: Goedgekeurde pakketten worden continu bewaakt op nieuw gedetecteerde beveiligingsproblemen.

Vroege identificatievoordelen: Deze stappen moeten vroeg in de pijplijn worden geïmplementeerd om problemen sneller in de ontwikkelingscyclus te identificeren:

  • Problemen die vroeg zijn gevonden, zijn minder duur om op te lossen dan die in productie zijn gevonden.
  • Ontwikkelaars kunnen alternatieve pakketten kiezen voordat ze aanzienlijke functionaliteit ontwikkelen rond kwetsbare afhankelijkheden.
  • Beveiligingsbeoordelingen worden geen knelpunten wanneer ze incrementeel plaatsvinden in plaats van allemaal tegelijk voordat ze worden uitgebracht.

Voorbeeldhulpprogramma's:

  • Azure Artifacts: Biedt pakketbeheer met upstream-bronnen en scannen op beveiligingsproblemen.
  • GitHub Dependabot: Detecteert automatisch kwetsbare afhankelijkheden en maakt pull-aanvragen om ze bij te werken.
  • Snyk: Scant afhankelijkheden op beveiligingsproblemen en licentieproblemen.
  • WhiteSource: Biedt softwaresamenstellingsanalyse voor opensource-onderdelen.

Scannen van broncodebeveiliging

De uitdaging: De broncode van de toepassing kan beveiligingsproblemen bevatten die niet onmiddellijk duidelijk zijn tijdens de ontwikkeling:

  • Injectiefouten: SQL-injectie, opdrachtinjectie en andere beveiligingsproblemen met injectie.
  • Verificatieproblemen: Zwakke verificatiemechanismen, vastgelegde referenties of onjuist sessiebeheer.
  • Blootstelling aan gevoelige gegevens: Onbedoelde opname van geheimen, API-sleutels of persoonlijke gegevens in code.
  • Onjuiste configuratie van beveiliging: Onveilige standaardconfiguraties, onnodige functies ingeschakeld of ontbrekende beveiligingspatches.
  • Onderdelen gebruiken met bekende beveiligingsproblemen: Verouderde bibliotheken of frameworks met beveiligingsproblemen.
  • Onvoldoende logboekregistratie en bewaking: Gebrek aan adequate logboekregistratie van beveiligingsevenementen voor incidentdetectie en -reactie.

De oplossing: Met broncodescans wordt geautomatiseerde beveiligingsanalyse toegevoegd aan het buildproces:

Static Application Security Testing (SAST):

  • Analyseert broncode zonder deze uit te voeren.
  • Identificeert mogelijke beveiligingsproblemen in de code.
  • Detecteert veelvoorkomende patronen voor beveiligingsproblemen, zoals SQL-injectie, cross-site scripting (XSS) en bufferoverloop.
  • Biedt specifieke codelocaties en herstelrichtlijnen.
  • Wordt snel genoeg uitgevoerd om feedback te geven tijdens het buildproces.

Geheim scannen:

  • Detecteert per ongeluk doorgevoerde geheimen, zoals API-sleutels, wachtwoorden en certificaten.
  • Hiermee voorkomt u dat inloggegevens worden geïmplementeerd in de productieomgeving.
  • Waarschuwt ontwikkelaars onmiddellijk wanneer geheimen worden gedetecteerd.
  • Kan gedetecteerde referenties automatisch intrekken wanneer deze zijn geïntegreerd met geheimbeheer systemen.

Analyse van codekwaliteit:

  • Identificeert problemen met codekwaliteit die kunnen leiden tot beveiligingsproblemen.
  • Detecteert complexe codepaden die moeilijk te beveiligen zijn.
  • Markeert gebieden waarvoor aanvullende beveiligingsbeoordeling nodig is.

Tijdsinstellingen voor scannen: Het scannen van broncode vindt plaats nadat de toepassing is gebouwd, maar vóór het testen van de release en pre-release:

  • Na de build: De volledige toepassingscode is beschikbaar voor analyse, inclusief gegenereerde code.
  • Voordat u gaat testen: Beveiligingsproblemen worden geïdentificeerd voordat resources voor beveiligingstests worden geïnvesteerd.
  • Vóór implementatie: Problemen worden opgemerkt voordat ze de test- of productieomgevingen bereiken.

Voordelen van vroege detectie:

  • Met bronscans worden beveiligingsproblemen eerder in de ontwikkelingscyclus geïdentificeerd.
  • Ontwikkelaars ontvangen onmiddellijke feedback over beveiligingsproblemen in hun code.
  • Beveiligingsproblemen worden opgelost terwijl de code nieuw is in de hoofden van ontwikkelaars.
  • De kosten voor het oplossen van beveiligingsproblemen zijn aanzienlijk lager dan het oplossen ervan in productie.

Voorbeeldhulpprogramma's:

  • GitHub CodeQL: Semantische codeanalyse-engine waarmee beveiligingsproblemen in een codebasis worden gedetecteerd.
  • SonarQube: Hulpprogramma voor continue inspectie waarmee bugs, codegeuren en beveiligingsproblemen worden gedetecteerd.
  • Checkmarx: Het platform voor het testen van statische toepassingsbeveiliging.
  • Veracode: Platform voor beveiligingsanalyse met SAST-mogelijkheden.
  • Analyse van Microsoft-beveiligingscode: Extensie voor Azure DevOps waarop hulpprogramma's voor beveiligingsanalyses worden uitgevoerd.

Integratie met continue levering

Zowel goedkeuring van pakketbeheer als het scannen van broncode kan naadloos worden geïntegreerd in pijplijnen voor continue levering:

Geautomatiseerde poorten: Beveiligingscontroles worden automatische controlepoorten die doorstaan moeten worden voordat de pijplijn verder gaat. Met mislukte beveiligingscontroles wordt voorkomen dat onveilige code verder gaat.

Snelle feedback: Ontwikkelaars ontvangen binnen enkele minuten in plaats van dagen of weken beveiligingsfeedback. Deze snelle feedback maakt snelle oplossingen mogelijk voordat de context verloren gaat.

Zichtbaarheid van beveiliging: Beveiligingsteams krijgen inzicht in alle code en afhankelijkheden die worden geïmplementeerd zonder dat u elke wijziging handmatig hoeft te controleren.

Documentatie voor naleving: Geautomatiseerde beveiligingscontroles maken audittrails voor het documenteren van beveiligingsvalidatie in elke pijplijnfase.

De volledige levenscyclus aanpakken

In de volgende secties van deze module verkennen we deze essentiële beveiligingsfuncties in detail:

  • Belangrijke validatiepunten waar beveiligingscontroles moeten plaatsvinden.
  • Strategieën voor continue beveiligingsvalidatie.
  • Implementatiemethoden voor verschillende pijplijntypen.
  • Hulpprogramma's en technieken voor effectieve beveiligingsautomatisering.
  • Hoe u de grondigheid van de beveiliging in balans kunt brengen met de snelheid van levering.